Suppr超能文献

一种罕见的肿瘤抗原特异性 CD4CD8 双阳性 αβ T 淋巴细胞群体,为工程化治疗性 T 细胞提供了独特的 CD8 非依赖性 TCR 基因。

A rare population of tumor antigen-specific CD4CD8 double-positive αβ T lymphocytes uniquely provide CD8-independent TCR genes for engineering therapeutic T cells.

机构信息

Center for Immunotherapy, Department of Immunology, Roswell Park Comprehensive Cancer Center, Buffalo, USA.

Center for Immunotherapy, Roswell Park Comprehensive Cancer Center, Buffalo, USA.

出版信息

J Immunother Cancer. 2019 Jan 9;7(1):7. doi: 10.1186/s40425-018-0467-y.

Abstract

BACKGROUND

High-affinity tumor antigen-specific T-cell receptor (TCR) gene is required to engineer potent T cells for therapeutic treatment of cancer patients. However, discovery of suitable therapeutic TCR genes is hampered by the fact that naturally occurring tumor antigen-specific TCRs are generally of low-affinity, and artificial modification of TCRs can mediate cross-reactivity to other antigens expressed in normal tissues. Here, we discovered a naturally occurring T-cell clone which expressed high-affinity HLA-A02:01 (A02)-restricted TCR against NY-ESO-1 from a patient who had NY-ESO-1-expressing ovarian tumor.

METHODS

A*02-restricted NY-ESO-1-specific T-cell clones were established from peripheral blood of patients who had NY-ESO-1-expressing ovarian tumors. TCR α and β chain genes were retrovirally transduced into polyclonally activated T cells. Phenotype and function of the parental and TCR-transduced T cells were analyzed by flow cytometry, ELISA and cytotoxicity assay. In vivo therapeutic efficacy was investigated in a xenograft model using NOD/SCID/IL-2Rγ-deficient (NSG) mice.

RESULTS

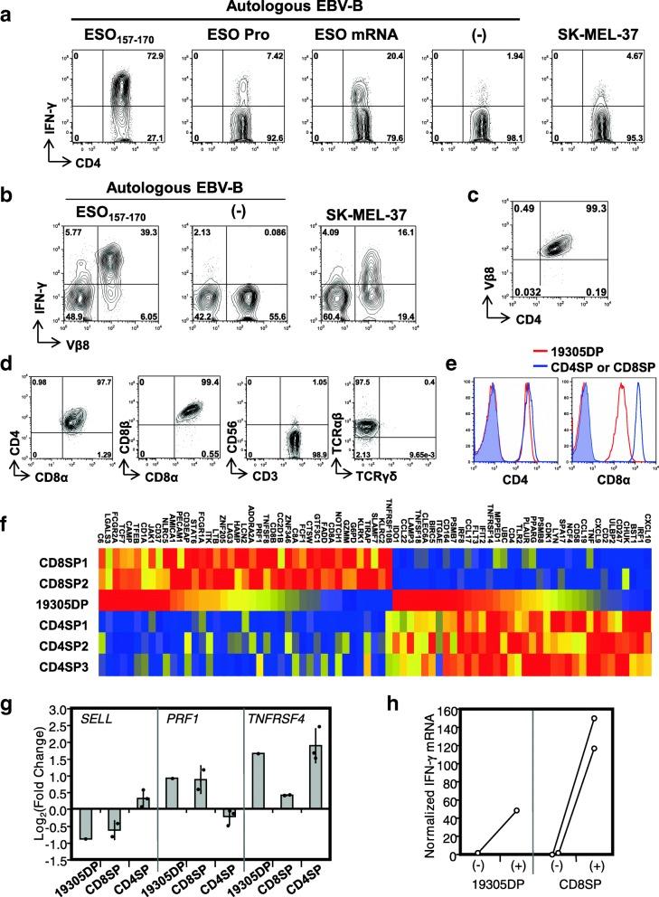
A rare population of NY-ESO-1-specific T cells, which we named 19305DP, expressed cell surface CD4, CD8α, and CD8β but not CD56 and recognized A02NY-ESO-1 cancer cell lines in a CD4- and CD8-independent manner. 19305DP showed a gene expression profile that is consistent with a mixed profile of CD4 and CD8 single-positive T cells. Both CD4 and CD8 T cells that were retrovirally transduced with 19305DP-derived TCR gene (19305DP-TCR) showed strong reactivity against A02NY-ESO-1 cancer cells, whereas TCR genes from the conventional A02-restricted NY-ESO-1-specific CD8 single-positive T-cell clones functioned only in CD8 T cells. Both 19305DP-TCR gene-engineered CD4 and CD8 T cells eliminated A02NY-ESO-1 tumor xenografts in NSG mice. Finally, based on reactivity against a series of alanine-substituted peptides and a panel of normal human tissue-derived primary cells, 19305DP-TCR was predicted to have no cross-reactivity against any human non-NY-ESO-1 proteins.

CONCLUSION

Together, our results indicate that the naturally occurring 19305DP-TCR derived from CD4CD8 double-positive αβ T cells, is a promising therapeutic TCR gene for effective and safe adoptive T-cell therapy in A*02 patients with NY-ESO-1-expressing tumor.

摘要

背景

为了对癌症患者进行治疗性治疗,需要高亲和力的肿瘤抗原特异性 T 细胞受体(TCR)基因来工程化强效 T 细胞。然而,由于天然存在的肿瘤抗原特异性 TCR 通常亲和力较低,并且 TCR 的人工修饰可介导对正常组织中表达的其他抗原的交叉反应,因此发现合适的治疗性 TCR 基因受到阻碍。在这里,我们从患有 NY-ESO-1 表达卵巢肿瘤的患者中发现了一种表达针对 NY-ESO-1 的高亲和力 HLA-A02:01(A02)限制性 TCR 的天然存在的 T 细胞克隆。

方法

从表达 NY-ESO-1 的卵巢肿瘤患者的外周血中建立了 A*02 限制性 NY-ESO-1 特异性 T 细胞克隆。将 TCRα和β链基因通过逆转录病毒转导到多克隆激活的 T 细胞中。通过流式细胞术、ELISA 和细胞毒性测定分析亲本和 TCR 转导的 T 细胞的表型和功能。在使用 NOD/SCID/IL-2Rγ 缺陷(NSG)小鼠的异种移植模型中研究体内治疗效果。

结果

我们将一种表达细胞表面 CD4、CD8α和 CD8β但不表达 CD56 的 NY-ESO-1 特异性 T 细胞稀有群体命名为 19305DP,该群体可识别 CD4 和 CD8 非依赖性的 A02NY-ESO-1 癌细胞系。19305DP 表现出与 CD4 和 CD8 单阳性 T 细胞混合表型一致的基因表达谱。用 19305DP 衍生的 TCR 基因(19305DP-TCR)转导的 CD4 和 CD8 T 细胞均对 A02NY-ESO-1 癌细胞表现出强烈的反应性,而源自常规 A02 限制性 NY-ESO-1 特异性 CD8 单阳性 T 细胞克隆的 TCR 基因仅在 CD8 T 细胞中起作用。19305DP-TCR 基因工程化的 CD4 和 CD8 T 细胞均消除了 NSG 小鼠中的 A02NY-ESO-1 肿瘤异种移植物。最后,基于对一系列丙氨酸取代肽和一组正常人组织衍生的原代细胞的反应性,预测 19305DP-TCR 与任何人类非 NY-ESO-1 蛋白均无交叉反应性。

结论

总之,我们的结果表明,源自 CD4CD8 双阳性αβ T 细胞的天然 19305DP-TCR 是一种很有前途的治疗性 TCR 基因,可用于 A*02 患者中表达 NY-ESO-1 的肿瘤的有效和安全的过继性 T 细胞治疗。

https://cdn.ncbi.nlm.nih.gov/pmc/blobs/b718/6325755/2566f7f8dddd/40425_2018_467_Fig1_HTML.jpg

文献AI研究员

20分钟写一篇综述,助力文献阅读效率提升50倍。

立即体验

用中文搜PubMed

大模型驱动的PubMed中文搜索引擎

马上搜索

文档翻译

学术文献翻译模型,支持多种主流文档格式。

立即体验