Suppr超能文献

生长激素释放激素(GHRH)拮抗剂抑制人恶性胸膜间皮瘤的生长。

Antagonists of growth hormone-releasing hormone (GHRH) inhibit the growth of human malignant pleural mesothelioma.

机构信息

Division of Endocrinology, Diabetes and Metabolism, Department of Medical Sciences, University of Turin, 10126 Turin, Italy.

Department of Medical Sciences, University of Turin, 10126 Turin, Italy.

出版信息

Proc Natl Acad Sci U S A. 2019 Feb 5;116(6):2226-2231. doi: 10.1073/pnas.1818865116. Epub 2019 Jan 18.

Abstract

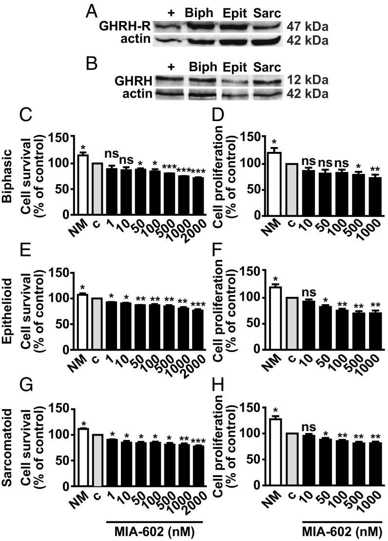
Malignant pleural mesothelioma (MPM) is an aggressive malignancy associated with exposure to asbestos, with poor prognosis and no effective therapies. The strong inhibitory activities of growth hormone-releasing hormone (GHRH) antagonists have been demonstrated in different experimental human cancers, including lung cancer; however, their role in MPM remains unknown. We assessed the effects of the GHRH antagonists MIA-602 and MIA-690 in vitro in MPM cell lines and in primary MPM cells, and in vivo in MPM xenografts. GHRH, GHRH receptor, and its main splice variant SV1 were found in all the MPM cell types examined. In vitro, MIA-602 and MIA-690 reduced survival and proliferation in both MPM cell lines and primary cells and showed synergistic inhibitory activity with the chemotherapy drug pemetrexed. In MPM cells, GHRH antagonists also regulated activity and expression of apoptotic molecules, inhibited cell migration, and reduced the expression of matrix metalloproteinases. These effects were accompanied by impairment of mitochondrial activity and increased production of reactive oxygen species. In vivo, s.c. administration of MIA-602 and MIA-690 at the dose of 5 μg/d for 4 wk strongly inhibited the growth of MPM xenografts in mice, along with reduction of tumor insulin-like growth factor-I and vascular endothelial growth factor. Overall, these results suggest that treatment with GHRH antagonists, alone or in association with chemotherapy, may offer an approach for the treatment of MPM.

摘要

恶性胸膜间皮瘤(MPM)是一种与石棉暴露相关的侵袭性恶性肿瘤,预后较差,目前尚无有效的治疗方法。生长激素释放激素(GHRH)拮抗剂在不同的实验性人类癌症中,包括肺癌中,具有很强的抑制生长作用;然而,其在 MPM 中的作用尚不清楚。我们评估了 GHRH 拮抗剂 MIA-602 和 MIA-690 在 MPM 细胞系和原代 MPM 细胞中的体外作用,以及在 MPM 异种移植模型中的体内作用。在所有检查的 MPM 细胞类型中都发现了 GHRH、GHRH 受体及其主要剪接变异体 SV1。在体外,MIA-602 和 MIA-690 降低了两种 MPM 细胞系和原代细胞的存活和增殖,并与化疗药物培美曲塞表现出协同抑制活性。在 MPM 细胞中,GHRH 拮抗剂还调节凋亡分子的活性和表达,抑制细胞迁移,并减少基质金属蛋白酶的表达。这些作用伴随着线粒体活性的损害和活性氧的产生增加。在体内,以 5μg/d 的剂量皮下给予 MIA-602 和 MIA-690 4 周,强烈抑制了小鼠 MPM 异种移植瘤的生长,同时降低了肿瘤胰岛素样生长因子-I 和血管内皮生长因子的水平。总的来说,这些结果表明,单独使用或与化疗联合使用 GHRH 拮抗剂可能为治疗 MPM 提供一种方法。

https://cdn.ncbi.nlm.nih.gov/pmc/blobs/59fd/6369772/ab5ffc6db6a1/pnas.1818865116fig01.jpg

文献AI研究员

20分钟写一篇综述,助力文献阅读效率提升50倍。

立即体验

用中文搜PubMed

大模型驱动的PubMed中文搜索引擎

马上搜索

文档翻译

学术文献翻译模型,支持多种主流文档格式。

立即体验