Suppr超能文献

Secalonic Acid-F,一种新型真菌毒素,通过 MARCH1 调控的 PI3K/AKT/β-catenin 信号通路抑制肝细胞癌的进展。

Secalonic Acid-F, a Novel Mycotoxin, Represses the Progression of Hepatocellular Carcinoma via MARCH1 Regulation of the PI3K/AKT/β-catenin Signaling Pathway.

机构信息

Department of Imaging, Binzhou Medical University, Yantai 264003, China.

Medicine and Pharmacy Research Center, Binzhou Medical University, Yantai 264003, China.

出版信息

Molecules. 2019 Jan 22;24(3):393. doi: 10.3390/molecules24030393.

Abstract

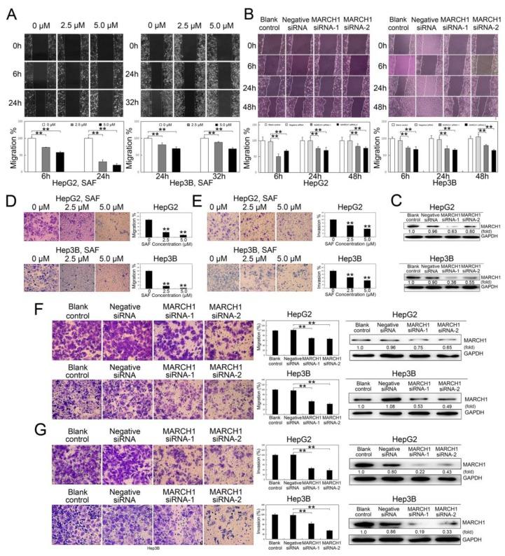
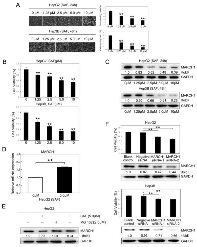
Liver cancer is a very common and significant health problem. Therefore, powerful molecular targeting agents are urgently needed. Previously, we demonstrated that secalonic acid-F (SAF) suppresses the growth of hepatocellular carcinoma (HCC) cells (HepG2), but the other anticancer biological functions and the underlying mechanism of SAF on HCC are unknown. In this study, we found that SAF, which was isolated from a fungal strain in our lab identified as Aspergillus aculeatus, could inhibit the progression of hepatocellular carcinoma by targeting MARCH1, which regulates the PI3K/AKT/β-catenin and antiapoptotic Mcl-1/Bcl-2 signaling cascades. First, we confirmed that SAF reduced the proliferation and colony formation of HCC cell lines (HepG2 and Hep3B), promoted cell apoptosis, and inhibited the cell cycle in HepG2 and Hep3B cells in a dose-dependent manner. In addition, the migration and invasion of HepG2 and Hep3B cells treated with SAF were significantly suppressed. Western blot analysis showed that the level of MARCH1 was downregulated by pretreatment with SAF through the regulation of the PI3K/AKT/β-catenin signaling pathways. Moreover, knockdown of MARCH1 by small interfering RNAs (siRNAs) targeting MARCH1 also suppressed the proliferation, colony formation, migration, and invasion as well as increased the apoptotic rate of HepG2 and Hep3B cells. These data confirmed that the downregulation of MARCH1 could inhibit the progression of hepatocellular carcinoma and that the mechanism may be via PI3K/AKT/β-catenin inactivation as well as the downregulation of the antiapoptotic Mcl-1/Bcl-2. In vivo, the downregulation of MARCH1 by treatment with SAF markedly inhibited tumor growth, suggesting that SAF partly blocks MARCH1 and further regulates the PI3K/AKT/β-catenin and antiapoptosis Mcl-1/Bcl-2 signaling cascade in the HCC nude mouse model. Additionally, the apparent diffusion coefficient (ADC) values, derived from magnetic resonance imaging (MRI), were increased in tumors after SAF treatment in a mouse model. Taken together, our findings suggest that MARCH1 is a potential molecular target for HCC treatment and that SAF is a promising agent targeting MARCH1 to treat liver cancer patients.

摘要

肝癌是一种非常常见且严重的健康问题。因此,迫切需要强有力的分子靶向药物。之前,我们已经证明 secalonic 酸-F(SAF)可以抑制肝癌细胞(HepG2)的生长,但 SAF 对 HCC 的其他抗癌生物功能和潜在机制尚不清楚。在这项研究中,我们发现,从我们实验室鉴定为 Aspergillus aculeatus 的真菌菌株中分离出的 SAF 可以通过靶向调节 PI3K/AKT/β-catenin 和抗凋亡 Mcl-1/Bcl-2 信号通路的 MARCH1 来抑制肝癌的进展。首先,我们证实 SAF 可降低 HCC 细胞系(HepG2 和 Hep3B)的增殖和集落形成,促进细胞凋亡,并以剂量依赖性方式抑制 HepG2 和 Hep3B 细胞的细胞周期。此外,SAF 处理后的 HepG2 和 Hep3B 细胞的迁移和侵袭明显受到抑制。Western blot 分析显示,通过调节 PI3K/AKT/β-catenin 信号通路,SAF 预处理可下调 MARCH1 水平。此外,针对 MARCH1 的小干扰 RNA(siRNA)敲低 MARCH1 也可抑制 HepG2 和 Hep3B 细胞的增殖、集落形成、迁移和侵袭,并增加细胞凋亡率。这些数据证实下调 MARCH1 可抑制肝癌的进展,其机制可能是通过 PI3K/AKT/β-catenin 失活以及下调抗凋亡 Mcl-1/Bcl-2。在体内,SAF 处理下调 MARCH1 可显著抑制肿瘤生长,表明 SAF 部分阻断 MARCH1 并进一步调节 HCC 裸鼠模型中的 PI3K/AKT/β-catenin 和抗凋亡 Mcl-1/Bcl-2 信号通路。此外,在 SAF 处理后的小鼠模型中,磁共振成像(MRI)得出的表观扩散系数(ADC)值在肿瘤中增加。综上所述,我们的研究结果表明 MARCH1 是 HCC 治疗的潜在分子靶点,SAF 是一种有前途的靶向 MARCH1 治疗肝癌患者的药物。

https://cdn.ncbi.nlm.nih.gov/pmc/blobs/483c/6385111/92d663cd84a2/molecules-24-00393-g001.jpg

文献AI研究员

20分钟写一篇综述,助力文献阅读效率提升50倍。

立即体验

用中文搜PubMed

大模型驱动的PubMed中文搜索引擎

马上搜索

文档翻译

学术文献翻译模型,支持多种主流文档格式。

立即体验