Suppr超能文献

小球藻多糖和副淀粉在非酒精性脂肪性肝炎小鼠模型中的抗纤维化活性。

Anti-fibrotic activity of and paramylon in a mouse model of non-alcoholic steatohepatitis.

作者信息

Nakashima Ayaka, Sugimoto Ryota, Suzuki Kengo, Shirakata Yuka, Hashiguchi Taishi, Yoshida Chikara, Nakano Yoshihisa

机构信息

euglena Co., Ltd. Tokyo Japan.

SMC Laboratories, Inc. Tokyo Japan.

出版信息

Food Sci Nutr. 2018 Nov 8;7(1):139-147. doi: 10.1002/fsn3.828. eCollection 2019 Jan.

Abstract

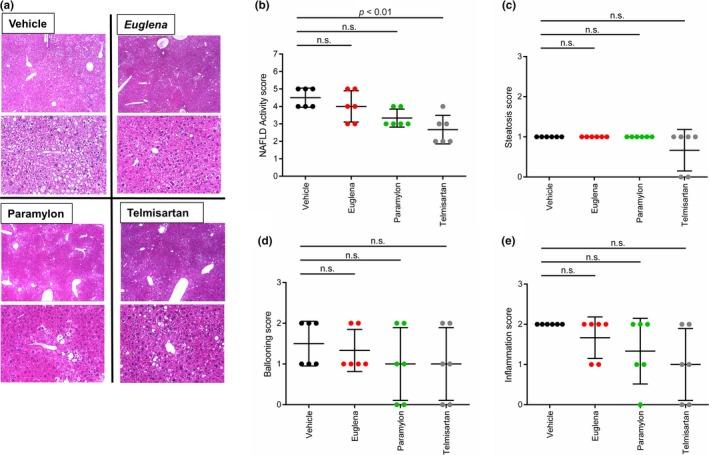
Progression to non-alcoholic steatohepatitis (NASH) manifests as hepatitis, fibrosis, and sometimes carcinoma, resulting in liver failure. Various clinical trials have indicated that several pharmacological agents, including angiotensin II receptor blockers (ARBs) or farnesoid X receptor (FXR) agonists, are effective in NASH treatment. In addition, functional foods are expected to be important alternatives for treating or preventing NASH. Recently, focus has been directed toward microalgae as dietary supplements, mainly for lifestyle-related diseases, because they contain various nutrients and functional ingredients. Specifically, a unicellular microalga stores a unique β-1,3-glucan particle called paramylon that stimulates the immune system. In this study, we evaluated the effects of and paramylon on NASH in Stelic Animal Model (STAM) mice using Sirius red staining and confirmed that oral administration of or paramylon inhibits the process of liver fibrosis. Moreover, compared with controls, paramylon decreased non-alcoholic fatty liver disease (NAFLD) activity scores related to inflammation. These results indicate that the oral administration of and paramylon inhibits fibrosis and ameliorates NASH.

摘要

进展为非酒精性脂肪性肝炎(NASH)表现为肝炎、肝纤维化,有时还会发展为癌症,最终导致肝衰竭。多项临床试验表明,包括血管紧张素II受体阻滞剂(ARB)或法尼醇X受体(FXR)激动剂在内的几种药物制剂对NASH治疗有效。此外,功能性食品有望成为治疗或预防NASH的重要替代方案。最近,微藻作为膳食补充剂受到关注,主要用于治疗与生活方式相关的疾病,因为它们含有各种营养成分和功能成分。具体而言,一种单细胞微藻会储存一种名为副淀粉的独特β-1,3-葡聚糖颗粒,该颗粒可刺激免疫系统。在本研究中,我们使用天狼星红染色评估了[具体物质]和副淀粉对STAM小鼠NASH的影响,并证实口服[具体物质]或副淀粉可抑制肝纤维化进程。此外,与对照组相比,副淀粉降低了与炎症相关的非酒精性脂肪性肝病(NAFLD)活动评分。这些结果表明,口服[具体物质]和副淀粉可抑制纤维化并改善NASH。

https://cdn.ncbi.nlm.nih.gov/pmc/blobs/423e/6341149/3cb0490c47fe/FSN3-7-139-g001.jpg

文献AI研究员

20分钟写一篇综述,助力文献阅读效率提升50倍。

立即体验

用中文搜PubMed

大模型驱动的PubMed中文搜索引擎

马上搜索

文档翻译

学术文献翻译模型,支持多种主流文档格式。

立即体验