Suppr超能文献

FGL2 通过抑制 CD103 树突状细胞分化促进中枢神经系统肿瘤进展。

FGL2 promotes tumor progression in the CNS by suppressing CD103 dendritic cell differentiation.

机构信息

Center for Brain Disorders Research, Capital Medical University, Beijing, 100069, China.

Beijing Institute for Brain Disorders, Beijing, 100069, China.

出版信息

Nat Commun. 2019 Jan 25;10(1):448. doi: 10.1038/s41467-018-08271-x.

Abstract

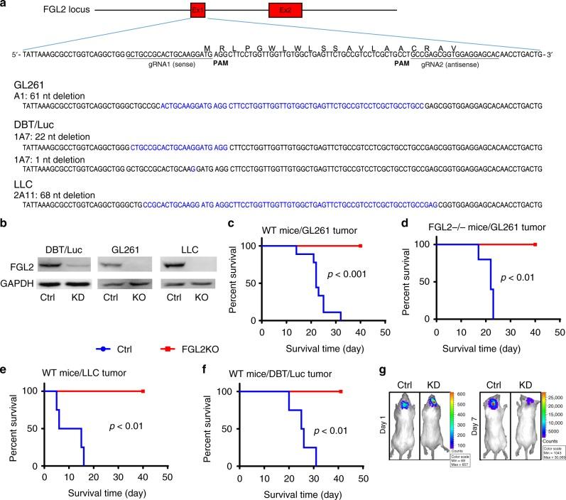
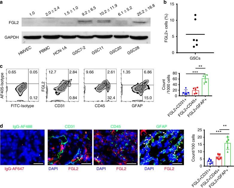
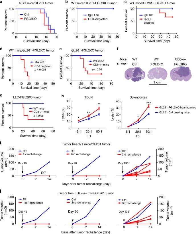
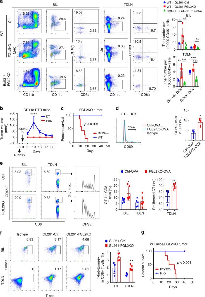
Few studies implicate immunoregulatory gene expression in tumor cells in arbitrating brain tumor progression. Here we show that fibrinogen-like protein 2 (FGL2) is highly expressed in glioma stem cells and primary glioblastoma (GBM) cells. FGL2 knockout in tumor cells did not affect tumor-cell proliferation in vitro or tumor progression in immunodeficient mice but completely impaired GBM progression in immune-competent mice. This impairment was reversed in mice with a defect in dendritic cells (DCs) or CD103 DC differentiation in the brain and in tumor-draining lymph nodes. The presence of FGL2 in tumor cells inhibited granulocyte-macrophage colony-stimulating factor (GM-CSF)-induced CD103 DC differentiation by suppressing NF-κB, STAT1/5, and p38 activation. These findings are relevant to GBM patients because a low level of FGL2 expression with concurrent high GM-CSF expression is associated with higher CD8B expression and longer survival. These data provide a rationale for therapeutic inhibition of FGL2 in brain tumors.

摘要

很少有研究表明肿瘤细胞中的免疫调节基因表达在调节脑肿瘤进展中起作用。在这里,我们发现纤维蛋白原样蛋白 2(FGL2)在神经胶质瘤干细胞和原发性神经胶质瘤(GBM)细胞中高度表达。肿瘤细胞中的 FGL2 敲除并不影响体外肿瘤细胞的增殖或免疫缺陷小鼠中的肿瘤进展,但完全抑制了免疫活性小鼠中的 GBM 进展。在大脑和肿瘤引流淋巴结中树突状细胞(DC)或 CD103 DC 分化缺陷的小鼠中,这种损害得到逆转。肿瘤细胞中 FGL2 的存在通过抑制 NF-κB、STAT1/5 和 p38 的激活,抑制粒细胞-巨噬细胞集落刺激因子(GM-CSF)诱导的 CD103 DC 分化。这些发现与 GBM 患者有关,因为低水平的 FGL2 表达与高 GM-CSF 表达相关,与更高的 CD8B 表达和更长的生存期相关。这些数据为脑肿瘤中 FGL2 的治疗抑制提供了依据。

https://cdn.ncbi.nlm.nih.gov/pmc/blobs/801c/6347641/2dae072a77fd/41467_2018_8271_Fig1_HTML.jpg

文献AI研究员

20分钟写一篇综述,助力文献阅读效率提升50倍。

立即体验

用中文搜PubMed

大模型驱动的PubMed中文搜索引擎

马上搜索

文档翻译

学术文献翻译模型,支持多种主流文档格式。

立即体验