Suppr超能文献

增强的转化生长因子-β信号传导促进胰岛素诱导的内皮细胞血管生成反应。

Enhanced TGF-β Signaling Contributes to the Insulin-Induced Angiogenic Responses of Endothelial Cells.

作者信息

Budi Erine H, Mamai Ons, Hoffman Steven, Akhurst Rosemary J, Derynck Rik

机构信息

Department of Cell and Tissue Biology, University of California at San Francisco Broad Center, Room RMB-1027, 35 Medical Center Way, San Francisco, CA 94143-0669, USA; Eli and Edythe Broad Center of Regeneration Medicine and Stem Cell Research, University of California at San Francisco, San Francisco, CA 94143, USA.

Helen Diller Family Comprehensive Cancer Center, University of California at San Francisco, San Francisco, CA 94143, USA.

出版信息

iScience. 2019 Jan 25;11:474-491. doi: 10.1016/j.isci.2018.12.038. Epub 2019 Jan 3.

Abstract

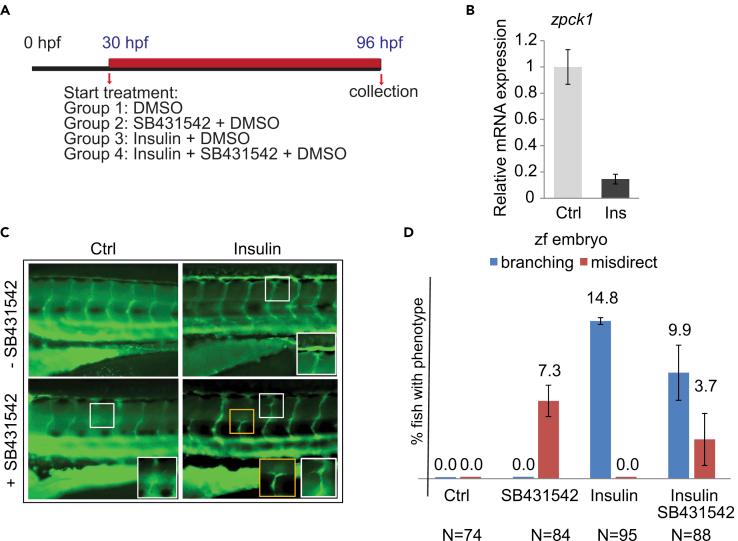
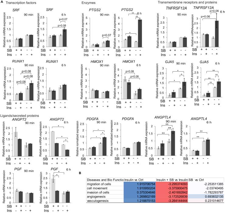
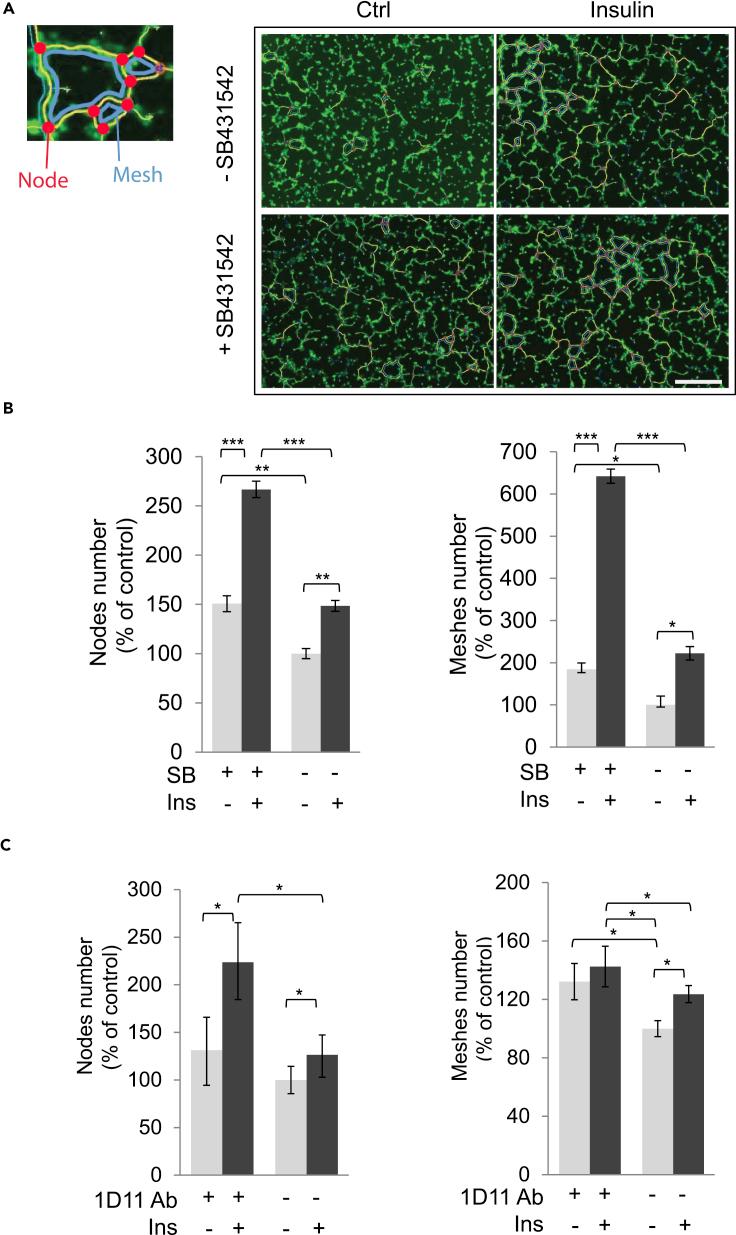
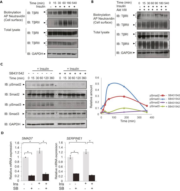
Angiogenesis, the development of new blood vessels, is a key process in disease. We reported that insulin promotes translocation of transforming growth factor β (TGF-β) receptors to the plasma membrane of epithelial and fibroblast cells, thus enhancing TGF-β responsiveness. Since insulin promotes angiogenesis, we addressed whether increased autocrine TGF-β signaling participates in endothelial cell responses to insulin. We show that insulin enhances TGF-β responsiveness and autocrine TGF-β signaling in primary human endothelial cells, by inducing a rapid increase in cell surface TGF-β receptor levels. Autocrine TGF-β/Smad signaling contributed substantially to insulin-induced gene expression associated with angiogenesis, including TGF-β target genes encoding angiogenic mediators; was essential for endothelial cell migration; and participated in endothelial cell invasion and network formation. Blocking TGF-β signaling impaired insulin-induced microvessel outgrowth from neonatal aortic rings and modified insulin-stimulated blood vessel formation in zebrafish. We conclude that enhanced autocrine TGF-β signaling is integral to endothelial cell and angiogenic responses to insulin.

摘要

血管生成,即新血管的形成,是疾病中的一个关键过程。我们曾报道,胰岛素可促进转化生长因子β(TGF-β)受体转位至上皮细胞和成纤维细胞的质膜,从而增强TGF-β反应性。由于胰岛素可促进血管生成,我们探讨了自分泌TGF-β信号增强是否参与内皮细胞对胰岛素的反应。我们发现,胰岛素通过诱导细胞表面TGF-β受体水平快速升高,增强了原代人内皮细胞中的TGF-β反应性和自分泌TGF-β信号。自分泌TGF-β/Smad信号在很大程度上促成了胰岛素诱导的与血管生成相关的基因表达,包括编码血管生成介质的TGF-β靶基因;对内皮细胞迁移至关重要;并参与内皮细胞侵袭和网络形成。阻断TGF-β信号会损害胰岛素诱导的新生主动脉环微血管生长,并改变胰岛素刺激的斑马鱼血管形成。我们得出结论,增强的自分泌TGF-β信号是内皮细胞及血管生成对胰岛素反应所不可或缺的。

https://cdn.ncbi.nlm.nih.gov/pmc/blobs/3b0b/6348203/faf3d5674dc1/fx1.jpg

文献AI研究员

20分钟写一篇综述,助力文献阅读效率提升50倍。

立即体验

用中文搜PubMed

大模型驱动的PubMed中文搜索引擎

马上搜索

文档翻译

学术文献翻译模型,支持多种主流文档格式。

立即体验