Suppr超能文献

α-降钙素基因相关肽基因敲除通过差异调节肝星状细胞和胆管细胞的细胞衰老来减轻胆汁淤积性肝损伤。

Knockout of α-calcitonin gene-related peptide attenuates cholestatic liver injury by differentially regulating cellular senescence of hepatic stellate cells and cholangiocytes.

机构信息

Department of Pathophysiology, Southwest Medical University, Luzhou, 646000, China.

Department of Medical Physiology, Texas A&M University Health Science Center, Temple, TX, USA.

出版信息

Lab Invest. 2019 Jun;99(6):764-776. doi: 10.1038/s41374-018-0178-5. Epub 2019 Jan 30.

Abstract

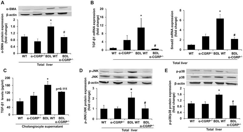
α-Calcitonin gene-related peptide (α-CGRP) is a 37-amino acid neuropeptide involved in several pathophysiological processes. α-CGRP is involved in the regulation of cholangiocyte proliferation during cholestasis. In this study, we aimed to evaluate if α-CGRP regulates bile duct ligation (BDL)-induced liver fibrosis by using a α-CGRP knockout (α-CGRP) mouse model. α-CGRP and wild-type (WT) mice were subjected to sham surgery or BDL for 7 days. Then, liver fibrosis and cellular senescence as well as the expression of kinase such as p38 and C-Jun N-terminal protein kinase (JNK) in mitogen-activated protein kinases (MAPK) signaling pathway were evaluated in total liver, together with measurement of cellular senescence in cholangiocytes or hepatic stellate cells (HSCs). There was enhanced hepatic expression of Calca (coding α-CGRP) and the CGRP receptor components (CRLR, RAMP-1 and RCP) in BDL and in both WT α-CGRP and BDL α-CGRP mice, respectively. Moreover, there was increased CGRP serum levels and hepatic mRNA expression of CALCA and CGRP receptor components in late-stage PSC samples compared to healthy control samples. Depletion of α-CGRP reduced liver injury and fibrosis in BDL mice that was associated with enhanced cellular senescence of hepatic stellate cells and reduced senescence of cholangiocytes as well as decreased activation of p38 and JNK MAPK signaling pathway. Cholangiocyte supernatant from BDL α-CGRP mice inhibited the activation and increased cellular senescence of cultured human HSCs (HHSCs) compared to HHSCs stimulated with BDL cholangiocyte supernatant. Taken together, endogenous α-CGRP promoted BDL-induced cholestatic liver fibrosis through differential changes in senescence of HSCs and cholangiocytes and activation of p38 and JNK signaling. Modulation of α-CGRP/CGRP receptor signaling may be key for the management of biliary senescence and liver fibrosis in cholangiopathies.

摘要

α-降钙素基因相关肽(α-CGRP)是一种由 37 个氨基酸组成的神经肽,参与多种病理生理过程。α-CGRP 参与胆流阻滞时胆管细胞的增殖调节。在这项研究中,我们旨在使用 α-CGRP 敲除(α-CGRP)小鼠模型来评估 α-CGRP 是否通过调节胆汁淤积诱导的肝纤维化。α-CGRP 和野生型(WT)小鼠接受假手术或胆管结扎(BDL)7 天。然后,在整个肝脏中评估肝纤维化和细胞衰老以及丝裂原激活蛋白激酶(MAPK)信号通路中激酶(如 p38 和 C-Jun N 端蛋白激酶(JNK))的表达,同时测量胆管细胞或肝星状细胞(HSCs)中的细胞衰老。BDL 时和 WT α-CGRP 和 BDL α-CGRP 小鼠中,Calca(编码 α-CGRP)和 CGRP 受体成分(CRLR、RAMP-1 和 RCP)的肝脏表达增强。此外,与健康对照样本相比,晚期 PSC 样本中 CGRP 血清水平和肝脏 CALCA 和 CGRP 受体成分的 mRNA 表达增加。α-CGRP 耗竭减少了 BDL 小鼠的肝损伤和纤维化,这与肝星状细胞的细胞衰老增强和胆管细胞的衰老减少以及 p38 和 JNK MAPK 信号通路的激活减少有关。与用 BDL 胆管细胞上清液刺激的 HHSCs 相比,来自 BDL α-CGRP 小鼠的胆管细胞上清液抑制了培养的人 HSCs(HHSCs)的激活和增加的细胞衰老。总之,内源性 α-CGRP 通过 HSCs 和胆管细胞衰老以及 p38 和 JNK 信号的激活的差异变化促进 BDL 诱导的胆汁淤积性肝纤维化。α-CGRP/CGRP 受体信号的调节可能是胆管衰老和胆病肝纤维化管理的关键。

https://cdn.ncbi.nlm.nih.gov/pmc/blobs/e6fa/6570540/b1a96b15b861/nihms-1516143-f0001.jpg

文献AI研究员

20分钟写一篇综述,助力文献阅读效率提升50倍。

立即体验

用中文搜PubMed

大模型驱动的PubMed中文搜索引擎

马上搜索

文档翻译

学术文献翻译模型,支持多种主流文档格式。

立即体验