Suppr超能文献

药理学胆固醇耗竭扰乱了发育中的斑马鱼的纤毛发生和纤毛功能。

Pharmacological cholesterol depletion disturbs ciliogenesis and ciliary function in developing zebrafish.

机构信息

1Institute of Biochemistry and Molecular Biology, Ulm University, Albert-Einstein-Allee 11, 89081 Ulm, Germany.

2Institute of General Physiology, Ulm University, Albert-Einstein-Allee 11, 89081 Ulm, Germany.

出版信息

Commun Biol. 2019 Jan 29;2:31. doi: 10.1038/s42003-018-0272-7. eCollection 2019.

Abstract

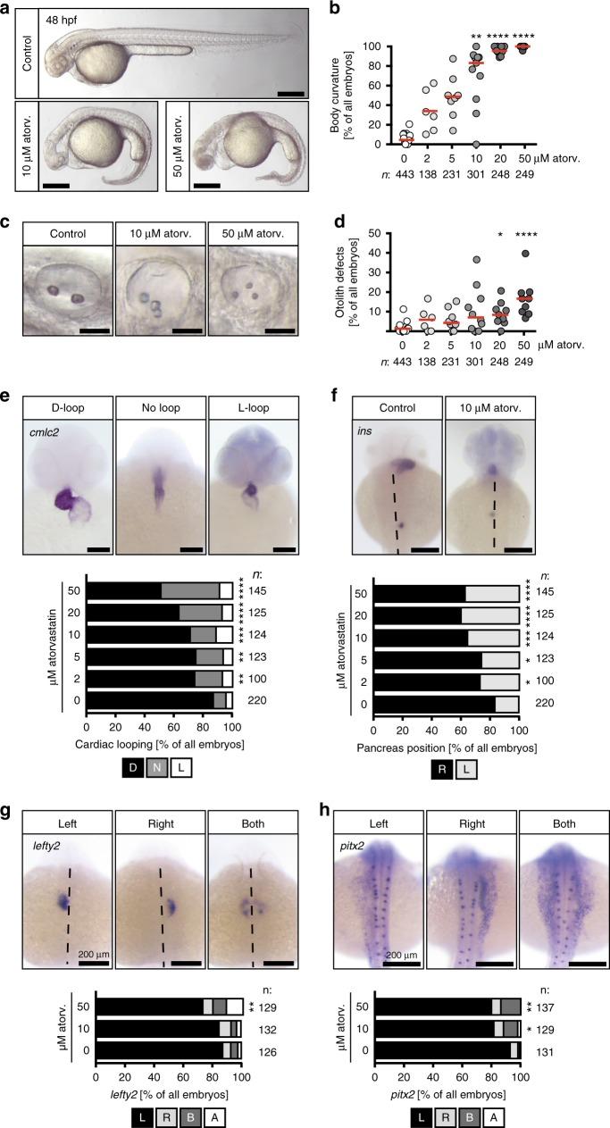
Patients with an inherited inability to synthesize sufficient amounts of cholesterol develop congenital malformations of the skull, toes, kidney and heart. As development of these structures depends on functional cilia we investigated whether cholesterol regulates ciliogenesis through inhibition of hydroxymethylglutaryl-Coenzyme A reductase (HMG-CoA-R), the rate-limiting enzyme in cholesterol synthesis. HMG-CoA-R is efficiently inhibited by statins, a standard medication for hyperlipidemia. When zebrafish embryos are treated with statins cilia dysfunction phenotypes including heart defects, left-right asymmetry defects and malformation of ciliated organs develop, which are ameliorated by cholesterol replenishment. HMG-CoA-R inhibition and other means of cholesterol reduction lowered ciliation frequency and cilia length in zebrafish as well as several mammalian cell types. Cholesterol depletion further triggers an inability for ciliary signalling. Because of a reduction of the transition zone component Pi(4,5)P we propose that cholesterol governs crucial steps of cilium extension. Taken together, we report that cholesterol abrogation provokes cilia defects.

摘要

患有先天性胆固醇合成不足的患者会出现颅骨、脚趾、肾脏和心脏的先天性畸形。由于这些结构的发育依赖于功能性纤毛,我们研究了胆固醇是否通过抑制羟甲基戊二酰辅酶 A 还原酶(HMG-CoA-R)来调节纤毛发生,HMG-CoA-R 是胆固醇合成的限速酶。他汀类药物是治疗高脂血症的标准药物,能有效抑制 HMG-CoA-R。当用他汀类药物处理斑马鱼胚胎时,会出现纤毛功能障碍表型,包括心脏缺陷、左右不对称缺陷和纤毛器官畸形,而用胆固醇补充则可以改善这些表型。HMG-CoA-R 抑制和其他降低胆固醇的方法会降低斑马鱼和几种哺乳动物细胞类型的纤毛频率和长度。胆固醇耗竭进一步引发无法进行纤毛信号传递。由于过渡区成分 Pi(4,5)P 的减少,我们提出胆固醇控制着纤毛延伸的关键步骤。总之,我们报告胆固醇缺失会引发纤毛缺陷。

https://cdn.ncbi.nlm.nih.gov/pmc/blobs/7e21/6351647/b564a78b9dcf/42003_2018_272_Fig1_HTML.jpg

文献AI研究员

20分钟写一篇综述,助力文献阅读效率提升50倍。

立即体验

用中文搜PubMed

大模型驱动的PubMed中文搜索引擎

马上搜索

文档翻译

学术文献翻译模型,支持多种主流文档格式。

立即体验