Suppr超能文献

金丝桃素光动力疗法通过诱导细胞凋亡和抑制病毒转录来抑制成人 T 细胞白血病细胞的生长。

Hypericin-photodynamic therapy inhibits the growth of adult T-cell leukemia cells through induction of apoptosis and suppression of viral transcription.

机构信息

College of Chemistry and Life Sciences, Zhejiang Normal University, 688 Yingbin Road, Jinhua, 321004, Zhejiang, China.

Biomedical Department, Huaqiao University, Quanzhou, China.

出版信息

Retrovirology. 2019 Feb 19;16(1):5. doi: 10.1186/s12977-019-0467-0.

Abstract

BACKGROUND

Adult T-cell leukemia (ATL) is an aggressive neoplasm caused by human T-cell leukemia virus type 1 (HTLV-1). ATL carries a poor prognosis due to chemotherapy resistance. Thus, it is urgent to develop new treatment strategies. Hypericin (HY) is a new-type of photosensitizer in the context of photodynamic therapy (PDT) due to its excellent photosensitizing properties and anti-tumor activities.

RESULTS

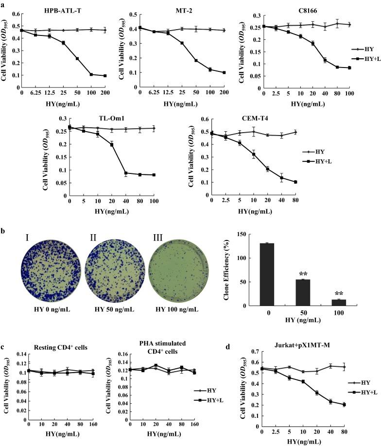
In the present study, we investigated the efficacy of hypericin in ATL cells. Clinically achievable concentrations of hypericin in association with PDT induced the inhibition of cell proliferation in ATL cell lines with minimal effect on peripheral blood CD4 T lymphocytes. Moreover, hypericin-PDT treatment caused apoptosis and G2/M phase cell cycle arrest in leukemic cells. Western blot analyses revealed that hypericin-PDT treatment resulted in downregulation of Bcl-2 and enhanced the expression of Bad, cytochrome C, and AIF. Cleavage of caspases-3/-7/-9/-8, Bid, and PARP was increased in hypericin-PDT-treated ATL cells. In a luciferase assay, hypericin-PDT treatment was able to activate the promoter activity of Bax and p53, resulting in enhanced expression of Bax and p53 proteins. Finally, hypericin-PDT treatment suppressed the expression of viral protein HBZ and Tax by blocking the promoter activity via HTLV-1 5'LTR and 3'LTR.

CONCLUSIONS

Our results revealed that hypericin-PDT is highly effective against ATL cells by induction of apoptosis and suppression of viral transcription. These studies highlight the promising use of hypericin-PDT as a targeted therapy for ATL.

摘要

背景

成人 T 细胞白血病(ATL)是一种由人类 T 细胞白血病病毒 1(HTLV-1)引起的侵袭性肿瘤。由于化疗耐药性,ATL 的预后较差。因此,迫切需要开发新的治疗策略。金丝桃素(HY)是光动力疗法(PDT)中新类型的光敏剂,由于其出色的光敏特性和抗肿瘤活性。

结果

在本研究中,我们研究了金丝桃素在 ATL 细胞中的疗效。临床可达到的金丝桃素浓度与 PDT 联合使用可抑制 ATL 细胞系的细胞增殖,而对外周血 CD4 T 淋巴细胞的影响最小。此外,金丝桃素-PDT 处理导致白血病细胞凋亡和 G2/M 期细胞周期停滞。Western blot 分析显示,金丝桃素-PDT 处理导致 Bcl-2 下调,并增强 Bad、细胞色素 C 和 AIF 的表达。在金丝桃素-PDT 处理的 ATL 细胞中, caspase-3/-7/-9/-8、Bid 和 PARP 的裂解增加。在荧光素酶测定中,金丝桃素-PDT 处理通过阻断 HTLV-1 5'LTR 和 3'LTR 来激活 Bax 和 p53 的启动子活性,从而增强 Bax 和 p53 蛋白的表达。最后,金丝桃素-PDT 处理通过阻断启动子活性来抑制病毒蛋白 HBZ 和 Tax 的表达。

结论

我们的研究结果表明,金丝桃素-PDT 通过诱导细胞凋亡和抑制病毒转录对 ATL 细胞具有高度有效性。这些研究强调了金丝桃素-PDT 作为 ATL 靶向治疗的应用前景。

https://cdn.ncbi.nlm.nih.gov/pmc/blobs/1801/6381730/8381de6f1783/12977_2019_467_Fig1_HTML.jpg

文献AI研究员

20分钟写一篇综述,助力文献阅读效率提升50倍。

立即体验

用中文搜PubMed

大模型驱动的PubMed中文搜索引擎

马上搜索

文档翻译

学术文献翻译模型,支持多种主流文档格式。

立即体验