Suppr超能文献

人胚胎干细胞衍生的视网膜色素上皮-在清除死细胞和炎症中的作用。

Human Embryonic Stem Cell-Derived Retinal Pigment Epithelium-Role in Dead Cell Clearance and Inflammation.

机构信息

Department of Biochemistry and Molecular Biology, University of Debrecen, Faculty of Medicine, 4032 Debrecen, Hungary.

Tampere University, Faculty of Medicine and Health Technology, 33014 Tampere, Finland.

出版信息

Int J Mol Sci. 2019 Feb 20;20(4):926. doi: 10.3390/ijms20040926.

Abstract

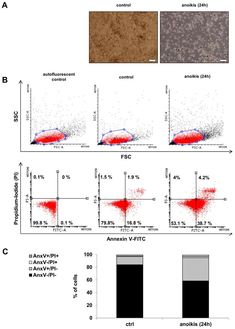
Inefficient removal of dying retinal pigment epithelial (RPE) cells by professional phagocytes can result in debris formation and development of age-related macular degeneration (AMD). Chronic oxidative stress and inflammation play an important role in AMD pathogenesis. Only a few well-established in vitro phagocytosis assay models exist. We propose human embryonic stem cell-derived-RPE cells as a new model for studying RPE cell removal by professional phagocytes. The characteristics of human embryonic stem cells-derived RPE (hESC-RPE) are similar to native RPEs based on their gene and protein expression profile, integrity, and barrier properties or regarding drug transport. However, no data exist about RPE death modalities and how efficiently dying hESC-RPEs are taken upby macrophages, and whether this process triggers an inflammatory responses. This study demonstrates hESC-RPEs can be induced to undergo anoikis or autophagy-associated cell death due to extracellular matrix detachment or serum deprivation and hydrogen-peroxide co-treatment, respectively, similar to primary human RPEs. Dying hESC-RPEs are efficiently engulfed by macrophages which results in high amounts of IL-6 and IL-8 cytokine release. These findings suggest that the clearance of anoikic and autophagy-associated dying hESC-RPEs can be used as a new model for investigating AMD pathogenesis or for testing the in vivo potential of these cells in stem cell therapy.

摘要

专业吞噬细胞不能有效清除凋亡的视网膜色素上皮 (RPE) 细胞会导致碎片形成和年龄相关性黄斑变性 (AMD) 的发生。慢性氧化应激和炎症在 AMD 的发病机制中发挥重要作用。目前仅有少数成熟的体外吞噬作用检测模型。我们提出用人胚胎干细胞衍生的 RPE 细胞作为研究专业吞噬细胞清除 RPE 细胞的新模型。人胚胎干细胞衍生的 RPE (hESC-RPE) 的特征与其基因和蛋白表达谱、完整性、屏障特性或药物转运相似,与天然 RPE 相似。然而,关于 RPE 凋亡方式以及死亡的 hESC-RPE 被巨噬细胞摄取的效率,以及这一过程是否会引发炎症反应,目前尚无数据。本研究表明,hESC-RPE 可以通过细胞外基质脱离或血清剥夺以及过氧化氢共同处理分别诱导细胞发生凋亡或自噬相关的细胞死亡,类似于原代人 RPE。死亡的 hESC-RPE 被巨噬细胞有效吞噬,导致大量白细胞介素 6 (IL-6) 和白细胞介素 8 (IL-8) 细胞因子的释放。这些发现表明,清除凋亡的和自噬相关的 hESC-RPE 可作为研究 AMD 发病机制的新模型,或用于测试这些细胞在干细胞治疗中的体内潜力。

https://cdn.ncbi.nlm.nih.gov/pmc/blobs/d05c/6412543/dbd9c2f63f15/ijms-20-00926-g001.jpg

文献AI研究员

20分钟写一篇综述,助力文献阅读效率提升50倍。

立即体验

用中文搜PubMed

大模型驱动的PubMed中文搜索引擎

马上搜索

文档翻译

学术文献翻译模型,支持多种主流文档格式。

立即体验