Suppr超能文献

不可逆电穿孔逆转了胰腺癌对免疫检查点阻断的耐药性。

Irreversible electroporation reverses resistance to immune checkpoint blockade in pancreatic cancer.

机构信息

Department of Cancer Systems Imaging, The University of Texas MD Anderson Cancer Center, Houston, TX, 77054, USA.

Molecular Imaging Research Center of Harbin Medical University, Harbin, 150001, Heilongjiang, China.

出版信息

Nat Commun. 2019 Feb 22;10(1):899. doi: 10.1038/s41467-019-08782-1.

Abstract

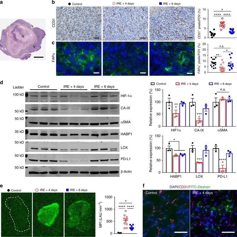
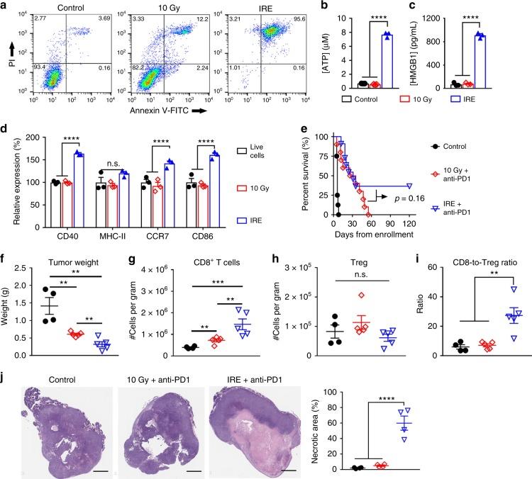
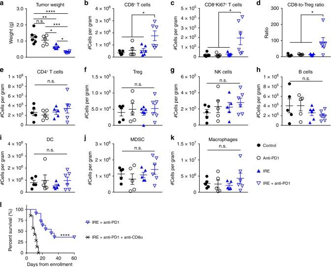
Immunotherapy has only limited efficacy against pancreatic ductal adenocarcinoma (PDAC) due to the presence of an immunosuppressive tumor-associated stroma. Here, we demonstrate an effective modulation of that stroma by irreversible electroporation (IRE), a local ablation technique that has received regulatory approval in the United States. IRE induces immunogenic cell death, activates dendritic cells, and alleviates stroma-induced immunosuppression without depleting tumor-restraining collagen. The combination of IRE and anti-programmed cell death protein 1 (anti-PD1) immune checkpoint blockade promotes selective tumor infiltration by CD8 T cells and significantly prolongs survival in a murine orthotopic PDAC model with a long-term memory immune response. Our results suggest that IRE is a promising approach to potentiate the efficacy of immune checkpoint blockade in PDAC.

摘要

免疫疗法针对胰腺导管腺癌(PDAC)的疗效有限,这是由于存在免疫抑制性肿瘤相关基质。在这里,我们证明了不可逆电穿孔(IRE)能够有效地调节这种基质,IRE 是一种局部消融技术,已在美国获得监管批准。IRE 诱导免疫原性细胞死亡,激活树突状细胞,并缓解基质诱导的免疫抑制,而不会耗尽抑制肿瘤的胶原蛋白。IRE 与抗程序性细胞死亡蛋白 1(抗 PD-1)免疫检查点阻断的联合使用促进了 CD8 T 细胞的选择性肿瘤浸润,并在具有长期记忆免疫反应的小鼠原位 PDAC 模型中显著延长了生存期。我们的结果表明,IRE 是一种有前途的方法,可以增强免疫检查点阻断在 PDAC 中的疗效。

https://cdn.ncbi.nlm.nih.gov/pmc/blobs/d0f5/6385305/5a9a8d47823b/41467_2019_8782_Fig1_HTML.jpg

文献AI研究员

20分钟写一篇综述,助力文献阅读效率提升50倍。

立即体验

用中文搜PubMed

大模型驱动的PubMed中文搜索引擎

马上搜索

文档翻译

学术文献翻译模型,支持多种主流文档格式。

立即体验