Suppr超能文献

淀粉样β寡聚体增加年轻海马神经元内质网与线粒体之间的钙信号交流,并加剧衰老诱导的细胞内钙重塑。

Amyloid β Oligomers Increase ER-Mitochondria Ca Cross Talk in Young Hippocampal Neurons and Exacerbate Aging-Induced Intracellular Ca Remodeling.

作者信息

Calvo-Rodriguez Maria, Hernando-Perez Elena, Nuñez Lucia, Villalobos Carlos

机构信息

Instituto de Biología y Genética Molecular (IBGM), Consejo Superior de Investigaciones Científicas (CSIC) and Universidad de Valladolid, Valladolid, Spain.

Departamento de Bioquímica y Biología Molecular y Fisiología, Universidad de Valladolid, Valladolid, Spain.

出版信息

Front Cell Neurosci. 2019 Feb 8;13:22. doi: 10.3389/fncel.2019.00022. eCollection 2019.

Abstract

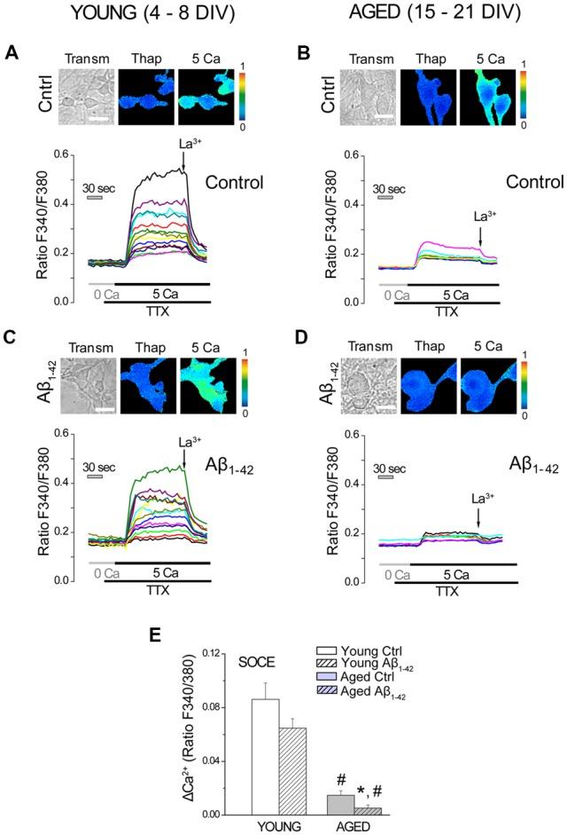
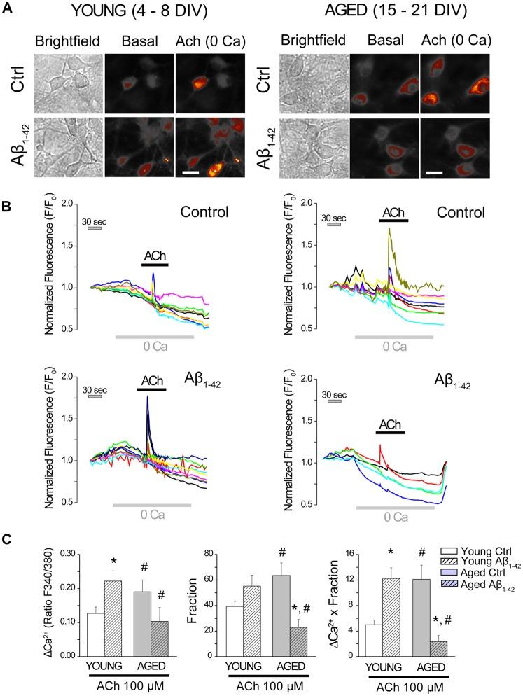
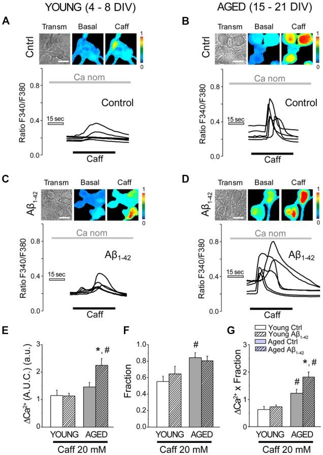
Alzheimer's disease (AD) is the most common neurodegenerative disorder and strongly associated to aging. AD has been related to excess of neurotoxic oligomers of amyloid β peptide (Aβo), loss of intracellular Ca homeostasis and mitochondrial damage. However, the intimate mechanisms underlying the pathology remain obscure. We have reported recently that long-term cultures of rat hippocampal neurons resembling aging neurons are prone to damage induced by Aβ oligomers (Aβo) while short-term cultured cells resembling young neurons are not. In addition, we have also shown that aging neurons display critical changes in intracellular Ca homeostasis including increased Ca store content and Ca transfer from the endoplasmic reticulum (ER) to mitochondria. Aging also promotes the partial loss of store-operated Ca entry (SOCE), a Ca entry pathway involved in memory storage. Here, we have addressed whether Aβo treatment influences differentially intracellular Ca homeostasis in young and aged neurons. We found that Aβo exacerbate the remodeling of intracellular Ca induced by aging. Specifically, Aβo exacerbate the loss of SOCE observed in aged neurons. Aβo also exacerbate the increased resting cytosolic Ca concentration, Ca store content and Ca release as well as increased expression of the mitochondrial Ca uniporter (MCU) observed in aging neurons. In contrast, Aβo elicit none of these effects in young neurons. Surprisingly, we found that Aβo increased the Ca transfer from ER to mitochondria in young neurons without having detrimental effects. Consistently, Aβo increased also colocalization of ER and mitochondria in both young and aged neurons. However, in aged neurons, Aβo suppressed Ca transfer from ER to mitochondria, decreased mitochondrial potential, enhanced reactive oxygen species (ROS) generation and promoted apoptosis. These results suggest that modulation of ER-mitochondria coupling in hippocampal neurons may be a novel physiological role of Aβo. However, excess of Aβo in the face of the remodeling of intracellular Ca homeostasis associated to aging may lead to loss of ER-mitochondrial coupling and AD.

摘要

阿尔茨海默病(AD)是最常见的神经退行性疾病,与衰老密切相关。AD与淀粉样β肽(Aβo)的神经毒性寡聚体过量、细胞内钙稳态丧失和线粒体损伤有关。然而,该病理过程背后的具体机制仍不清楚。我们最近报道,长期培养的类似衰老神经元的大鼠海马神经元容易受到Aβ寡聚体(Aβo)诱导的损伤,而短期培养的类似年轻神经元的细胞则不会。此外,我们还表明,衰老神经元在细胞内钙稳态方面表现出关键变化,包括钙储存量增加以及钙从内质网(ER)转移到线粒体。衰老还会促进储存性钙内流(SOCE)的部分丧失,SOCE是一种参与记忆存储的钙内流途径。在此,我们探讨了Aβo处理是否会对年轻和衰老神经元的细胞内钙稳态产生不同影响。我们发现,Aβo会加剧衰老诱导的细胞内钙重塑。具体而言,Aβo会加剧衰老神经元中观察到的SOCE丧失。Aβo还会加剧衰老神经元中静息细胞溶质钙浓度、钙储存量和钙释放的增加,以及线粒体钙单向转运体(MCU)表达的增加。相比之下,Aβo在年轻神经元中不会引发这些效应。令人惊讶的是,我们发现Aβo会增加年轻神经元中钙从内质网到线粒体的转移,且没有产生有害影响。一致的是,Aβo还增加了年轻和衰老神经元中内质网和线粒体的共定位。然而,在衰老神经元中,Aβo会抑制钙从内质网到线粒体的转移,降低线粒体电位,增强活性氧(ROS)生成并促进细胞凋亡。这些结果表明,调节海马神经元中的内质网 - 线粒体偶联可能是Aβo的一种新的生理作用。然而,面对与衰老相关的细胞内钙稳态重塑,过量的Aβo可能导致内质网 - 线粒体偶联丧失和AD。

https://cdn.ncbi.nlm.nih.gov/pmc/blobs/ec8d/6376150/dfc8264e1ed4/fncel-13-00022-g0001.jpg

文献AI研究员

20分钟写一篇综述,助力文献阅读效率提升50倍。

立即体验

用中文搜PubMed

大模型驱动的PubMed中文搜索引擎

马上搜索

文档翻译

学术文献翻译模型,支持多种主流文档格式。

立即体验