Suppr超能文献

间充质干细胞通过 miR-4284/CXCL5 轴异常抑制强直性脊柱炎破骨细胞生成。

Abnormal inhibition of osteoclastogenesis by mesenchymal stem cells through the miR-4284/CXCL5 axis in ankylosing spondylitis.

机构信息

Department of Orthopedics, Sun Yat-sen Memorial Hospital, Sun Yat-sen University, Guangzhou, 510120, People's Republic of China.

Center for Biotherapy, Sun Yat-sen Memorial Hospital, Sun Yat-sen University, Guangzhou, 510120, People's Republic of China.

出版信息

Cell Death Dis. 2019 Feb 25;10(3):188. doi: 10.1038/s41419-019-1448-x.

Abstract

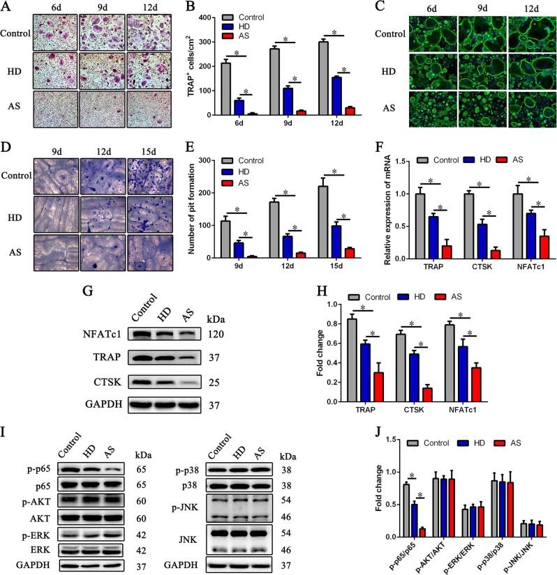
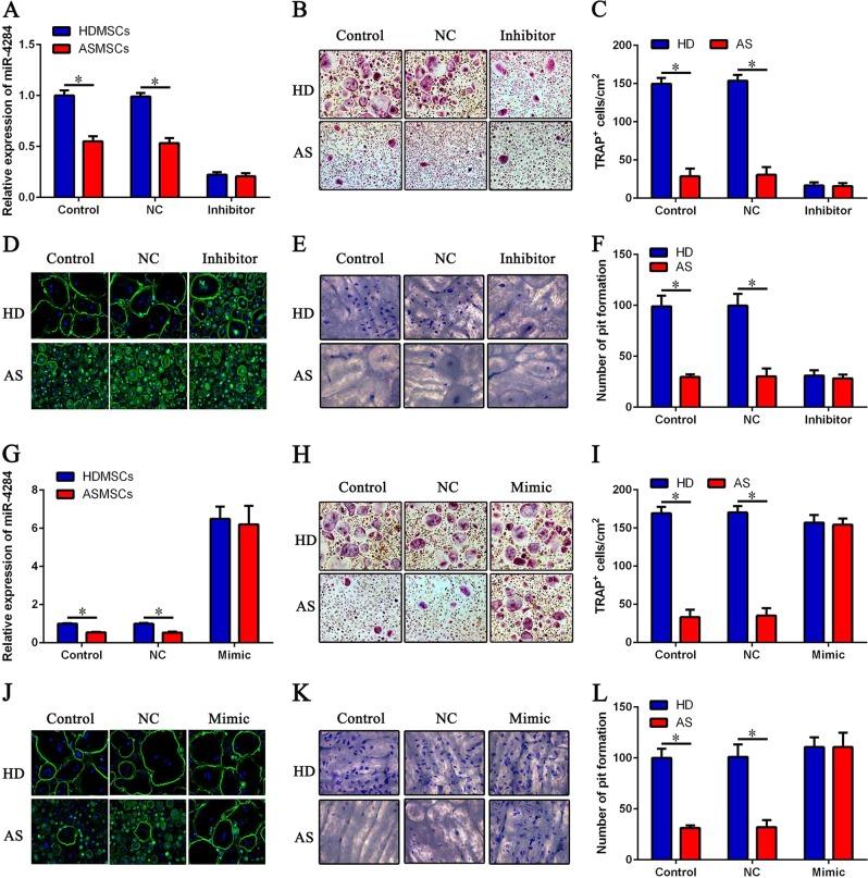
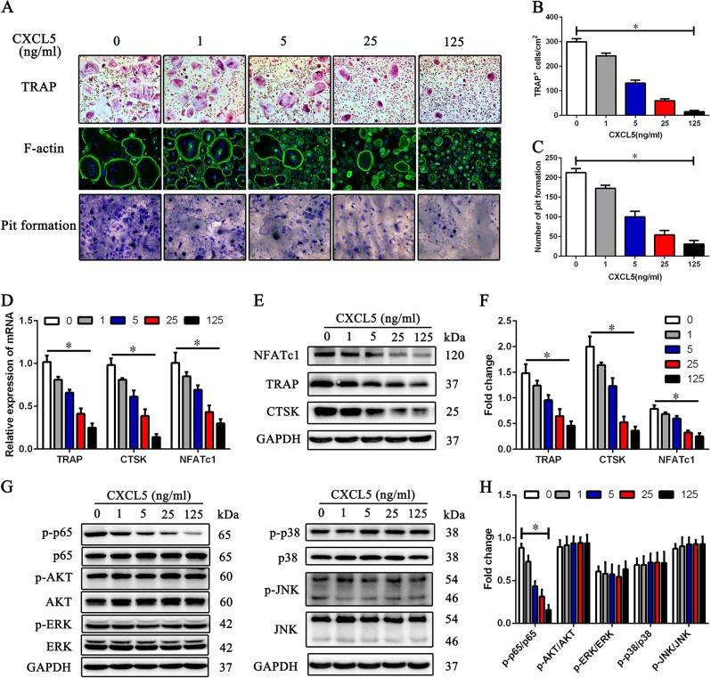
Ankylosing spondylitis (AS) is a common inflammatory autoimmune disease, characterized by pathological osteogenesis. Mesenchymal stem cells (MSCs), as the main source of osteoblasts, participate in bone remodeling not only through differentiation into osteoblasts but also through indirect regulation of osteoclastogenesis. Our previous study indicated that the stronger osteogenic differentiation of MSCs from AS patients (ASMSCs) involved in pathological osteogenesis. However, whether there is any abnormality in the regulation of osteoclastogenesis by ASMSCs remains unclear. In this study, ASMSCs or MSCs from healthy donors (HDMSCs) were co-cultured with CD14 + monocytes in osteoclast induction medium. Our results demonstrated that ASMSCs exhibited a stronger capacity to inhibit osteoclastogenesis than HDMSCs. To explore underlying mechanisms, cytokine array assays were performed, showing that ASMSCs secreted more CXCL5 than HDMSCs, which was confirmed by enzyme-linked immunosorbent assays. Moreover, inhibition of osteoclastogenesis by ASMSCs was recovered by decreasing CXCL5. Besides, the inhibitory effect of CXCL5 on osteoclastogenesis was confirmed by exogenous addition. Bioinformatics analysis was applied to find the interaction between miR-4284 and CXCL5, which was verified by luciferase reporter assays. Furthermore, we used miR-4284 inhibitors or mimics to prove that the expression of CXCL5 was regulated by miR-4284. Further analysis showed that downregulation of miR-4284 in MSCs resulted in increase of CXCL5, markedly inhibiting osteoclastogenesis, whereas upregulation of miR-4284 in MSCs had the opposite effect. Our findings indicate that ASMSCs exhibit a stronger capacity to inhibit osteoclastogenesis than HDMSCs through the miR-4284/CXCL5 axis, which provide a new perspective on the mechanism of pathologic osteogenesis in AS.

摘要

强直性脊柱炎(AS)是一种常见的炎症性自身免疫性疾病,其特征为病理性成骨。间充质干细胞(MSCs)作为成骨细胞的主要来源,不仅通过分化为成骨细胞参与骨重建,还通过间接调节破骨细胞生成参与骨重建。我们之前的研究表明,参与病理性成骨的 AS 患者的 MSCs(ASMSCs)具有更强的成骨分化能力。然而,ASMSCs 对破骨细胞生成的调节是否存在异常尚不清楚。在这项研究中,我们将 ASMSCs 或来自健康供体(HDMSCs)的 MSC 与 CD14+单核细胞在破骨细胞诱导培养基中共同培养。我们的结果表明,ASMSCs 抑制破骨细胞生成的能力强于 HDMSCs。为了探讨潜在的机制,我们进行了细胞因子阵列分析,结果表明 ASMSCs 分泌的 CXCL5 多于 HDMSCs,酶联免疫吸附试验也证实了这一点。此外,通过降低 CXCL5 水平可恢复 ASMSCs 对破骨细胞生成的抑制作用。此外,通过外源性添加证实了 CXCL5 对破骨细胞生成的抑制作用。我们应用生物信息学分析来寻找 miR-4284 和 CXCL5 之间的相互作用,并用荧光素酶报告基因实验进行了验证。此外,我们使用 miR-4284 抑制剂或模拟物证明了 CXCL5 的表达受 miR-4284 调控。进一步分析表明,MSC 中 miR-4284 的下调导致 CXCL5 增加,明显抑制破骨细胞生成,而 MSC 中 miR-4284 的上调则产生相反的效果。我们的研究结果表明,ASMSCs 通过 miR-4284/CXCL5 轴比 HDMSCs 具有更强的抑制破骨细胞生成的能力,这为 AS 病理性成骨的机制提供了新的视角。

https://cdn.ncbi.nlm.nih.gov/pmc/blobs/88e1/6389901/8213b74fdb05/41419_2019_1448_Fig1_HTML.jpg

文献AI研究员

20分钟写一篇综述,助力文献阅读效率提升50倍。

立即体验

用中文搜PubMed

大模型驱动的PubMed中文搜索引擎

马上搜索

文档翻译

学术文献翻译模型,支持多种主流文档格式。

立即体验