Suppr超能文献

钙结合蛋白和胆碱能中间神经元在运动过程中对纹状网络组织的独特贡献。

Unique contributions of parvalbumin and cholinergic interneurons in organizing striatal networks during movement.

机构信息

Department of Biomedical Engineering, Boston University, Boston, MA, USA.

Department of Neuroscience Icahn School of Medicine at Mt. Sinai, New York, NY, USA.

出版信息

Nat Neurosci. 2019 Apr;22(4):586-597. doi: 10.1038/s41593-019-0341-3. Epub 2019 Feb 25.

Abstract

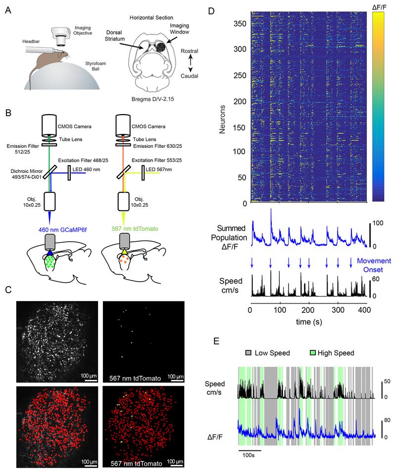
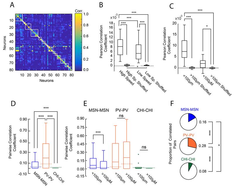
Striatal parvalbumin (PV) and cholinergic interneurons (CHIs) are poised to play major roles in behavior by coordinating the networks of medium spiny cells that relay motor output. However, the small numbers and scattered distribution of these cells have hindered direct assessment of their contribution to activity in networks of medium spiny neurons (MSNs) during behavior. Here, we build on recent improvements in single-cell calcium imaging combined with optogenetics to test the capacity of PVs and CHIs to affect MSN activity and behavior in mice engaged in voluntary locomotion. We find that PVs and CHIs have unique effects on MSN activity and dissociable roles in supporting movement. PV cells facilitate movement by refining the activation of MSN networks responsible for movement execution. CHIs, in contrast, synchronize activity within MSN networks to signal the end of a movement bout. These results provide new insights into the striatal network activity that supports movement.

摘要

纹状体中的 Parvalbumin(PV)和胆碱能中间神经元(CHI)通过协调传递运动输出的中间多棘神经元(MSN)网络,有望在行为中发挥重要作用。然而,这些细胞数量少且分布分散,这阻碍了对它们在行为期间对 MSN 网络活动的贡献的直接评估。在这里,我们基于最近在单细胞钙成像技术和光遗传学方面的改进,测试了 PV 和 CHI 对参与自主运动的小鼠 MSN 活性和行为的影响。我们发现,PV 和 CHI 对 MSN 活性有独特的影响,并在支持运动方面发挥了可分离的作用。PV 细胞通过细化负责运动执行的 MSN 网络的激活来促进运动。相比之下,CHI 则通过同步 MSN 网络中的活动来发出运动回合结束的信号。这些结果为支持运动的纹状体网络活动提供了新的见解。

https://cdn.ncbi.nlm.nih.gov/pmc/blobs/6c27/6744276/cf9b4e20d0a9/nihms-1519155-f0001.jpg

文献AI研究员

20分钟写一篇综述,助力文献阅读效率提升50倍。

立即体验

用中文搜PubMed

大模型驱动的PubMed中文搜索引擎

马上搜索

文档翻译

学术文献翻译模型,支持多种主流文档格式。

立即体验