Suppr超能文献

蝙蝠中被抑制的 NLRP3 介导的炎症反应及其对特殊病毒储主的意义。

Dampened NLRP3-mediated inflammation in bats and implications for a special viral reservoir host.

机构信息

Programme in Emerging Infectious Diseases, Duke-NUS Medical School, Singapore, Singapore.

CAS Key Laboratory of Special Pathogens and Biosafety, Wuhan Institute of Virology, Chinese Academy of Sciences, Wuhan, China.

出版信息

Nat Microbiol. 2019 May;4(5):789-799. doi: 10.1038/s41564-019-0371-3. Epub 2019 Feb 25.

Abstract

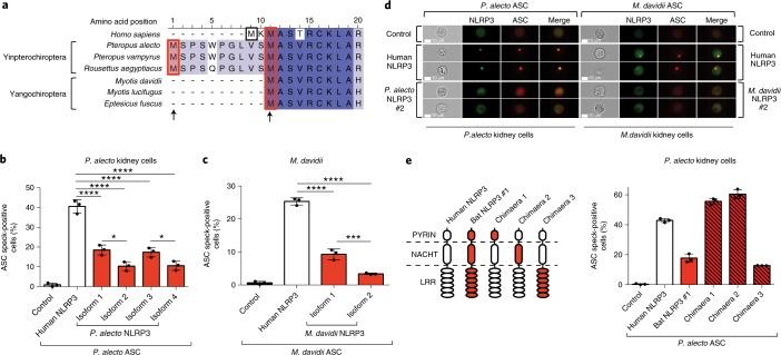
Bats are special in their ability to host emerging viruses. As the only flying mammal, bats endure high metabolic rates yet exhibit elongated lifespans. It is currently unclear whether these unique features are interlinked. The important inflammasome sensor, NLR family pyrin domain containing 3 (NLRP3), has been linked to both viral-induced and age-related inflammation. Here, we report significantly dampened activation of the NLRP3 inflammasome in bat primary immune cells compared to human or mouse counterparts. Lower induction of apoptosis-associated speck-like protein containing a CARD (ASC) speck formation and secretion of interleukin-1β in response to both 'sterile' stimuli and infection with multiple zoonotic viruses including influenza A virus (-single-stranded (ss) RNA), Melaka virus (PRV3M, double-stranded RNA) and Middle East respiratory syndrome coronavirus (+ssRNA) was observed. Importantly, this reduction of inflammation had no impact on the overall viral loads. We identified dampened transcriptional priming, a novel splice variant and an altered leucine-rich repeat domain of bat NLRP3 as the cause. Our results elucidate an important mechanism through which bats dampen inflammation with implications for longevity and unique viral reservoir status.

摘要

蝙蝠在宿主新兴病毒方面具有特殊能力。作为唯一会飞的哺乳动物,蝙蝠新陈代谢率高,但寿命却很长。目前尚不清楚这些独特的特征是否相互关联。重要的炎症小体传感器,NLR 家族含有吡喃结构域的蛋白 3(NLRP3),与病毒诱导的和与年龄相关的炎症都有关联。在这里,我们报告称,与人类或小鼠相比,蝙蝠原代免疫细胞中 NLRP3 炎症小体的激活明显受到抑制。在受到包括流感病毒(单链 RNA)、梅拉病毒(PRV3M,双链 RNA)和中东呼吸综合征冠状病毒(+ssRNA)在内的多种人畜共患病毒感染以及“无菌”刺激时,蝙蝠中 ASC 斑点形成和白细胞介素-1β分泌的凋亡相关斑点样蛋白(ASC) speck 形成和白细胞介素-1β分泌的诱导明显减少。重要的是,这种炎症的减少对总体病毒载量没有影响。我们确定了受抑制的转录启动、一种新的剪接变体和蝙蝠 NLRP3 的改变亮氨酸丰富重复结构域是导致这种情况的原因。我们的研究结果阐明了蝙蝠通过何种重要机制来抑制炎症,这对其长寿和独特的病毒储存状态具有重要意义。

https://cdn.ncbi.nlm.nih.gov/pmc/blobs/7fc1/7096966/eb947d179424/41564_2019_371_Fig1_HTML.jpg

文献AI研究员

20分钟写一篇综述,助力文献阅读效率提升50倍。

立即体验

用中文搜PubMed

大模型驱动的PubMed中文搜索引擎

马上搜索

文档翻译

学术文献翻译模型,支持多种主流文档格式。

立即体验