Suppr超能文献

胞内细菌通过 STING-TBK1-MVB12b 途径激活旁分泌 cGAS-STING 信号转导。

Intracellular bacteria engage a STING-TBK1-MVB12b pathway to enable paracrine cGAS-STING signalling.

机构信息

Department of Biomedicine, Aarhus University, Aarhus, Denmark.

Max F. Perutz Laboratories, Department of Microbiology, Immunobiology and Genetics, University of Vienna, Vienna, Austria.

出版信息

Nat Microbiol. 2019 Apr;4(4):701-713. doi: 10.1038/s41564-019-0367-z. Epub 2019 Feb 25.

Abstract

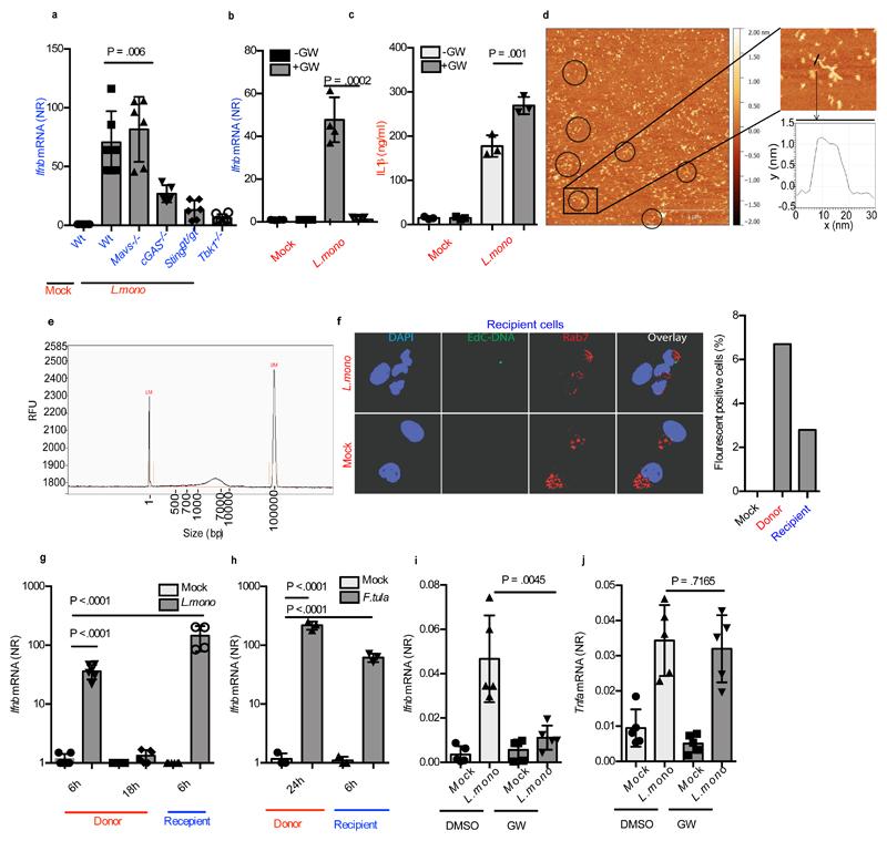
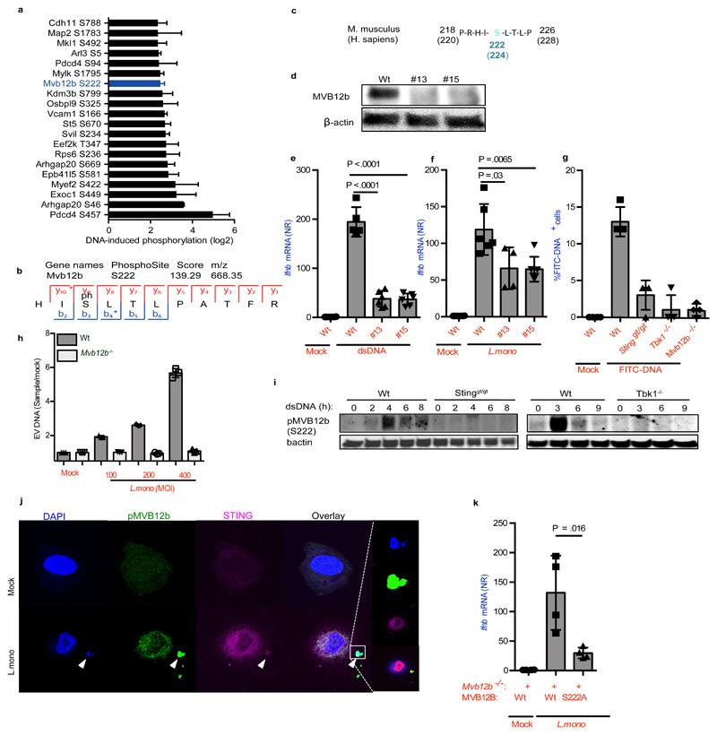
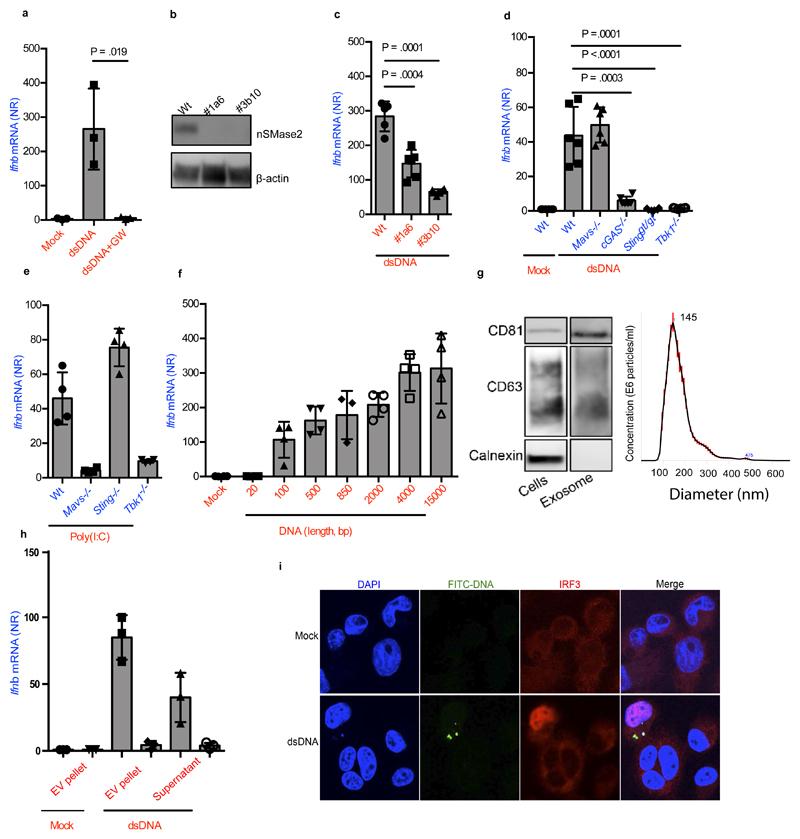
The innate immune system is crucial for eventual control of infections, but may also contribute to pathology. Listeria monocytogenes is an intracellular Gram-positive bacteria and a major cause of food-borne disease. However, important knowledge on the interactions between L. monocytogenes and the immune system is still missing. Here, we report that Listeria DNA is sorted into extracellular vesicles (EVs) in infected cells and delivered to bystander cells to stimulate the cyclic guanosine monophosphate-adenosine monophosphate synthase (cGAS)-stimulator of interferon genes (STING) pathway. This was also observed during infections with Francisella tularensis and Legionella pneumophila. We identify the multivesicular body protein MVB12b as a target for TANK-binding kinase 1 phosphorylation, which is essential for the sorting of DNA into EVs and stimulation of bystander cells. EVs from Listeria-infected cells inhibited T-cell proliferation, and primed T cells for apoptosis. Collectively, we describe a pathway for EV-mediated delivery of foreign DNA to bystander cells, and suggest that intracellular bacteria exploit this pathway to impair antibacterial defence.

摘要

先天免疫系统对于最终控制感染至关重要,但也可能导致病理学变化。李斯特菌是一种细胞内革兰氏阳性细菌,也是食源性疾病的主要原因。然而,关于李斯特菌与免疫系统之间相互作用的重要知识仍然缺失。在这里,我们报告称李斯特菌 DNA 会在感染细胞中被分类到细胞外囊泡(EVs)中,并传递给旁观者细胞,以刺激环鸟苷酸-腺苷酸合酶(cGAS)-干扰素基因刺激物(STING)途径。在感染土拉弗朗西斯菌和嗜肺军团菌时也观察到了这种情况。我们鉴定出多泡体蛋白 MVB12b 是 TANK 结合激酶 1 磷酸化的靶标,这对于 DNA 分类到 EVs 和刺激旁观者细胞是必不可少的。来自李斯特菌感染细胞的 EVs 抑制了 T 细胞的增殖,并使 T 细胞为凋亡做好准备。总的来说,我们描述了一种 EV 介导的将外源 DNA 递送到旁观者细胞的途径,并表明细胞内细菌利用该途径来削弱抗菌防御。

https://cdn.ncbi.nlm.nih.gov/pmc/blobs/7ee5/6433288/607266582dc2/emss-81206-f001.jpg

文献AI研究员

20分钟写一篇综述,助力文献阅读效率提升50倍。

立即体验

用中文搜PubMed

大模型驱动的PubMed中文搜索引擎

马上搜索

文档翻译

学术文献翻译模型,支持多种主流文档格式。

立即体验