Suppr超能文献

米氮平抑制软骨细胞中 R - spondin 2 诱导的 Wnt / β - 连环蛋白信号通路的激活,并预防骨关节炎大鼠模型中的软骨降解。

Mianserin suppresses R-spondin 2-induced activation of Wnt/β-catenin signaling in chondrocytes and prevents cartilage degradation in a rat model of osteoarthritis.

机构信息

Division of Neurogenetics, Center for Neurological Diseases and Cancer, Nagoya University Graduate School of Medicine, Nagoya, Japan.

Department of Orthopedic Surgery, Nagoya University Graduate School of Medicine, Nagoya, Japan.

出版信息

Sci Rep. 2019 Feb 26;9(1):2808. doi: 10.1038/s41598-019-39393-x.

Abstract

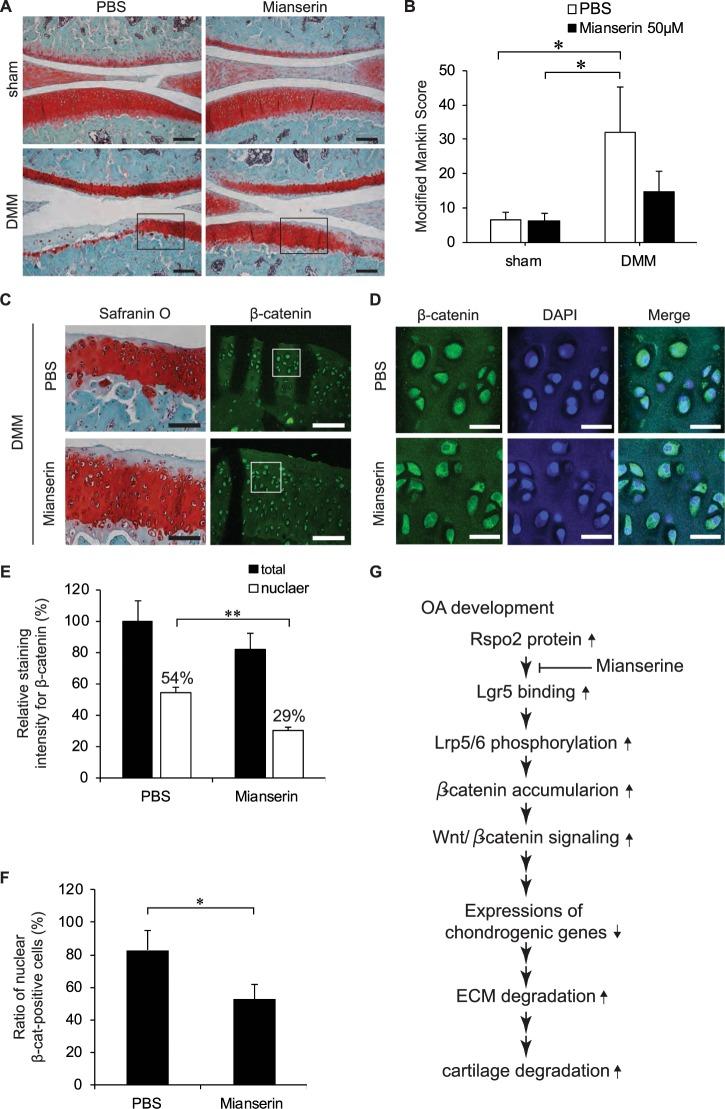
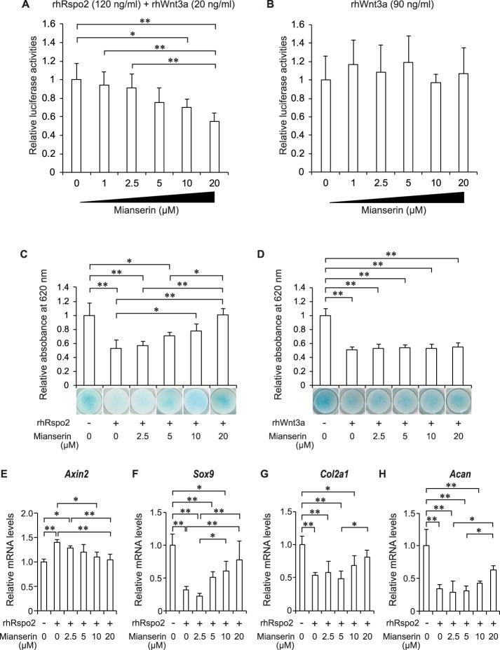
Aberrant activation of the Wnt/β-catenin signaling pathway promotes the progression of osteoarthritis (OA). We previously reported that R-spondin 2 (Rspo2), an activator of the Wnt/β-catenin signaling, facilitates differentiation of proliferating chondrocytes into hypertrophic chondrocytes by enhancing Wnt/β-catenin signaling in endochondral ossification. However, the role of Rspo2 in OA remains elusive. Here, we showed that the amounts of Rspo2 protein in synovial fluid were increased in OA patients. We searched for a preapproved drug that suppresses Rspo2-induced Wnt/β-catenin signaling in chondrogenic cells and reduces joint pathology in a rat model of OA. In Rspo2-treated ATDC5 cells, mianserin, a tetracyclic antidepressant, inhibited Wnt/β-catenin signaling, increased proteoglycan production, and upregulated chondrogenic marker genes. Mianserin suppressed Rspo2-induced accumulation of β-catenin and phosphorylation of Lrp6. We identified that mianserin blocked binding of Rspo2 to its receptor Lgr5. We also observed that intraarticular administration of mianserin suppressed β-catenin accumulation and prevented OA progression in a rat model of OA. We conclude that mianserin suppresses abnormally activated Wnt/β-catenin signaling in OA by inhibiting binding of Rspo2 to Lgr5.

摘要

异常激活的 Wnt/β-catenin 信号通路促进骨关节炎(OA)的进展。我们之前报道过,R-spondin 2(Rspo2)是 Wnt/β-catenin 信号的激活剂,通过增强软骨内成骨过程中的 Wnt/β-catenin 信号,促进增殖软骨细胞向肥大软骨细胞分化。然而,Rspo2 在 OA 中的作用仍不清楚。在这里,我们发现 Rspo2 蛋白在 OA 患者的滑液中含量增加。我们寻找一种预先批准的药物,该药物可抑制 Rspo2 诱导的软骨细胞中的 Wnt/β-catenin 信号,并减少 OA 大鼠模型中的关节病理学。在 Rspo2 处理的 ATDC5 细胞中,四环抗抑郁药米氮平抑制了 Wnt/β-catenin 信号,增加了蛋白聚糖的产生,并上调了软骨形成标志物基因。米氮平抑制了 Rspo2 诱导的β-catenin 积累和 Lrp6 的磷酸化。我们确定米氮平通过阻断 Rspo2 与其受体 Lgr5 的结合来抑制其活性。我们还观察到,米氮平关节内给药抑制了 OA 大鼠模型中β-catenin 的积累并阻止了 OA 的进展。我们得出结论,米氮平通过抑制 Rspo2 与 Lgr5 的结合来抑制 OA 中异常激活的 Wnt/β-catenin 信号。

https://cdn.ncbi.nlm.nih.gov/pmc/blobs/e4c6/6391487/4ef12adf37de/41598_2019_39393_Fig1_HTML.jpg

文献AI研究员

20分钟写一篇综述,助力文献阅读效率提升50倍。

立即体验

用中文搜PubMed

大模型驱动的PubMed中文搜索引擎

马上搜索

文档翻译

学术文献翻译模型,支持多种主流文档格式。

立即体验