Suppr超能文献

缺失 可防止运动神经元死亡,但不能防止.

Deletion of Prevents Motor Neuron Death but not .

机构信息

Department of Pathology and Cell Biology, Columbia University, New York, NY 10032.

Center for Motor Neuron Biology and Disease, Columbia University, New York, NY 10032.

出版信息

eNeuro. 2019 Feb 19;6(1). doi: 10.1523/ENEURO.0308-18.2018. eCollection 2019 Jan-Feb.

Abstract

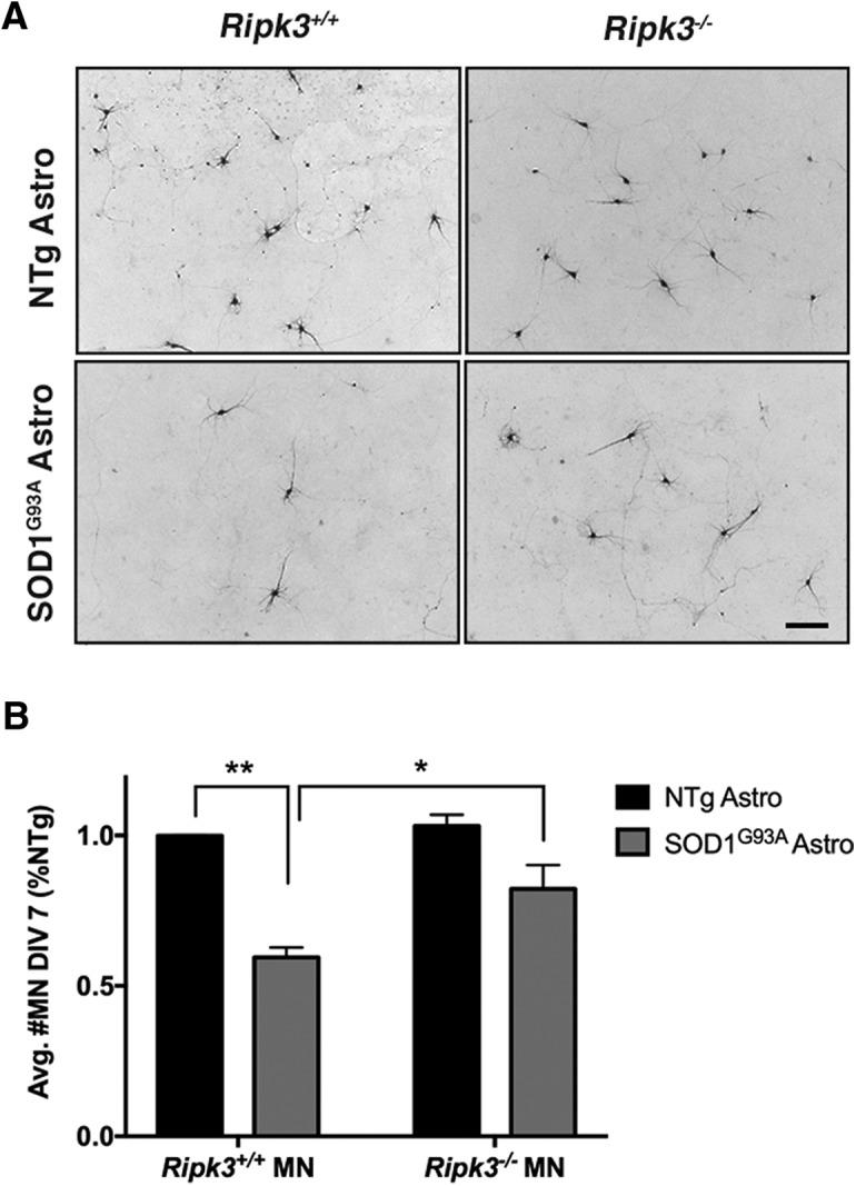
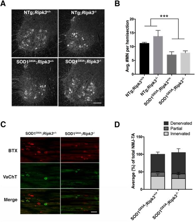
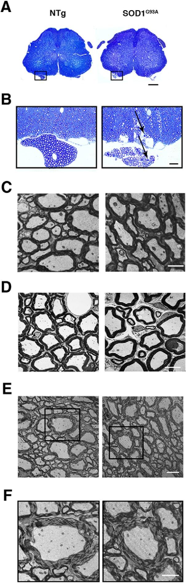
Increasing evidence suggests that necroptosis, a form of programmed cell death (PCD), contributes to neurodegeneration in several disorders, including ALS. Supporting this view, investigations in both and models of ALS have implicated key molecular determinants of necroptosis in the death of spinal motor neurons (MNs). Consistent with a pathogenic role of necroptosis in ALS, we showed increased mRNA levels for the three main necroptosis effectors , , and in the spinal cord of mutant superoxide dismutase-1 (SOD1) transgenic mice (Tg), an established model of ALS. In addition, protein levels of receptor-interacting protein kinase 1 (RIPK1; but not of RIPK3, MLKL or activated MLKL) were elevated in spinal cord extracts from these Tg SOD1 mice. In postmortem motor cortex samples from sporadic and familial ALS patients, no change in protein levels of RIPK1 were detected. Silencing of in cultured MNs protected them from toxicity associated with SOD1 astrocytes. However, constitutive deletion of in Tg SOD1 mice failed to provide behavioral or neuropathological improvement, demonstrating no similar benefit of silencing . Lastly, we detected no genotype-specific myelin decompaction, proposed to be a proxy of necroptosis in ALS, in either Tg SOD1 or knock-out mice, another ALS mouse model. These findings argue against a role for RIPK3 in Tg SOD1-induced neurodegeneration and call for further preclinical investigations to determine if necroptosis plays a critical role in the pathogenesis of ALS.

摘要

越来越多的证据表明,细胞程序性坏死(PCD)的一种形式,即细胞坏死,在几种疾病(包括 ALS)的神经退行性变中起作用。支持这一观点,在 ALS 的 和 模型中进行的研究表明,细胞坏死的关键分子决定因素在脊髓运动神经元(MNs)的死亡中起作用。与细胞坏死在 ALS 中的致病作用一致,我们在突变超氧化物歧化酶-1(SOD1)转基因小鼠(Tg)的脊髓中观察到三个主要的细胞坏死效应物 、 和 的 mRNA 水平增加,这是一种公认的 ALS 模型。此外,在这些 Tg SOD1 小鼠的脊髓提取物中,受体相互作用蛋白激酶 1(RIPK1;但不是 RIPK3、MLKL 或活化的 MLKL)的蛋白水平升高。在散发性和家族性 ALS 患者的运动皮层死后样本中,未检测到 RIPK1 蛋白水平的变化。在培养的 MNs 中沉默 可保护它们免受与 SOD1 星形胶质细胞相关的毒性。然而,在 Tg SOD1 小鼠中组成型缺失 并不能提供行为或神经病理学上的改善,这表明 沉默没有类似的益处。最后,我们在 Tg SOD1 或 敲除小鼠中均未检测到基因型特异性的髓鞘疏松,这被提议为 ALS 中的细胞坏死的替代物,这是另一种 ALS 小鼠模型。这些发现表明 RIPK3 不参与 Tg SOD1 诱导的神经退行性变,需要进一步进行临床前研究以确定细胞坏死是否在 ALS 的发病机制中起关键作用。

https://cdn.ncbi.nlm.nih.gov/pmc/blobs/1bcd/6391588/694bcbe647ca/enu0011928420001.jpg

文献AI研究员

20分钟写一篇综述,助力文献阅读效率提升50倍。

立即体验

用中文搜PubMed

大模型驱动的PubMed中文搜索引擎

马上搜索

文档翻译

学术文献翻译模型,支持多种主流文档格式。

立即体验