Suppr超能文献

区域基因转录失调与高级别卵巢癌的染色体内重排和基因融合转录本有关。

Regional perturbation of gene transcription is associated with intrachromosomal rearrangements and gene fusion transcripts in high grade ovarian cancer.

机构信息

Department of Medicine, University of Toronto, Ontario Institute for Cancer Research, MaRS Centre, Toronto, Ontario, Canada.

Department of Immunology, University of Toronto, Princess Margaret Cancer Center, MaRS Centre, Toronto, Ontario, Canada.

出版信息

Sci Rep. 2019 Mar 5;9(1):3590. doi: 10.1038/s41598-019-39878-9.

Abstract

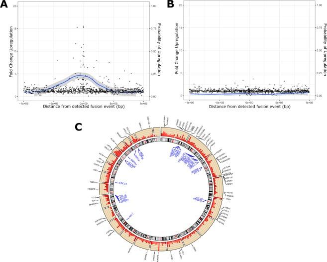
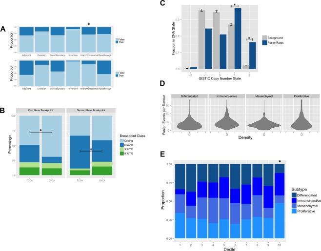
Genomic rearrangements are a hallmark of cancer biology and progression, allowing cells to rapidly transform through alterations in regulatory structures, changes in expression patterns, reprogramming of signaling pathways, and creation of novel transcripts via gene fusion events. Though functional gene fusions encoding oncogenic proteins are the most dramatic outcomes of genomic rearrangements, we investigated the relationship between rearrangements evidenced by fusion transcripts and local expression changes in cancer using transcriptome data alone. 9,953 gene fusion predictions from 418 primary serious ovarian cancer tumors were analyzed, identifying depletions of gene fusion breakpoints within coding regions of fused genes as well as an N-terminal enrichment of breakpoints within fused genes. We identified 48 genes with significant fusion-associated upregulation and furthermore demonstrate that significant regional overexpression of intact genes in patient transcriptomes occurs within 1 megabase of 78 novel gene fusions that function as central markers of these regions. We reveal that cancer transcriptomes select for gene fusions that preserve protein and protein domain coding potential. The association of gene fusion transcripts with neighboring gene overexpression supports rearrangements as mechanism through which cancer cells remodel their transcriptomes and identifies a new way to utilize gene fusions as indicators of regional expression changes in diseased cells with only transcriptomic data.

摘要

基因组重排是癌症生物学和进展的标志,它允许细胞通过调节结构的改变、表达模式的变化、信号通路的重新编程以及通过基因融合事件产生新的转录本,快速转化。虽然功能基因融合产生致癌蛋白是基因组重排最显著的结果,但我们仅使用转录组数据研究了融合转录本所证明的重排与癌症中局部表达变化之间的关系。分析了来自 418 例原发性严重卵巢癌肿瘤的 9953 个基因融合预测,确定了融合基因编码区中基因融合断点的缺失以及融合基因中 N 端断点的富集。我们鉴定了 48 个与融合相关的上调基因,并且进一步证明,在患者转录组中,完整基因的显著区域过表达发生在 78 个新基因融合的 1 Mb 范围内,这些融合是这些区域的中心标志物。我们揭示了癌症转录组选择保留蛋白质和蛋白质结构域编码潜力的基因融合。基因融合转录本与邻近基因过表达的关联支持重排在癌症细胞重塑其转录组过程中的作用,并确定了一种仅使用转录组数据作为患病细胞中局部表达变化的区域表达变化的新方法来利用基因融合。

https://cdn.ncbi.nlm.nih.gov/pmc/blobs/0ba7/6401071/11142f9a36a9/41598_2019_39878_Fig1_HTML.jpg

文献AI研究员

20分钟写一篇综述,助力文献阅读效率提升50倍。

立即体验

用中文搜PubMed

大模型驱动的PubMed中文搜索引擎

马上搜索

文档翻译

学术文献翻译模型,支持多种主流文档格式。

立即体验