Suppr超能文献

通过脂质体负载紫杉醇-胆固醇复合物改善抗瘢痕疙瘩效果。

Improving the anti-keloid outcomes through liposomes loading paclitaxel-cholesterol complexes.

机构信息

Klebs Research Center, Department of Dermatology, Yanbian University Hospital, Yanji 133000, China,

State Key Laboratory of Bioactive Substance and Function of Natural Medicines, Institute of Materia Medica, Chinese Academy of Medical Sciences and Peking Union Medical College, Beijing 100050, China,

出版信息

Int J Nanomedicine. 2019 Feb 21;14:1385-1400. doi: 10.2147/IJN.S195375. eCollection 2019.

Abstract

BACKGROUND

Keloids represent benign fibroproliferative tumors which result from elevated expression of inflammation. Paclitaxel (PTX) was an effective chemotherapeutic agent and has been reported to have anti-fibrotic effects, but the strong hydrophobicity brings a challenge for its clinical application.

PURPOSE

The objective of this study was to improve the water solubility of PTX and investigate its anti-keloid effects.

METHODS

We prepared a PTX-cholesterol-loaded liposomes (PTXL) by thin film evaporation fashion and characterized their physicochemical properties. We also investigated the effects of PTX on proliferation, invasion and fibrosis of keloid fibroblasts in vitro and in vivo.

RESULTS

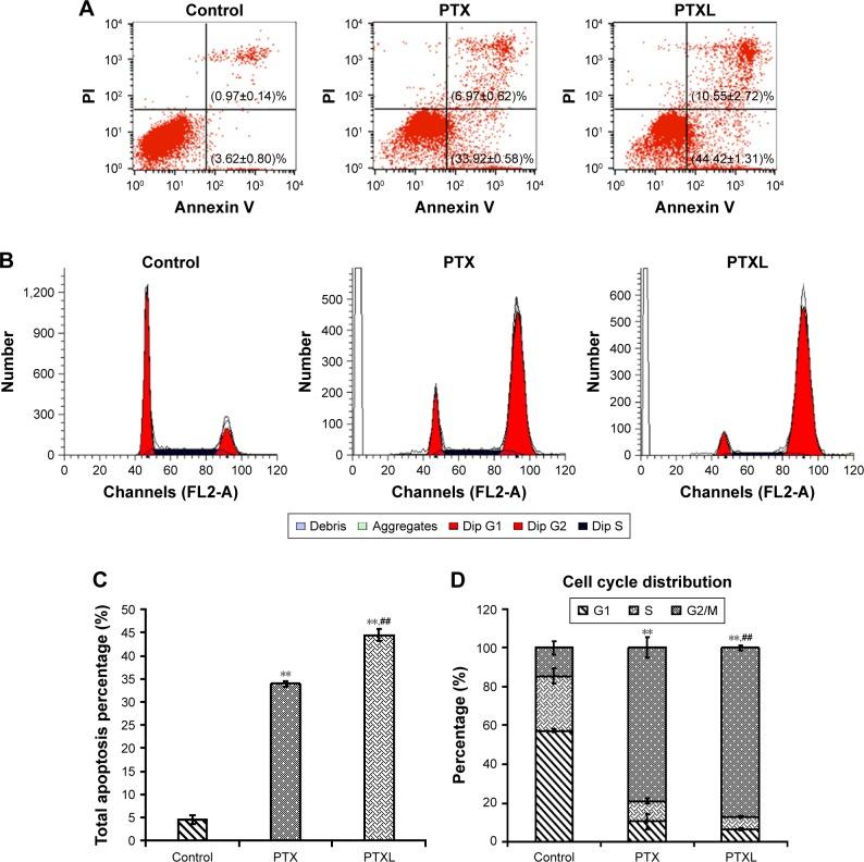
The prepared PTXL have a spherical appearance, a particle size of 101.43 nm and a zeta potential of -41.63 mV. PTXL possessed a high drug entrapment efficiency of 95.63% and exhibited a good stability within 30 days. The drugs in PTXL were released in a slow and sustained mode. The PTXL could be effectively uptaken into human keloids fibroblast (HKFs) in a time-dependent manner. In vitro, PTXL showed better ability on inhibiting cell proliferation, migration and invasion, and effectively on promoting apoptosis and arresting cell cycle in G/M phase compared to PTX. Meanwhile, in vivo studies indicated that the PTXL had better performance on inhibiting the keloids growth compared to the PTX in keloid-bearing BALB/c nude mice model. Finally, we found PTX treatment suppressed the production of tumor necrosis factor alpah (TNF-α), interleukin 6 (IL-6) and transforming growth factor beta (TGF-β) and inhibited the expression of alpha smooth muscle actin (α-SMA) and collagen I in HKFs. The activation of protein kinase B (AKT)/glycogen synthase kinase 3 beta (GSK3β) signaling pathway also blocked by PTX in cultured HKFs and keloid tissues. LY294002, a PI3K (phosphatidylinositol 3-kinase)/AKT inhibitor, also suppressed the expression of TNF-α, IL-6 and TGF-β, and simultaneously, reduced the production of α-SMA and collagen I in HKFs. The inhibition of AKT/GSK3β signaling pathway contribute to inhibit the generation of fibrogenic cytokines by PTXL on ameliorating fibrosis progress in keloids.

CONCLUSION

Our results suggested that the developed PTXL would become a promising therapeutic agent in the field of anti-keloid therapy.

摘要

背景

瘢痕疙瘩是一种良性纤维增生性肿瘤,源于炎症的过度表达。紫杉醇(PTX)是一种有效的化疗药物,已被报道具有抗纤维化作用,但强烈的疏水性给其临床应用带来了挑战。

目的

本研究旨在提高 PTX 的水溶性并研究其抗瘢痕疙瘩作用。

方法

我们采用薄膜蒸发法制备了紫杉醇-胆固醇负载脂质体(PTXL),并对其理化性质进行了表征。我们还研究了 PTX 对体外和体内瘢痕疙瘩成纤维细胞增殖、侵袭和纤维化的影响。

结果

所制备的 PTXL 呈球形,粒径为 101.43nm,Zeta 电位为-41.63mV。PTXL 具有高达 95.63%的药物包封效率,并且在 30 天内表现出良好的稳定性。PTXL 中的药物以缓慢和持续的方式释放。PTXL 可以在时间依赖性方式被有效摄取到人瘢痕疙瘩成纤维细胞(HKFs)中。体外实验表明,与 PTX 相比,PTXL 能更有效地抑制细胞增殖、迁移和侵袭,并有效促进细胞凋亡和阻滞细胞周期于 G/M 期。同时,体内研究表明,与 PTX 相比,PTXL 在裸鼠瘢痕疙瘩模型中具有更好的抑制瘢痕疙瘩生长的作用。最后,我们发现 PTX 治疗可抑制肿瘤坏死因子-α(TNF-α)、白细胞介素 6(IL-6)和转化生长因子-β(TGF-β)的产生,并抑制 HKFs 中α平滑肌肌动蛋白(α-SMA)和 I 型胶原的表达。在培养的 HKFs 和瘢痕疙瘩组织中,PTX 还阻断了蛋白激酶 B(AKT)/糖原合成酶激酶 3β(GSK3β)信号通路的激活。PI3K(磷脂酰肌醇 3-激酶)/AKT 抑制剂 LY294002 也抑制了 TNF-α、IL-6 和 TGF-β的表达,同时降低了 HKFs 中α-SMA 和 I 型胶原的产生。抑制 AKT/GSK3β 信号通路有助于抑制 PTXL 改善瘢痕疙瘩纤维化进程中纤维生成细胞因子的产生。

结论

我们的结果表明,所开发的 PTXL 将成为抗瘢痕疙瘩治疗领域有前途的治疗剂。

https://cdn.ncbi.nlm.nih.gov/pmc/blobs/8409/6390862/70ec983f3854/ijn-14-1385Fig1.jpg

文献AI研究员

20分钟写一篇综述,助力文献阅读效率提升50倍。

立即体验

用中文搜PubMed

大模型驱动的PubMed中文搜索引擎

马上搜索

文档翻译

学术文献翻译模型,支持多种主流文档格式。

立即体验