Suppr超能文献

c-Jun/Ap-1 在血管紧张素 II 诱导的腹主动脉瘤形成模型中上调,并在小鼠主动脉平滑肌细胞中介导 Chop 表达。

c‑Jun/Ap‑1 is upregulated in an Ang II‑induced abdominal aortic aneurysm formation model and mediates Chop expression in mouse aortic smooth muscle cells.

机构信息

Division of Cardiology, Department of Internal Medicine, Tongji Hospital, Tongji Medical College, Huazhong University of Science and Technology, Wuhan, Hubei 430030, P.R. China.

Division of Cardiology, Department of Internal Medicine, Wuhan Hospital of Traditional Chinese Medicine, Wuhan, Hubei 430030, P.R. China.

出版信息

Mol Med Rep. 2019 May;19(5):3459-3468. doi: 10.3892/mmr.2019.10017. Epub 2019 Mar 12.

Abstract

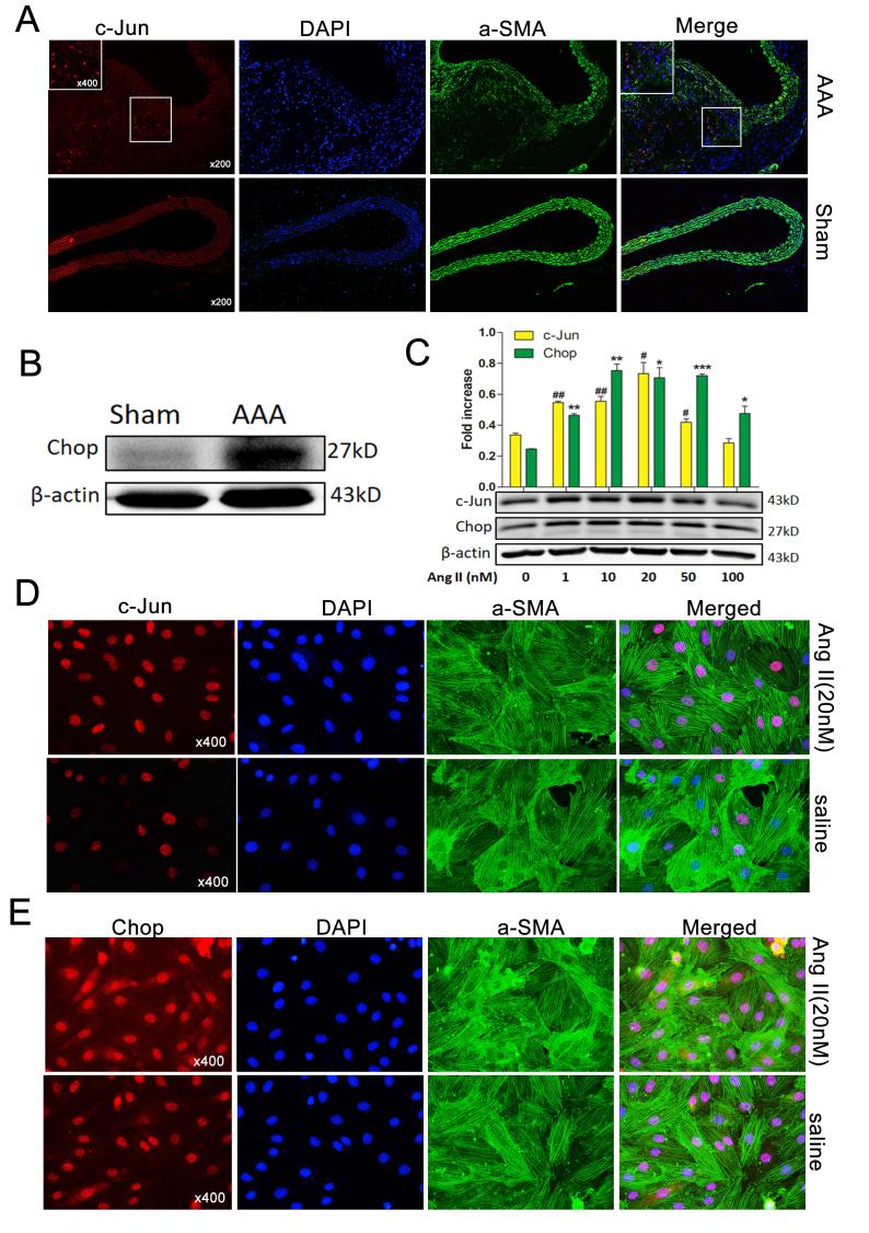
Abdominal aortic aneurysm (AAA) is an asymptomatic, potentially lethal disease whose ruptures have a high mortality rate. An effective pharmacological approach to decrease expansion or prevent the rupture of AAAs in humans remains lacking. Previous studies have suggested that activator protein 1 (c‑Jun/AP‑1) and C/EBP homologous protein (Chop) are involved in the development of AAA. The purpose of the present study was to investigate whether c‑Jun/AP‑1 mediates Chop overexpression in AAA. c‑Jun/AP‑1 and Chop protein levels were determined in an angiotensin II (Ang II)‑induced AAA model using apolipoprotein E‑deficient mice. Additionally, mouse aortic smooth muscle cells (MOVAS cell line) were treated with Ang II. Apoptosis was evaluated via TUNEL assay, MOVAS cell migration ability was assessed by monolayer wound healing assay and the levels of c‑Jun/AP‑1 and Chop were determined by western blotting, immunofluorescence and immunocytochemical assays. Following c‑Jun silencing using c‑Jun‑specific small interfering (si)RNA, Chop expression was evaluated. Furthermore, chromatin immunoprecipitation (ChIP) was used to investigate whether c‑Jun/Ap‑1 binds directly to the DNA damage‑inducible transcript 3 protein (Ddit3) promoter. It was observed that c‑Jun/AP‑1 and Chop were synchronously overexpressed in Ang II‑induced AAA and Ang II‑treated cells, and that apoptosis and migration were induced by Ang II. In addition, Chop was suppressed when c‑Jun was silenced by targeted siRNA. Notably, the ChIP assay demonstrated that the DNA fragments pulled down by primary antibodies against c‑Jun/Ap‑1 were able to be amplified by (Ddit3) promoter‑specific primers. c‑Jun/AP‑1 may therefore mediate Chop expression in MOVAS cells via Ddit3. These results suggested that c‑Jun/AP‑1 may be a novel target for AAA therapy.

摘要

腹主动脉瘤(AAA)是一种无症状的、潜在致命的疾病,其破裂的死亡率很高。目前仍然缺乏有效的药物治疗方法来减少 AAA 的扩张或预防其破裂。先前的研究表明,激活蛋白 1(c-Jun/AP-1)和 C/EBP 同源蛋白(Chop)参与了 AAA 的发生发展。本研究旨在探讨 c-Jun/AP-1 是否介导 AAA 中 Chop 的过表达。使用载脂蛋白 E 缺陷型小鼠的血管紧张素 II(Ang II)诱导的 AAA 模型中,测定了 c-Jun/AP-1 和 Chop 蛋白水平。此外,用 Ang II 处理小鼠主动脉平滑肌细胞(MOVAS 细胞系)。通过 TUNEL 检测评估细胞凋亡,通过单层划痕愈合试验评估 MOVAS 细胞迁移能力,通过 Western blot、免疫荧光和免疫细胞化学检测测定 c-Jun/AP-1 和 Chop 水平。用 c-Jun 特异性小干扰(si)RNA 沉默 c-Jun 后,评估 Chop 表达情况。此外,还使用染色质免疫沉淀(ChIP)检测 c-Jun/AP-1 是否直接与 DNA 损伤诱导转录物 3 蛋白(DDIT3)启动子结合。结果发现,Ang II 诱导的 AAA 和 Ang II 处理的细胞中,c-Jun/AP-1 和 Chop 同步过表达,Ang II 诱导细胞凋亡和迁移。此外,用靶向 siRNA 沉默 c-Jun 可抑制 Chop 表达。值得注意的是,ChIP 试验表明,用 c-Jun/AP-1 特异性抗体拉下的 DNA 片段可以用(DDIT3)启动子特异性引物扩增。因此,c-Jun/AP-1 可能通过 Ddit3 介导 MOVAS 细胞中 Chop 的表达。这些结果表明,c-Jun/AP-1 可能是 AAA 治疗的一个新靶点。

https://cdn.ncbi.nlm.nih.gov/pmc/blobs/2d97/6472129/35500b0bc84a/MMR-19-05-3459-g00.jpg

文献AI研究员

20分钟写一篇综述,助力文献阅读效率提升50倍。

立即体验

用中文搜PubMed

大模型驱动的PubMed中文搜索引擎

马上搜索

文档翻译

学术文献翻译模型,支持多种主流文档格式。

立即体验