Suppr超能文献

脊髓胶质细胞系衍生神经营养因子输注逆转神经病理性疼痛模型中损伤有髓传入神经元 Kv4.1 介导的 A 型钾电流减少。

Spinal glial cell line-derived neurotrophic factor infusion reverses reduction of Kv4.1-mediated A-type potassium currents of injured myelinated primary afferent neurons in a neuropathic pain model.

机构信息

1 Department of Physiology, Nihon University School of Dentistry, Surugadai, Chiyoda-ku, Tokyo, Japan.

2 Department of Anatomy and Neuroscience, Hyogo College of Medicine, Mukogawa-cho, Nishinomiya, Hyogo, Japan.

出版信息

Mol Pain. 2019 Jan-Dec;15:1744806919841196. doi: 10.1177/1744806919841196.

Abstract

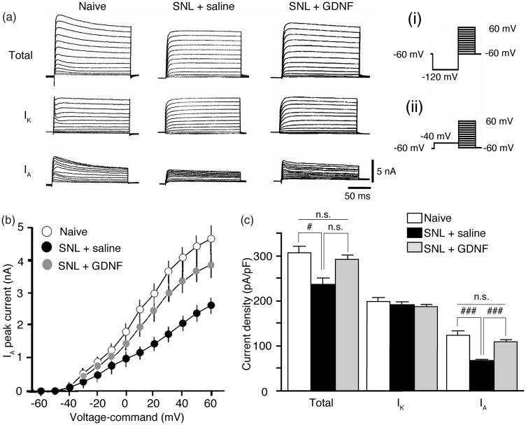
High frequency spontaneous activity in injured primary afferents has been proposed as a pathological mechanism of neuropathic pain following nerve injury. Although spinal infusion of glial cell line-derived neurotrophic factor reduces the activity of injured myelinated A-fiber neurons after fifth lumbar (L5) spinal nerve ligation in rats, the implicated molecular mechanism remains undetermined. The fast-inactivating transient A-type potassium current (I) is an important determinant of neuronal excitability, and five voltage-gated potassium channel (Kv) alpha-subunits, Kv1.4, Kv3.4, Kv4.1, Kv4.2, and Kv4.3, display I in heterologous expression systems. Here, we examined the effect of spinal glial cell line-derived neurotrophic factor infusion on I and the expression of these five Kv mRNAs in injured A-fiber neurons using the in vitro patch clamp technique and in situ hybridization histochemistry. Glial cell line-derived neurotrophic factor infusion reversed axotomy-induced reduction of the rheobase, elongation of first spike duration, and depolarization of the resting membrane potential. L5 spinal nerve ligation significantly reduced the current density of I and glial cell line-derived neurotrophic factor treatment reversed the reduction. Among the examined Kv mRNAs, only the change in Kv4.1-expression was parallel with the change in I after spinal nerve ligation and glial cell line-derived neurotrophic factor treatment. These findings suggest that glial cell line-derived neurotrophic factor should reduce the hyperexcitability of injured A-fiber primary afferents by I recurrence. Among the five I-related Kv channels, Kv4.1 should be a key channel, which account for this I recurrence.

摘要

高频自发性活动在受伤的初级传入纤维中被提出作为神经损伤后神经性疼痛的病理机制。尽管脊髓内注射胶质细胞系衍生的神经营养因子可减少大鼠第五腰椎(L5)脊神经结扎后损伤的有髓 A 纤维神经元的活动,但所涉及的分子机制仍未确定。快速失活的瞬态 A 型钾电流(I)是神经元兴奋性的重要决定因素,五个电压门控钾通道(Kv)α亚基,Kv1.4、Kv3.4、Kv4.1、Kv4.2 和 Kv4.3,在异源表达系统中显示 I。在这里,我们使用体外膜片钳技术和原位杂交组织化学研究了脊髓胶质细胞系衍生的神经营养因子输注对损伤的 A 纤维神经元中的 I 和这五个 Kv mRNA 表达的影响。胶质细胞系衍生的神经营养因子输注逆转了轴突切断引起的基强度降低、第一峰持续时间延长和静息膜电位去极化。L5 脊神经结扎显著降低了 I 的电流密度,而胶质细胞系衍生的神经营养因子处理逆转了这种降低。在所检查的 Kv mRNA 中,只有 Kv4.1 的表达变化与脊神经结扎和胶质细胞系衍生的神经营养因子处理后 I 的变化平行。这些发现表明,胶质细胞系衍生的神经营养因子通过 I 重现应该减少损伤的 A 纤维初级传入纤维的过度兴奋。在五个与 I 相关的 Kv 通道中,Kv4.1 应该是一个关键通道,它解释了这种 I 重现。

https://cdn.ncbi.nlm.nih.gov/pmc/blobs/a51b/6463340/9f0cb01f3459/10.1177_1744806919841196-fig1.jpg

文献AI研究员

20分钟写一篇综述,助力文献阅读效率提升50倍。

立即体验

用中文搜PubMed

大模型驱动的PubMed中文搜索引擎

马上搜索

文档翻译

学术文献翻译模型,支持多种主流文档格式。

立即体验