Suppr超能文献

长链非编码 RNA MALAT1 通过 Wnt/β-连环蛋白信号通路调节 ox-LDL 诱导的 EndMT。

LncRNA MALAT1 modulates ox-LDL induced EndMT through the Wnt/β-catenin signaling pathway.

机构信息

Hebei Medical University, No. 361, Zhongshan East Road, Changan District, Shijiazhuang, 050017, China.

National Key Laboratory of Luobing Research and Innovative Chinese Medicine, Shijiazhuang, 050035, China.

出版信息

Lipids Health Dis. 2019 Mar 14;18(1):62. doi: 10.1186/s12944-019-1006-7.

Abstract

BACKGROUND

Endothelial-to-mesenchymal transition (EndMT) plays significant roles in atherosclerosis, but the regulatory mechanisms involving lncRNAs remain to be elucidated. Here we sort to identify the role of metastasis-associated lung adenocarcinoma transcript 1 (MALAT1) in ox-LDL-induced EndMT.

METHODS

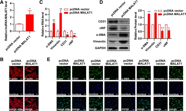
The atherosclerosis model was established by feeding ApoE mice with high-fat diet, and the levels of lncRNA MALAT1 in mouse arterial tissue were detected by RT-qPCR. Cell model was established by treating human umbilical vein endothelial cells (HUVECs) with ox-LDL, and the levels of EndMT markers, such as CD31, vWF, α-SMA and Vimentin and lncRNA MALAT1 levels were detected and their correlations were analyzed. The role of MALAT1 in EndMT and its dependence on Wnt/β-catenin signaling pathway was further detected by knocking down or overexpressing MALAT1.

RESULTS

MALAT1 was upregulated in high-fat food fed ApoE mice. HUVECs treated with ox-LDL showed a significant decrease in expression of CD31 and vWF, a significant increase in expression of α-SMA and vimentin, and upregulated MALAT1. An increased MALAT1 level facilitated the nuclear translocation of β-catenin induced by ox-LDL. Inhibition of MALAT1 expression reversed nuclear translocation of β-catenin and EndMT. Moreover, overexpression of MALAT1 enhanced the effects of ox-LDL on HUVEC EndMT and Wnt/β-catenin signaling activation.

CONCLUSIONS

Our study revealed that the pathological EndMT required the activation of the MALAT1-dependent Wnt/β-catenin signaling pathway, which may be important for the onset of atherosclerosis.

TRIAL REGISTRATION

Not applicable.

摘要

背景

内皮到间充质转化(EndMT)在动脉粥样硬化中起着重要作用,但涉及长链非编码 RNA(lncRNA)的调节机制仍有待阐明。在这里,我们试图确定转移相关肺腺癌转录物 1(MALAT1)在 ox-LDL 诱导的 EndMT 中的作用。

方法

通过用高脂肪饮食喂养 ApoE 小鼠建立动脉粥样硬化模型,并通过 RT-qPCR 检测小鼠动脉组织中 lncRNA MALAT1 的水平。通过用 ox-LDL 处理人脐静脉内皮细胞(HUVECs)建立细胞模型,并检测 EndMT 标志物如 CD31、vWF、α-SMA 和 Vimentin 的水平以及 lncRNA MALAT1 的水平,并分析它们之间的相关性。通过敲低或过表达 MALAT1 进一步检测 MALAT1 在 EndMT 中的作用及其对 Wnt/β-catenin 信号通路的依赖性。

结果

高脂肪饮食喂养的 ApoE 小鼠中 MALAT1 上调。用 ox-LDL 处理的 HUVECs 显示 CD31 和 vWF 的表达显著降低,α-SMA 和 vimentin 的表达显著增加,并且 MALAT1 上调。MALAT1 水平的增加促进了 ox-LDL 诱导的β-catenin 核转位。抑制 MALAT1 表达逆转了 ox-LDL 对 HUVEC EndMT 和 Wnt/β-catenin 信号通路激活的核转位。此外,过表达 MALAT1 增强了 ox-LDL 对 HUVEC EndMT 和 Wnt/β-catenin 信号通路激活的作用。

结论

我们的研究表明,病理性的 EndMT 需要 MALAT1 依赖性 Wnt/β-catenin 信号通路的激活,这可能对动脉粥样硬化的发生很重要。

试验注册

不适用。

https://cdn.ncbi.nlm.nih.gov/pmc/blobs/58b6/6417088/ba374717a0bf/12944_2019_1006_Fig1_HTML.jpg

文献AI研究员

20分钟写一篇综述,助力文献阅读效率提升50倍。

立即体验

用中文搜PubMed

大模型驱动的PubMed中文搜索引擎

马上搜索

文档翻译

学术文献翻译模型,支持多种主流文档格式。

立即体验