Suppr超能文献

血红素结合蛋白是一种新型的杜氏肌营养不良症和与年龄相关的肌肉减少症的抑制剂。

Hemojuvelin is a novel suppressor for Duchenne muscular dystrophy and age-related muscle wasting.

机构信息

State Key Laboratory of Space Medicine Fundamentals and Application, China Astronaut Research and Training Center, Beijing, China.

National Key Laboratory of Human Factors Engineering, China Astronaut Research and Training Center, Beijing, China.

出版信息

J Cachexia Sarcopenia Muscle. 2019 Jun;10(3):557-573. doi: 10.1002/jcsm.12414. Epub 2019 Mar 18.

Abstract

BACKGROUND

Muscle wasting occurs in response to various physiological and pathological conditions, including ageing and Duchenne muscular dystrophy (DMD). Transforming growth factor-β1 (TGF-β1) contributes to muscle pathogenesis in elderly people and DMD patients; inhibition of TGF-β1 signalling is a promising therapeutic strategy for muscle-wasting disorders. Hemojuvelin (HJV or Hjv as the murine homologue) is a membrane-bound protein that is highly expressed in skeletal muscle, heart, and liver. In hepatic cells, Hjv acts as a coreceptor for bone morphogenetic protein, a TGF-β subfamily member. The aim of this study was to investigate whether Hjv plays an essential role in muscle physiological and pathophysiological processes by acting as a coreceptor for TGF-β1 signalling.

METHODS

Conventional and conditional Hjv knockout mice as well as mdx and aged mice transfected with Hjv overexpression vector were used to study the role of Hjv in muscle physiology and pathophysiology. qRT-PCR, western blotting, and immunohistochemistry examinations were conducted to evaluate gene, protein, and structural changes in vivo and in vitro. Exercise endurance was determined using treadmill running test, and muscle force was detected by an isometric transducer. RNA interference, immunoprecipitation, and dual-luciferase reporter assays were utilized to explore the mechanism by which Hjv regulates TGF-β1 signalling in skeletal muscle.

RESULTS

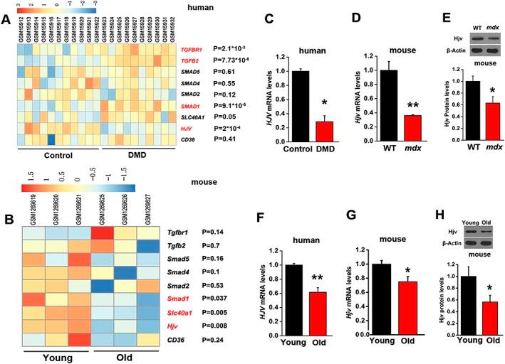
Conventional and conditional Hjv knockout mice displayed muscle atrophy, fibrosis, reduced running endurance, and muscle force. HJV was significantly down-regulated in the muscles of DMD patients (n = 3, mean age: 11.7 ± 5.7 years) and mdx mice as well as in those of aged humans (n = 10, 20% women, mean age: 75.1 ± 9.5 years) and mice. Overexpression of Hjv rescued dystrophic and age-related muscle wasting. Unlike its function in hepatic cells, the bone morphogenetic protein downstream phosphorylated p-Smad1/5/8 signalling pathway was unchanged, but TGF-β1, TGF-β receptor II (TβRII), and p-Smad2/3 expression were increased in Hjv-deficient muscles. Mechanistically, loss of Hjv promoted activation of Smad3 signalling induced by TGF-β1, whereas Hjv overexpression inhibited TGF-β1/Smad3 signalling by directly interacting with TβRII on the muscle membrane.

CONCLUSIONS

Our findings identify an unrecognized role of HJV in skeletal muscle by regulating TGF-β1/Smad3 signalling as a coreceptor for TβRII. Unlike the TGF-β1/Smad3 pathway, HJV could be a reliable drug target as its expression is not widespread. Novel therapeutic strategies could potentially be devised to interfere only with the muscle function of HJV to treat DMD and age-related muscle wasting.

摘要

背景

肌肉减少症是对各种生理和病理状况的反应,包括衰老和杜氏肌营养不良症(DMD)。转化生长因子-β1(TGF-β1)有助于老年人和 DMD 患者的肌肉发病机制;抑制 TGF-β1 信号是肌肉减少症的一种有前途的治疗策略。高铁血红蛋白(HJV 或 Hjv 作为鼠同源物)是一种高度表达于骨骼肌、心脏和肝脏的膜结合蛋白。在肝细胞中,Hjv 作为骨形态发生蛋白的核心受体起作用,骨形态发生蛋白是 TGF-β 亚家族成员。本研究的目的是通过作为 TGF-β1 信号的核心受体来研究 Hjv 是否在肌肉生理和病理生理过程中发挥重要作用。

方法

使用常规和条件性 Hjv 敲除小鼠以及转染 Hjv 过表达载体的 mdx 和老年小鼠来研究 Hjv 在肌肉生理和病理生理中的作用。进行 qRT-PCR、western blot 和免疫组织化学检查以评估体内和体外的基因、蛋白和结构变化。使用跑步机跑步测试确定运动耐力,使用等速传感器检测肌肉力量。利用 RNA 干扰、免疫沉淀和双荧光素酶报告基因测定来探讨 Hjv 调节骨骼肌中 TGF-β1 信号的机制。

结果

常规和条件性 Hjv 敲除小鼠表现出肌肉萎缩、纤维化、运动耐力降低和肌肉力量下降。DMD 患者(n=3,平均年龄:11.7±5.7 岁)和 mdx 小鼠以及年龄较大的人类(n=10,20%为女性,平均年龄:75.1±9.5 岁)和小鼠的肌肉中 Hjv 显著下调。Hjv 的过表达挽救了营养不良和与年龄相关的肌肉减少症。与在肝细胞中的功能不同,骨形态发生蛋白下游磷酸化 p-Smad1/5/8 信号通路没有改变,但是 Hjv 缺乏的肌肉中 TGF-β1、TGF-β 受体 II(TβRII)和 p-Smad2/3 的表达增加。在机制上,Hjv 的缺失促进了 TGF-β1 诱导的 Smad3 信号的激活,而 Hjv 的过表达通过与肌肉膜上的 TβRII 直接相互作用抑制了 TGF-β1/Smad3 信号。

结论

我们的发现确定了 Hjv 在骨骼肌中的一个未被认识的作用,通过作为 TβRII 的核心受体调节 TGF-β1/Smad3 信号。与 TGF-β1/Smad3 途径不同,由于其表达不广泛,HJV 可以成为一个可靠的药物靶点。可能会设计新的治疗策略,仅干扰 Hjv 的肌肉功能,以治疗 DMD 和与年龄相关的肌肉减少症。

https://cdn.ncbi.nlm.nih.gov/pmc/blobs/e3e8/6596404/c9ad43259661/JCSM-10-557-g001.jpg

文献AI研究员

20分钟写一篇综述,助力文献阅读效率提升50倍。

立即体验

用中文搜PubMed

大模型驱动的PubMed中文搜索引擎

马上搜索

文档翻译

学术文献翻译模型,支持多种主流文档格式。

立即体验