Suppr超能文献

使用单细胞数据进行批量基因组学的细胞组成分析。

Cell composition analysis of bulk genomics using single-cell data.

机构信息

School of Molecular Cell Biology and Biotechnology, George S. Wise Faculty of Life Sciences, Tel Aviv University, Tel Aviv, Israel.

Department of Immunology, The Weizmann Institute of Science, Rehovot, Israel.

出版信息

Nat Methods. 2019 Apr;16(4):327-332. doi: 10.1038/s41592-019-0355-5. Epub 2019 Mar 18.

Abstract

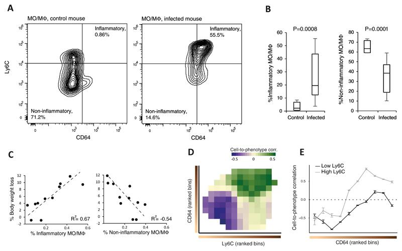
Single-cell RNA sequencing (scRNA-seq) is a rich resource of cellular heterogeneity, opening new avenues in the study of complex tissues. We introduce Cell Population Mapping (CPM), a deconvolution algorithm in which reference scRNA-seq profiles are leveraged to infer the composition of cell types and states from bulk transcriptome data ('scBio' CRAN R-package). Analysis of individual variations in lungs of influenza-virus-infected mice reveals that the relationship between cell abundance and clinical symptoms is a cell-state-specific property that varies gradually along the continuum of cell-activation states. The gradual change is confirmed in subsequent experiments and is further explained by a mathematical model in which clinical outcomes relate to cell-state dynamics along the activation process. Our results demonstrate the power of CPM in reconstructing the continuous spectrum of cell states within heterogeneous tissues.

摘要

单细胞 RNA 测序 (scRNA-seq) 是细胞异质性的丰富资源,为复杂组织的研究开辟了新途径。我们介绍了细胞群体映射 (CPM),这是一种去卷积算法,它利用参考 scRNA-seq 图谱从批量转录组数据中推断细胞类型和状态的组成('scBio' CRAN R 包)。对流感病毒感染小鼠肺部个体变异的分析表明,细胞丰度与临床症状之间的关系是细胞状态特异性的,沿着细胞激活状态的连续体逐渐变化。这种逐渐变化在后续实验中得到了证实,并通过一个数学模型进一步解释,该模型表明临床结果与激活过程中细胞状态的动态有关。我们的结果证明了 CPM 在重建异质组织中连续细胞状态谱方面的强大功能。

https://cdn.ncbi.nlm.nih.gov/pmc/blobs/0d5d/6443043/36ca82a2fba9/emss-81815-f001.jpg

文献AI研究员

20分钟写一篇综述,助力文献阅读效率提升50倍。

立即体验

用中文搜PubMed

大模型驱动的PubMed中文搜索引擎

马上搜索

文档翻译

学术文献翻译模型,支持多种主流文档格式。

立即体验