Suppr超能文献

基于结构的设计与阿尔茨海默病中磷酸化 Tau 抑制剂的分子对接研究。

Structure Based Design and Molecular Docking Studies for Phosphorylated Tau Inhibitors in Alzheimer's Disease.

机构信息

Internal Medicine Department, Texas Tech University Health Sciences Center, 3601 4th Street, Lubbock, TX 79430, USA.

Cell Biology & Biochemistry Department, Texas Tech University Health Sciences Center, 3601 4th Street, Lubbock, TX 79430, USA.

出版信息

Cells. 2019 Mar 19;8(3):260. doi: 10.3390/cells8030260.

Abstract

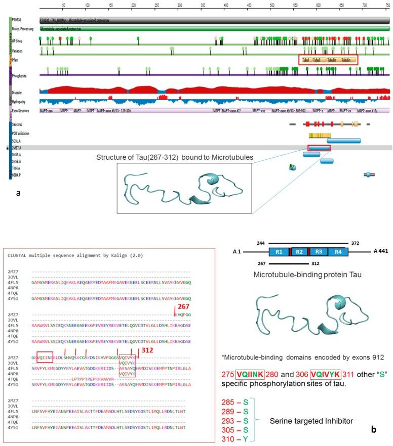
The purpose of our study is to identify phosphorylated tau (p-tau) inhibitors. P-tau has recently received great interest as a potential drug target in Alzheimer's disease (AD). The continuous failure of Aβ-targeted therapeutics recommends an alternative drug target to treat AD. There is increasing evidence and growing awareness of tau, which plays a central role in AD pathophysiology, including tangles formation, abnormal activation of phosphatases/kinases, leading p-tau aggregation in AD neurons. In the present study, we performed computational pharmacophore models, molecular docking, and simulation studies for p-tau in order to identify hyperphosphorylated sites. We found multiple serine sites that altered the R1/R2 repeats flanking sequences in the tau protein, affecting the microtubule binding ability of tau. The ligand molecules exhibited the p-O ester scaffolds with inhibitory and/or blocking actions against serine residues of p-tau. Our molecular docking results revealed five ligands that showed high docking scores and optimal protein-ligand interactions of p-tau. These five ligands showed the best pharmacokinetic and physicochemical properties, including good absorption, distribution, metabolism, and excretion (ADME) and admetSAR toxicity tests. The p-tau pharmacophore based drug discovery models provide the comprehensive and rapid drug interventions in AD, and tauopathies are expected to be the prospective future therapeutic approach in AD.

摘要

我们的研究目的是确定磷酸化 tau(p-tau)抑制剂。p-tau 最近作为阿尔茨海默病(AD)的潜在药物靶点受到极大关注。Aβ 靶向治疗的持续失败表明需要替代药物靶点来治疗 AD。tau 在 AD 病理生理学中起着核心作用,包括缠结形成、磷酸酶/激酶的异常激活,导致 AD 神经元中 p-tau 聚集,越来越多的证据和认识不断增加。在本研究中,我们进行了 p-tau 的计算药效团模型、分子对接和模拟研究,以确定过度磷酸化的位点。我们发现了多个丝氨酸位点,改变了 tau 蛋白中 R1/R2 重复侧翼序列,影响了 tau 的微管结合能力。配体分子表现出 p-O 酯骨架,对 p-tau 的丝氨酸残基具有抑制和/或阻断作用。我们的分子对接结果显示,有 5 个配体具有较高的对接分数和最佳的 p-tau 蛋白-配体相互作用。这 5 个配体表现出最佳的药代动力学和物理化学性质,包括良好的吸收、分布、代谢和排泄(ADME)以及 admetSAR 毒性测试。基于 p-tau 的药效团药物发现模型为 AD 提供了全面快速的药物干预,tau 病有望成为 AD 的未来有前景的治疗方法。

https://cdn.ncbi.nlm.nih.gov/pmc/blobs/fd08/6468864/35d0d32c18fb/cells-08-00260-g001a.jpg

文献AI研究员

20分钟写一篇综述,助力文献阅读效率提升50倍。

立即体验

用中文搜PubMed

大模型驱动的PubMed中文搜索引擎

马上搜索

文档翻译

学术文献翻译模型,支持多种主流文档格式。

立即体验