Suppr超能文献

下调 Keap1 通过上调 Nrf2 表达促进肾细胞癌不良预后和阿昔替尼耐药。

Downregulation of Keap1 contributes to poor prognosis and Axitinib resistance of renal cell carcinoma via upregulation of Nrf2 expression.

机构信息

Department of Urology, The Second Affiliated Hospital of Guangxi Medical University, Nanning, Guangxi 530007, P.R. China.

Medical Records Information Management Division, The Second Affiliated Hospital of Guangxi Medical University, Nanning, Guangxi 530007, P.R. China.

出版信息

Int J Mol Med. 2019 May;43(5):2044-2054. doi: 10.3892/ijmm.2019.4134. Epub 2019 Mar 14.

Abstract

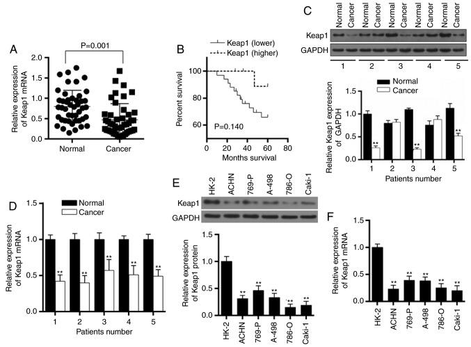
Kelch‑like ECH‑associated protein 1 (Keap1)/nuclear factor erythroid 2‑related factor 2 (Nrf2) signaling has a protective effect on normal cells. A number of previous studies demonstrated that Keap1/Nrf2 signaling is associated with drug resistance in numerous tumors. The aim of the present study was to investigate the roles of Keap1 in renal cell carcinoma (RCC) and its effect on sensitivity to chemotherapy. Reverse transcription‑quantitative polymerase chain reaction was used to detect the mRNA expression of Keap1 in 45 cases of RCC tumors and adjacent normal tissues. A total of five randomly selected patients with RCC, five RCC cell lines and normal renal tubular cells were examined to detect the protein and mRNA expressions of Keap1. The 5‑year survival rate was analyzed by Kaplan‑Meier analysis. The cell viability was assessed by a Cell Counting kit‑8 assay. The cell apoptosis and reactive oxygen species (ROS) were determined by flow cytometry. The expressions of associated proteins were determined by western blot analysis. It was identified that in RCC tissues and RCC cell lines, the expression of Keap1 was downregulated, which was considered to be associated with poor prognosis. In total, 1 µM Axitinib significantly decreased cell viability, promoted ROS release and induced cell apoptosis in ACHN cells. Silencing Keap1 was able to reverse the inhibitory effect of Axitinib and enhance the protein expressions of Nrf2, NAD(P)H dehydrogenase [quinone] 1 and heme oxygenase 1. However, silencing Nrf2 increased the cell sensitivity to Axitinib. Under Axitinib condition, overexpressing Nrf2 was able to increase cell viability; however, overexpressing Keap1 resulted in an opposite effect. Keap1 serves as a tumor suppressor; its low expression was associated with poor prognosis and a decreased sensitivity of RCC cells to Axitinib. A possible mechanism underlying Axitinib resistance may involve Nrf2 overexpression.

摘要

Kelch-like ECH-associated protein 1 (Keap1)/nuclear factor erythroid 2-related factor 2 (Nrf2) 信号通路对正常细胞具有保护作用。许多先前的研究表明,Keap1/Nrf2 信号通路与许多肿瘤的耐药性有关。本研究旨在探讨 Keap1 在肾细胞癌(RCC)中的作用及其对化疗敏感性的影响。采用逆转录-定量聚合酶链反应检测 45 例 RCC 肿瘤组织及相邻正常组织中 Keap1 的 mRNA 表达。随机选择 5 例 RCC 患者、5 种 RCC 细胞系和正常肾小管细胞检测 Keap1 的蛋白和 mRNA 表达。采用 Kaplan-Meier 分析评估 5 年生存率。采用细胞计数试剂盒-8 法评估细胞活力。采用流式细胞术检测细胞凋亡和活性氧(ROS)。采用 Western blot 分析检测相关蛋白的表达。结果表明,在 RCC 组织和 RCC 细胞系中,Keap1 的表达下调,与预后不良有关。在 ACHN 细胞中,1µM Axitinib 显著降低细胞活力,促进 ROS 释放,并诱导细胞凋亡。沉默 Keap1 能够逆转 Axitinib 的抑制作用,并增强 Nrf2、NAD(P)H 脱氢酶[醌]1 和血红素加氧酶 1 的蛋白表达。然而,沉默 Nrf2 增加了 ACHN 细胞对 Axitinib 的敏感性。在 Axitinib 条件下,过表达 Nrf2 能够增加细胞活力;然而,过表达 Keap1 则产生相反的效果。Keap1 作为一种肿瘤抑制因子;其低表达与预后不良和 RCC 细胞对 Axitinib 的敏感性降低有关。Axitinib 耐药的一个可能机制可能涉及 Nrf2 过表达。

https://cdn.ncbi.nlm.nih.gov/pmc/blobs/2e6f/6443340/917ac60354fa/IJMM-43-05-2044-g00.jpg

文献AI研究员

20分钟写一篇综述,助力文献阅读效率提升50倍。

立即体验

用中文搜PubMed

大模型驱动的PubMed中文搜索引擎

马上搜索

文档翻译

学术文献翻译模型,支持多种主流文档格式。

立即体验