Suppr超能文献

微小 RNA-744 通过靶向转化生长因子-β1(TGF-β1)调控 Smad3 通路抑制重症哮喘支气管上皮细胞增殖。

MicroRNA-744 Inhibits Proliferation of Bronchial Epithelial Cells by Regulating Smad3 Pathway via Targeting Transforming Growth Factor-β1 (TGF-β1) in Severe Asthma.

机构信息

Department of Respiratory Medicine, Children's Hospital Affiliated to Zhengzhou University, Zhengzhou, Henan, China (mainland).

出版信息

Med Sci Monit. 2019 Mar 23;25:2159-2168. doi: 10.12659/MSM.912412.

Abstract

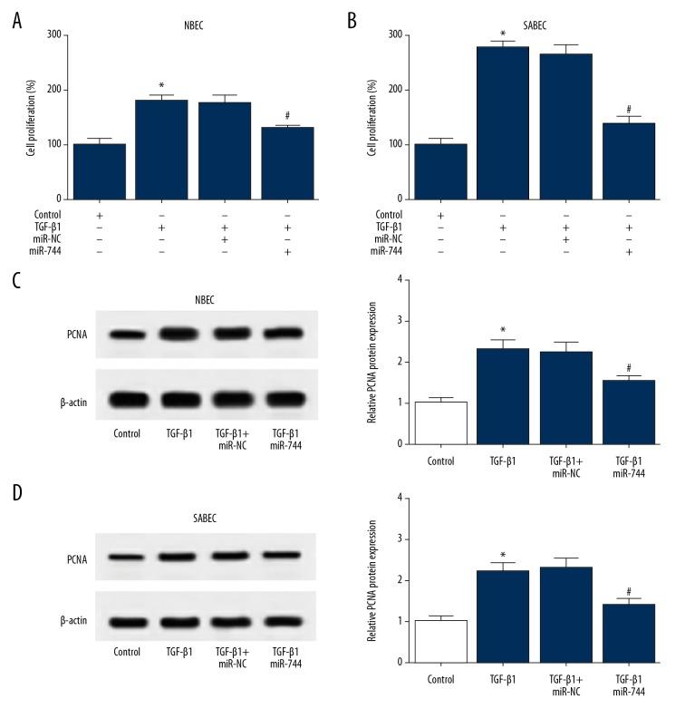
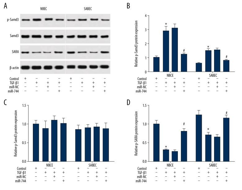
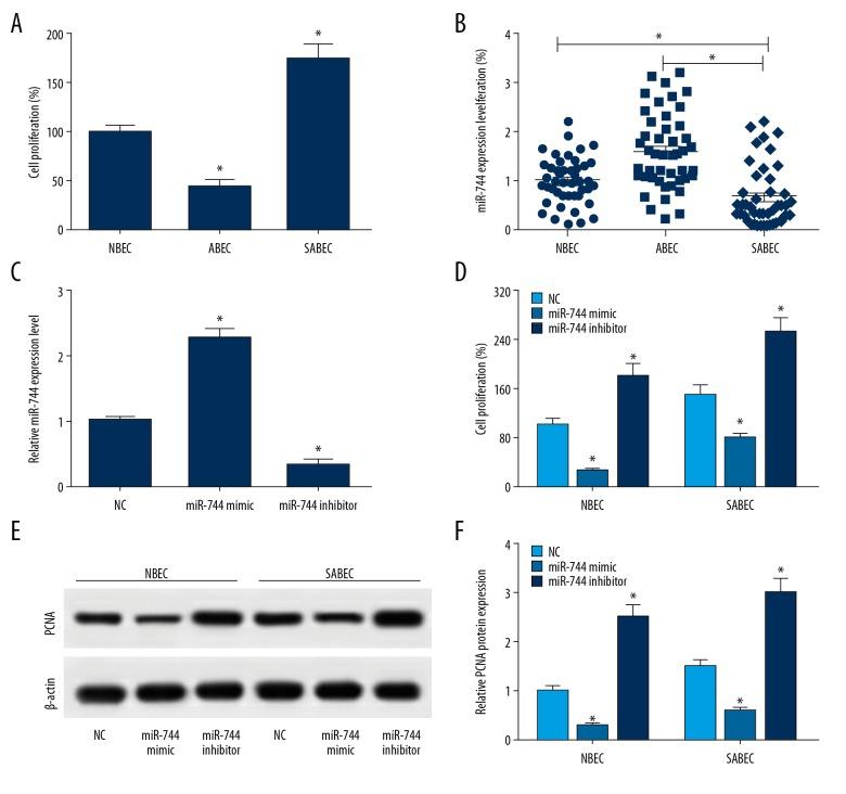
BACKGROUND Bronchial epithelial cells proliferation plays a pivotal role in airway remodeling in children with severe asthma. MicroRNAs (miRNAs) have gained great attention for many diseases, including asthma. The purpose of this study was to explore the mechanisms that underlie miR-744 modulating bronchial epithelial cells proliferation in severe asthma in children. MATERIAL AND METHODS Bronchial epithelial cells were isolated from bronchial biopsies of normal controls and asthmatic subjects. miR-744 and transforming growth factor-ß1 (TGF-ß1) expressions were measured by quantitative reverse transcription PCR (qRT-PCR). Proliferating cell nuclear antigen (PCNA), phosphorylation or total of mothers against decapentaplegic homolog3 (Smad3) and production of Smad anchor for receptor activation (SARA) were measured via Western blot analysis. A link between miR-744 and TGF-ß1 was probed by luciferase activity and RNA immunoprecipitation. Cell proliferation was evaluated using the Cell Proliferation Assay Kit. RESULTS Severe asthma showed a significantly elevated cell proliferation rate and reduced abundance of miR-744, which in turn inhibited cell proliferation of bronchial epithelial cells. In particular, TGF-ß1 might be a candidate target of miR-744, and enrichment of miR-744 lowered the expression of TGF-ß1 at mRNA and protein levels. Indeed, overexpression of miR-744 lowered the proliferation rate of bronchial epithelial cells via driving TGF-ß1. Moreover, addition of miR-744 limited phosphorylation of Smad3 but reversed SARA protein abundance by regulating TGF-ß1. CONCLUSIONS The presence of miR-744 repressed bronchial epithelial cells proliferation through mediating the Smad3 pathway by modulating TGF-ß1, providing a promising therapeutic approach for epithelial function in severe asthma.

摘要

背景

在儿童重度哮喘中,支气管上皮细胞增殖在气道重塑中起着关键作用。微小 RNA(miRNA)在许多疾病中受到了广泛关注,包括哮喘。本研究旨在探讨 miR-744 调节儿童重度哮喘中支气管上皮细胞增殖的机制。

材料和方法

从正常对照和哮喘患者的支气管活检中分离出支气管上皮细胞。通过定量逆转录 PCR(qRT-PCR)测量 miR-744 和转化生长因子-β1(TGF-β1)的表达。通过 Western blot 分析测量增殖细胞核抗原(PCNA)、磷酸化或总 Mothers against decapentaplegic homolog3(Smad3)和 Smad 受体激活锚(SARA)的产生。通过荧光素酶活性和 RNA 免疫沉淀探测 miR-744 与 TGF-β1 之间的联系。使用细胞增殖测定试剂盒评估细胞增殖。

结果

重度哮喘显示出明显升高的细胞增殖率和 miR-744 的丰度降低,这反过来又抑制了支气管上皮细胞的增殖。特别是,TGF-β1 可能是 miR-744 的候选靶标,并且 miR-744 的富集降低了 TGF-β1 在 mRNA 和蛋白质水平上的表达。事实上,miR-744 的过表达通过驱动 TGF-β1 降低了支气管上皮细胞的增殖率。此外,添加 miR-744 通过调节 TGF-β1 限制了 Smad3 的磷酸化,但逆转了 SARA 蛋白丰度。

结论

miR-744 的存在通过调节 TGF-β1 介导的 Smad3 途径抑制支气管上皮细胞增殖,为重度哮喘中上皮功能提供了一种有前途的治疗方法。

https://cdn.ncbi.nlm.nih.gov/pmc/blobs/1fa7/6441316/95750205420e/medscimonit-25-2159-g001.jpg

文献AI研究员

20分钟写一篇综述,助力文献阅读效率提升50倍。

立即体验

用中文搜PubMed

大模型驱动的PubMed中文搜索引擎

马上搜索

文档翻译

学术文献翻译模型,支持多种主流文档格式。

立即体验