Suppr超能文献

老年长期控制 HIV 感染个体的免疫改变和微生物失调。

Altered Immunity and Microbial Dysbiosis in Aged Individuals With Long-Term Controlled HIV Infection.

机构信息

Molecular Biology and Biochemistry, University of California Irvine, Irvine, CA, United States.

School of Nursing, John Hopkins University, Baltimore, MD, United States.

出版信息

Front Immunol. 2019 Mar 12;10:463. doi: 10.3389/fimmu.2019.00463. eCollection 2019.

Abstract

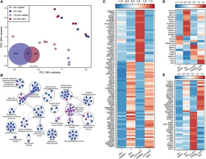
The introduction of highly active antiretroviral therapy (HAART) resulted in a significant increase in life expectancy for HIV patients. Indeed, in 2015, 45% of the HIV+ individuals in the United States were ≥55 years of age. Despite improvements in diagnosis and treatment of HIV infection, geriatric HIV+ patients suffer from higher incidence of comorbidities compared to age-matched HIV- individuals. Both chronic inflammation and dysbiosis of the gut microbiome are believed to be major contributors to this phenomenon, however carefully controlled studies investigating the impact of long-term (>10 years) controlled HIV (LTC-HIV) infection are lacking. To address this question, we profiled circulating immune cells, immune mediators, and the gut microbiome from elderly (≥55 years old) LTC-HIV+ and HIV- gay men living in the Palm Springs area. LTC-HIV+ individuals had lower frequency of circulating monocytes and CD4+ T-cells, and increased frequency CD8+ T-cells. Moreover, levels of systemic INFγ and several growth factors were increased while levels of IL-2 and several chemokines were reduced. Upon stimulation, immune cells from LTC-HIV+ individuals produced higher levels of pro-inflammatory cytokines. Last but not least, the gut microbiome of LTC-HIV+ individuals was enriched in bacterial taxa typically found in the oral cavity suggestive of loss of compartmentalization, while levels of beneficial butyrate producing taxa were reduced. Additionally, prevalence of negatively correlated with CD4+ T-cells numbers in LTC-HIV+ individuals. These results indicate that despite long-term adherence and undetectable viral loads, LTC-HIV infection results in significant shifts in immune cell frequencies and gut microbial communities.

摘要

高效抗逆转录病毒疗法(HAART)的引入显著提高了 HIV 患者的预期寿命。事实上,2015 年,美国 45%的 HIV+患者年龄在 55 岁及以上。尽管 HIV 感染的诊断和治疗有所改善,但与年龄匹配的 HIV-个体相比,老年 HIV+患者患有更高的合并症发生率。慢性炎症和肠道微生物组的失调被认为是造成这种现象的主要原因,但缺乏对长期(>10 年)控制的 HIV(LTC-HIV)感染进行的精心控制的研究。为了解决这个问题,我们对居住在棕榈泉地区的老年(≥55 岁)LTC-HIV+和 HIV-男同性恋者的循环免疫细胞、免疫介质和肠道微生物组进行了分析。LTC-HIV+个体的循环单核细胞和 CD4+T 细胞频率较低,CD8+T 细胞频率较高。此外,系统 IFNγ和几种生长因子的水平升高,而 IL-2 和几种趋化因子的水平降低。刺激后,LTC-HIV+个体的免疫细胞产生更高水平的促炎细胞因子。最后但并非最不重要的是,LTC-HIV+个体的肠道微生物组中富含通常在口腔中发现的细菌分类群,提示分隔的丧失,而有益的但丁酸盐产生分类群的水平降低。此外,与 LTC-HIV+个体的 CD4+T 细胞数量呈负相关。这些结果表明,尽管长期坚持和检测不到的病毒载量,LTC-HIV 感染导致免疫细胞频率和肠道微生物群落的显著变化。

https://cdn.ncbi.nlm.nih.gov/pmc/blobs/df9b/6423162/3d946542c68f/fimmu-10-00463-g0001.jpg

文献AI研究员

20分钟写一篇综述,助力文献阅读效率提升50倍。

立即体验

用中文搜PubMed

大模型驱动的PubMed中文搜索引擎

马上搜索

文档翻译

学术文献翻译模型,支持多种主流文档格式。

立即体验