Suppr超能文献

一种含有赖氨酸乙酰化肌动蛋白的复合物抑制了formin INF2。

A complex containing lysine-acetylated actin inhibits the formin INF2.

机构信息

Department of Biochemistry and Cell Biology, Geisel School of Medicine at Dartmouth, Hanover, NH, USA.

出版信息

Nat Cell Biol. 2019 May;21(5):592-602. doi: 10.1038/s41556-019-0307-4. Epub 2019 Apr 8.

Abstract

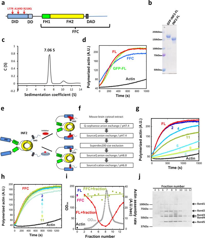
Inverted formin 2 (INF2) is a member of the formin family of actin assembly factors. Dominant missense mutations in INF2 are linked to two diseases: focal segmental glomerulosclerosis, a kidney disease, and Charcot-Marie-Tooth disease, a neuropathy. All of the disease mutations map to the autoinhibitory diaphanous inhibitory domain. Interestingly, purified INF2 is not autoinhibited, suggesting the existence of other cellular inhibitors. Here, we purified an INF2 inhibitor from mouse brain tissue, and identified it as a complex of lysine-acetylated actin (KAc-actin) and cyclase-associated protein (CAP). Inhibition of INF2 by CAP-KAc-actin is dependent on the INF2 diaphanous inhibitory domain (DID). Treatment of CAP-KAc-actin-inhibited INF2 with histone deacetylase 6 releases INF2 inhibition, whereas inhibitors of histone deacetylase 6 block the activation of cellular INF2. Disease-associated INF2 mutants are poorly inhibited by CAP-KAc-actin, suggesting that focal segmental glomerulosclerosis and Charcot-Marie-Tooth disease result from reduced CAP-KAc-actin binding. These findings reveal a role for KAc-actin in the regulation of an actin assembly factor by a mechanism that we call facilitated autoinhibition.

摘要

倒置formin 2(INF2)是肌动蛋白组装因子formin 家族的一员。INF2 中的显性错义突变与两种疾病有关:局灶节段性肾小球硬化症,一种肾脏疾病,和 Charcot-Marie-Tooth 病,一种神经病。所有疾病突变都映射到自动抑制的 diaphanous 抑制结构域。有趣的是,纯化的 INF2 没有自动抑制,这表明存在其他细胞抑制剂。在这里,我们从鼠脑组织中纯化了一种 INF2 抑制剂,并将其鉴定为赖氨酸乙酰化肌动蛋白(KAc-actin)和环化酶相关蛋白(CAP)的复合物。CAP-KAc-actin 对 INF2 的抑制作用依赖于 INF2 的 diaphanous 抑制结构域(DID)。CAP-KAc-actin 抑制的 INF2 用组蛋白去乙酰化酶 6 处理可释放 INF2 抑制,而组蛋白去乙酰化酶 6 的抑制剂则阻止细胞内 INF2 的激活。CAP-KAc-actin 对疾病相关的 INF2 突变体抑制作用较差,这表明局灶节段性肾小球硬化症和 Charcot-Marie-Tooth 病是由于 CAP-KAc-actin 结合减少所致。这些发现揭示了 KAc-actin 在肌动蛋白组装因子调节中的作用,我们称之为促进自动抑制。

https://cdn.ncbi.nlm.nih.gov/pmc/blobs/deab/6501848/f1cc3b5ab47a/nihms-1522939-f0001.jpg

文献AI研究员

20分钟写一篇综述,助力文献阅读效率提升50倍。

立即体验

用中文搜PubMed

大模型驱动的PubMed中文搜索引擎

马上搜索

文档翻译

学术文献翻译模型,支持多种主流文档格式。

立即体验