Suppr超能文献

MST1R 激酶通过对上皮细胞和巨噬细胞的影响加速胰腺癌的进展。

MST1R kinase accelerates pancreatic cancer progression via effects on both epithelial cells and macrophages.

机构信息

Division of Surgical Oncology, Department of Surgery, University of California, San Diego, La Jolla, CA, 92093, USA.

Department of Pathology, University of California, San Diego, La Jolla, CA, 92093, USA.

出版信息

Oncogene. 2019 Jul;38(28):5599-5611. doi: 10.1038/s41388-019-0811-9. Epub 2019 Apr 9.

Abstract

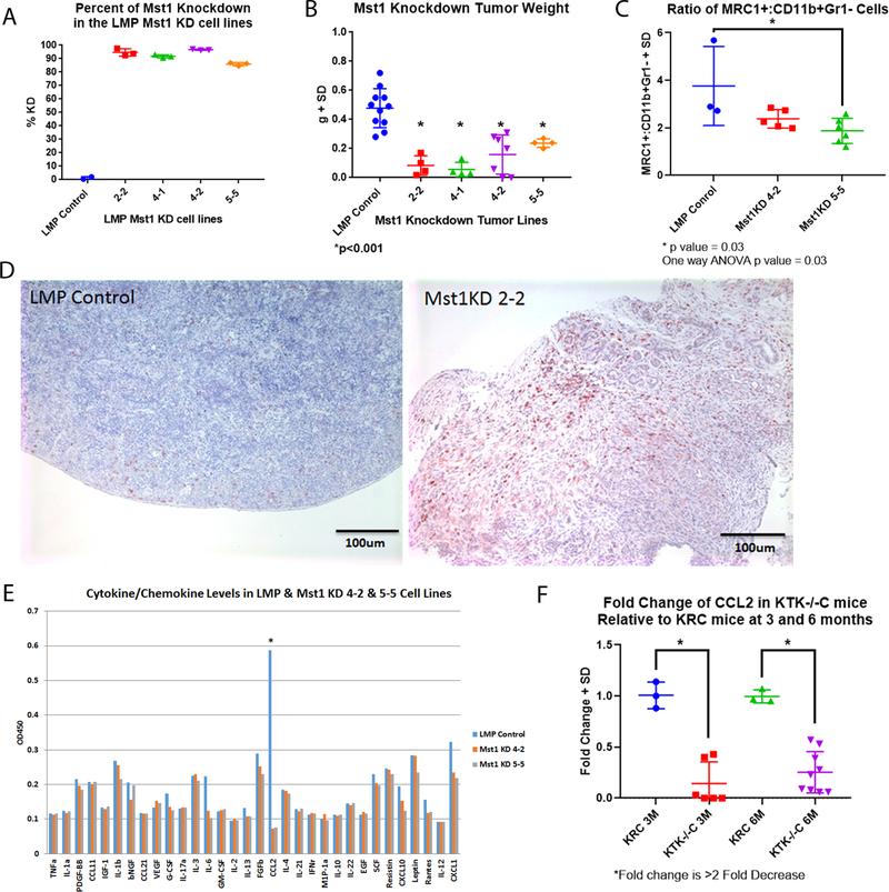
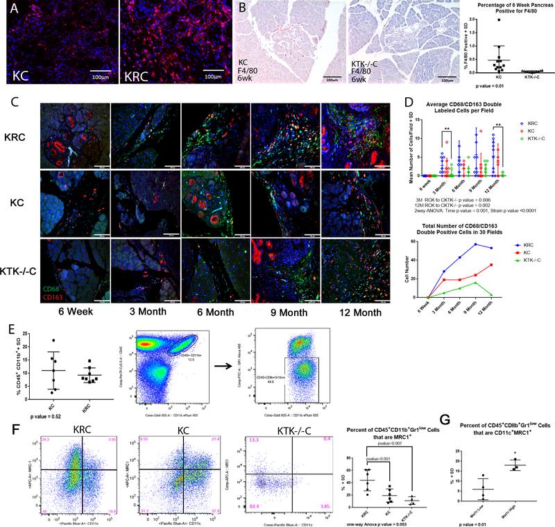
The MST1R (RON) kinase is overexpressed in >80% of human pancreatic cancers, but its role in pancreatic carcinogenesis is unknown. In this study, we examined the relevance of Mst1r kinase to Kras driven pancreatic carcinogenesis using genetically engineered mouse models. In the setting of mutant Kras, Mst1r overexpression increased acinar-ductal metaplasia (ADM), accelerated the progression of pancreatic intraepithelial neoplasia (PanIN), and resulted in the accumulation of (mannose receptor C type 1) MRC1+, (arginase 1) Arg+ macrophages in the tumor microenvironment. Conversely, absence of a functional Mst1r kinase slowed PanIN initiation, resulted in smaller tumors, prolonged survival and a reduced tumor-associated macrophage content. Mst1r expression was associated with increased production of its ligand Mst1, and in orthotopic models, suppression of Mst1 expression resulted in reduced tumor size, changes in macrophage polarization and enhanced T cell infiltration. This study demonstrates the functional significance of Mst1r during pancreatic cancer initiation and progression. Further, it provides proof of concept that targeting Mst1r can modulate pancreatic cancer growth and the microenvironment. This study provides further rationale for targeting Mst1r as a therapeutic strategy.

摘要

MST1R(RON)激酶在超过 80%的人类胰腺癌中过度表达,但它在胰腺癌发生中的作用尚不清楚。在这项研究中,我们使用基因工程小鼠模型研究了 Mst1r 激酶与 Kras 驱动的胰腺癌发生的相关性。在突变型 Kras 的背景下,Mst1r 过表达增加了腺泡-导管化生(ADM),加速了胰腺上皮内瘤变(PanIN)的进展,并导致肿瘤微环境中(甘露糖受体 C 型 1)MRC1+、(精氨酸酶 1)Arg+巨噬细胞的积累。相反,缺乏功能性 Mst1r 激酶会减缓 PanIN 的起始,导致肿瘤体积减小、生存期延长和肿瘤相关巨噬细胞含量减少。Mst1r 的表达与配体 Mst1 的产生增加有关,在原位模型中,抑制 Mst1 表达导致肿瘤体积减小、巨噬细胞极化改变和 T 细胞浸润增强。这项研究证明了 Mst1r 在胰腺癌起始和进展过程中的功能意义。此外,它提供了概念验证,即靶向 Mst1r 可以调节胰腺癌的生长和微环境。这项研究为将 Mst1r 作为一种治疗策略提供了进一步的依据。

https://cdn.ncbi.nlm.nih.gov/pmc/blobs/3d0d/6625868/dc8fefc01d19/nihms-1525172-f0001.jpg

文献AI研究员

20分钟写一篇综述,助力文献阅读效率提升50倍。

立即体验

用中文搜PubMed

大模型驱动的PubMed中文搜索引擎

马上搜索

文档翻译

学术文献翻译模型,支持多种主流文档格式。

立即体验