Suppr超能文献

单细胞全基因组测序揭示了人类生命过程中 B 淋巴细胞体细胞突变的功能全景。

Single-cell whole-genome sequencing reveals the functional landscape of somatic mutations in B lymphocytes across the human lifespan.

机构信息

Department of Genetics, Albert Einstein College of Medicine, Bronx, NY 10461.

Department of Epidemiology & Population Health, Albert Einstein College of Medicine, Bronx, NY 10461.

出版信息

Proc Natl Acad Sci U S A. 2019 Apr 30;116(18):9014-9019. doi: 10.1073/pnas.1902510116. Epub 2019 Apr 16.

Abstract

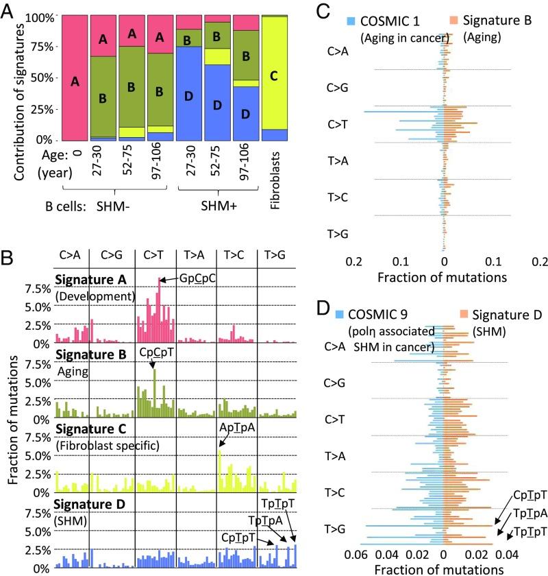
Accumulation of mutations in somatic cells has been implicated as a cause of aging since the 1950s. However, attempts to establish a causal relationship between somatic mutations and aging have been constrained by the lack of methods to directly identify mutational events in primary human tissues. Here we provide genome-wide mutation frequencies and spectra of human B lymphocytes from healthy individuals across the entire human lifespan using a highly accurate single-cell whole-genome sequencing method. We found that the number of somatic mutations increases from <500 per cell in newborns to >3,000 per cell in centenarians. We discovered mutational hotspot regions, some of which, as expected, were located at Ig genes associated with somatic hypermutation (SHM). B cell-specific mutation signatures associated with development, aging, or SHM were found. The SHM signature strongly correlated with the signature found in human B cell tumors, indicating that potential cancer-causing events are already present even in B cells of healthy individuals. We also identified multiple mutations in sequence features relevant to cellular function (i.e., transcribed genes and gene regulatory regions). Such mutations increased significantly during aging, but only at approximately one-half the rate of the genome average, indicating selection against mutations that impact B cell function. This full characterization of the landscape of somatic mutations in human B lymphocytes indicates that spontaneous somatic mutations accumulating with age can be deleterious and may contribute to both the increased risk for leukemia and the functional decline of B lymphocytes in the elderly.

摘要

自 20 世纪 50 年代以来,体细胞突变的积累被认为是衰老的一个原因。然而,由于缺乏直接在人体主要组织中识别突变事件的方法,试图建立体细胞突变与衰老之间的因果关系受到了限制。在这里,我们使用一种高度准确的单细胞全基因组测序方法,提供了来自健康个体在整个生命周期中的人类 B 淋巴细胞的全基因组突变频率和突变谱。我们发现,体细胞突变的数量从新生儿每细胞<500 个增加到百岁老人每细胞>3000 个。我们发现了突变热点区域,其中一些如预期的那样位于与体细胞超突变(SHM)相关的 Ig 基因中。发现了与发育、衰老或 SHM 相关的 B 细胞特异性突变特征。SHM 特征与在人类 B 细胞肿瘤中发现的特征强烈相关,表明即使在健康个体的 B 细胞中也存在潜在的致癌事件。我们还在与细胞功能相关的序列特征(即转录基因和基因调控区域)中鉴定出多个突变。随着衰老,这些突变显著增加,但仅达到基因组平均水平的一半左右,表明对影响 B 细胞功能的突变进行了选择。对人类 B 淋巴细胞体细胞突变景观的全面描述表明,随着年龄的增长而积累的自发体细胞突变可能是有害的,并且可能导致白血病风险增加以及老年人 B 淋巴细胞功能下降。

https://cdn.ncbi.nlm.nih.gov/pmc/blobs/e332/6500118/b7f2c882b215/pnas.1902510116fig01.jpg

文献AI研究员

20分钟写一篇综述,助力文献阅读效率提升50倍。

立即体验

用中文搜PubMed

大模型驱动的PubMed中文搜索引擎

马上搜索

文档翻译

学术文献翻译模型,支持多种主流文档格式。

立即体验