Wang Yihe, Zhu Tianrui, Wang Min, Zhang Feng, Zhang Guitao, Zhao Jing, Zhang Yuanyuan, Wu Erxi, Li Xiaohong
School of Medicine, Shandong University, Jinan, China.
Department of Neurology, Jinan Central Hospital, Shandong University, Jinan, China.
Front Neurosci. 2019 Mar 28;13:291. doi: 10.3389/fnins.2019.00291. eCollection 2019.
Studies have shown that psychosocial stress is involved in Alzheimer's disease (AD) pathogenesis; it induces M1 microglia polarization and production of pro-inflammatory cytokines, leading to neurotoxic outcomes and decreased β-amyloid (Aβ) clearance. Icariin has been proven to be an effective anti-inflammatory agent and to activate peroxisome proliferator-activated receptors gamma (PPARγ) which induces the M2 phenotype in the microglia. However, whether restraint/isolation stress reduces the clearance ability of microglia by priming and polarizing microglia to the M1 phenotype, and the effects of icariin in attenuating the inflammatory response and relieving the pathological changes of AD are still unclear.
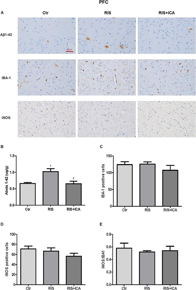
APP/PS1 mice (male, aged 3 months) were randomly divided into a control group, a restraint/isolation stress group, and a restraint/isolation stress + icariin group. The restraint/isolation stress group was subjected to a paradigm to build a depressive animal model. Sucrose preference, open field, elevated plus maze, and Y maze test were used to assess the stress paradigm. The Morris water maze test was performed to evaluate spatial reference learning and memory. Enzyme-linked immunosorbent assay and immunohistochemistry were used to identify the microglia phenotype and Aβ accumulation. Western blotting was used to detect the expression of PPARγ in the hippocampus and prefrontal cortex (PFC).
Restraint/isolation stress induced significant depressive-like behaviors in APP/PS1 mice at 4 months of age and memory impairment at 10 months of age, while 6 months of icariin administration relieved the memory damage. Restraint/isolation stressed mice had elevated pro-inflammatory cytokines, decreased anti-inflammatory cytokines, increased Aβ plaque accumulation and more M1 phenotype microglia in the hippocampus and PFC at 10 months of age, while 6 months of icariin administration relieved these changes. Moreover, restraint/isolation stressed mice had down-regulated PPARγ expression in the hippocampus and PFC at 10 months of age, while 6 months of icariin administration reversed the alteration, especially in the hippocampus.
Restraint/isolation stress induced depressive-like behaviors and spatial memory damage, over-expression of M1 microglia markers and more severe Aβ accumulation by suppressing PPARγ in APP/PS1 mice. Icariin can be considered a new treatment option as it induces the switch of the microglia phenotype by activating PPARγ.
研究表明,心理社会压力参与阿尔茨海默病(AD)的发病机制;它诱导M1小胶质细胞极化并产生促炎细胞因子,导致神经毒性后果并降低β-淀粉样蛋白(Aβ)清除率。淫羊藿苷已被证明是一种有效的抗炎剂,并能激活过氧化物酶体增殖物激活受体γ(PPARγ),从而诱导小胶质细胞呈现M2表型。然而,束缚/隔离应激是否通过使小胶质细胞启动并极化为M1表型来降低其清除能力,以及淫羊藿苷在减轻AD炎症反应和缓解病理变化方面的作用仍不清楚。
将3月龄雄性APP/PS1小鼠随机分为对照组、束缚/隔离应激组和束缚/隔离应激+淫羊藿苷组。束缚/隔离应激组采用一种范式建立抑郁动物模型。采用蔗糖偏好试验、旷场试验、高架十字迷宫试验和Y迷宫试验评估应激范式。进行莫里斯水迷宫试验以评估空间参考学习和记忆。采用酶联免疫吸附测定和免疫组织化学方法鉴定小胶质细胞表型和Aβ积累情况。采用蛋白质免疫印迹法检测海马和前额叶皮质(PFC)中PPARγ的表达。
束缚/隔离应激在4月龄时诱导APP/PS1小鼠出现明显的抑郁样行为,在10月龄时导致记忆障碍,而给予淫羊藿苷6个月可缓解记忆损伤。在10月龄时,束缚/隔离应激小鼠海马和PFC中的促炎细胞因子升高,抗炎细胞因子降低,Aβ斑块积累增加,M1表型小胶质细胞增多,而给予淫羊藿苷6个月可缓解这些变化。此外,在10月龄时,束缚/隔离应激小鼠海马和PFC中的PPARγ表达下调,而给予淫羊藿苷6个月可逆转这种改变,尤其是在海马中。
束缚/隔离应激通过抑制APP/PS1小鼠中的PPARγ诱导抑郁样行为和空间记忆损伤、M1小胶质细胞标志物的过度表达以及更严重的Aβ积累。淫羊藿苷可被视为一种新的治疗选择,因为它通过激活PPARγ诱导小胶质细胞表型转换。