Suppr超能文献

利用光谱技术检测滑液支原体引起的蛋壳变化。

Spectral technique for detection of changes in eggshells caused by Mycoplasma synoviae.

机构信息

Institute of Micromechanics and Photonics, Faculty of Mechatronics, Warsaw University of Technology, 02-525 Warsaw, Poland.

Department of Poultry Diseases, National Veterinary Research Institute, 24-100 Puławy, Poland.

出版信息

Poult Sci. 2019 Sep 1;98(9):3481-3487. doi: 10.3382/ps/pez150.

Abstract

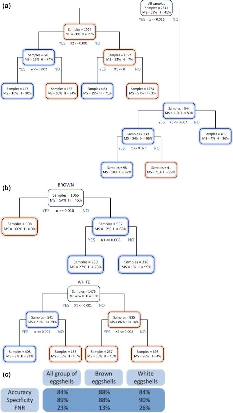
Mycoplasma synoviae (MS) is a major pathogen in chicken and turkeys, causing subclinical infection. MS infections are highly prevalent and may potentate and be involved in sinovitis, respiratory syndromes, as well as lead to eggshell apex abnormality (EAA). A deformed, inhomogeneous eggshell is susceptible to cracks and breaks through which microbes get in and additionally entails higher water loss in the egg during the entire incubation process. Not all eggs with eggshell apex abnormality possess characteristic deformation and that is why some eggs may be incorrectly classified during a visual inspection. To minimize the above risk, the spectral VIS technique and the analysis based on the classification tree method-CTM is proposed. The method makes use of specially defined parameters extracted from the shape of transmittance spectra of eggshells. Directional coefficients of the lines adjusted to the specific ranges of the transmittance spectrum are used in the process of classifying samples as those from MS-carrying hens and from healthy hens. Three CTM-based classifiers were created for a group of white, brown, and mixed shells. After comparing, it can be concluded that the best results were obtained for the group of brown shells (accuracy 88%, specificity 88%, and false negative rate 13%). The authors present a non-invasive spectral method that utilizes eggshells, i.e., the natural waste from chicken farms. The method enables entering data into the classifiers described in the article. The process provides an opportunity to correctly assign, the examined shell to the group of shells with increased risk-with approx. 86% accuracy. This means that, if a few of such results are registered, the herd is eligible more specific studies targeting MS bacteria. Regular spectral testing can support the detection of egg lesions in MS positive flocks.

摘要

滑液支原体(MS)是鸡和火鸡的主要病原体,引起亚临床感染。MS 感染非常普遍,可能增强并参与滑膜炎、呼吸道综合征,并导致蛋壳顶点异常(EAA)。畸形、不均匀的蛋壳容易出现裂缝,微生物会通过这些裂缝进入蛋壳,此外还会导致整个孵化过程中蛋内水分流失增加。并非所有蛋壳顶点异常的鸡蛋都具有特征性变形,这就是为什么在目视检查过程中有些鸡蛋可能会被错误分类的原因。为了最大限度地降低上述风险,提出了光谱 VIS 技术和基于分类树方法(CTM)的分析。该方法利用从蛋壳透射光谱形状中提取的专门定义的参数。在将样本分类为携带 MS 的母鸡和健康母鸡的过程中,使用调整到透射光谱特定范围内的线的方向系数。为一组白色、棕色和混合外壳创建了三个基于 CTM 的分类器。比较后可以得出结论,对于棕色外壳组(准确性为 88%,特异性为 88%,假阴性率为 13%)获得了最佳结果。作者提出了一种非侵入性光谱方法,该方法利用蛋壳,即来自养鸡场的天然废物。该方法使能将描述文章中分类器的数据输入。该过程提供了一个机会,可以将检查的外壳正确分配到具有更高风险的外壳组中,准确率约为 86%。这意味着,如果登记了几个这样的结果,则该畜群有资格进行更具体的 MS 细菌研究。定期进行光谱测试可以支持检测 MS 阳性禽群中的蛋壳病变。

https://cdn.ncbi.nlm.nih.gov/pmc/blobs/9753/6698189/b26af1e7d4f1/pez150fig1.jpg

文献AI研究员

20分钟写一篇综述,助力文献阅读效率提升50倍。

立即体验

用中文搜PubMed

大模型驱动的PubMed中文搜索引擎

马上搜索

文档翻译

学术文献翻译模型,支持多种主流文档格式。

立即体验