Suppr超能文献

数据缺口与比较和保护生物学的机遇。

Data gaps and opportunities for comparative and conservation biology.

机构信息

Species360 Conservation Science Alliance, Bloomington, MN 55425;

Interdisciplinary Center on Population Dynamics, University of Southern Denmark, 5230 Odense M, Denmark.

出版信息

Proc Natl Acad Sci U S A. 2019 May 7;116(19):9658-9664. doi: 10.1073/pnas.1816367116. Epub 2019 Apr 19.

Abstract

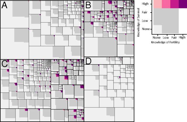
Biodiversity loss is a major challenge. Over the past century, the average rate of vertebrate extinction has been about 100-fold higher than the estimated background rate and population declines continue to increase globally. Birth and death rates determine the pace of population increase or decline, thus driving the expansion or extinction of a species. Design of species conservation policies hence depends on demographic data (e.g., for extinction risk assessments or estimation of harvesting quotas). However, an overview of the accessible data, even for better known taxa, is lacking. Here, we present the Demographic Species Knowledge Index, which classifies the available information for 32,144 (97%) of extant described mammals, birds, reptiles, and amphibians. We show that only 1.3% of the tetrapod species have comprehensive information on birth and death rates. We found no demographic measures, not even crude ones such as maximum life span or typical litter/clutch size, for 65% of threatened tetrapods. More field studies are needed; however, some progress can be made by digitalizing existing knowledge, by imputing data from related species with similar life histories, and by using information from captive populations. We show that data from zoos and aquariums in the Species360 network can significantly improve knowledge for an almost eightfold gain. Assessing the landscape of limited demographic knowledge is essential to prioritize ways to fill data gaps. Such information is urgently needed to implement management strategies to conserve at-risk taxa and to discover new unifying concepts and evolutionary relationships across thousands of tetrapod species.

摘要

生物多样性的丧失是一个主要挑战。在过去的一个世纪中,脊椎动物的灭绝速度比估计的背景速度快了约 100 倍,而且全球的种群数量仍在继续下降。出生率和死亡率决定了种群增长或减少的速度,从而推动了一个物种的扩张或灭绝。物种保护政策的设计因此取决于人口数据(例如,用于灭绝风险评估或估计捕捞配额)。但是,即使对于更知名的分类群,也缺乏对可访问数据的概述。在这里,我们提出了“物种知识的人口统计指数”,该指数对 32144 种(97%)现存已描述的哺乳动物、鸟类、爬行动物和两栖动物的可用信息进行了分类。我们表明,只有 1.3%的四足动物物种具有有关出生率和死亡率的全面信息。我们没有发现任何人口统计数据,甚至没有最大寿命或典型的窝产仔数等粗略数据,对于 65%的受威胁四足动物而言。需要进行更多的实地研究;但是,可以通过数字化现有知识,从具有相似生活史的相关物种中推断数据以及利用圈养种群的信息来取得一些进展。我们表明,来自 Species360 网络中的动物园和水族馆的数据可以大大改善知识,使其增加近八倍。评估人口统计知识有限的情况对于确定填补数据空白的优先方式至关重要。迫切需要这种信息来实施管理策略,以保护处于危险中的分类群,并发现数千种四足动物之间新的统一概念和进化关系。

https://cdn.ncbi.nlm.nih.gov/pmc/blobs/1574/6511006/219b91e4f82d/pnas.1816367116fig01.jpg

文献AI研究员

20分钟写一篇综述,助力文献阅读效率提升50倍。

立即体验

用中文搜PubMed

大模型驱动的PubMed中文搜索引擎

马上搜索

文档翻译

学术文献翻译模型,支持多种主流文档格式。

立即体验