Suppr超能文献

稳定缺氧诱导因子 1α 的表达对转化生长因子β诱导肺癌细胞外基质产生的抑制作用。

Repressive role of stabilized hypoxia inducible factor 1α expression on transforming growth factor β-induced extracellular matrix production in lung cancer cells.

机构信息

Department of Respiratory Medicine, Nagoya University Graduate School of Medicine, Nagoya, Japan.

Department of Respiratory Medicine and Allergy, Fujita Health University, Toyoake, Japan.

出版信息

Cancer Sci. 2019 Jun;110(6):1959-1973. doi: 10.1111/cas.14027. Epub 2019 May 13.

Abstract

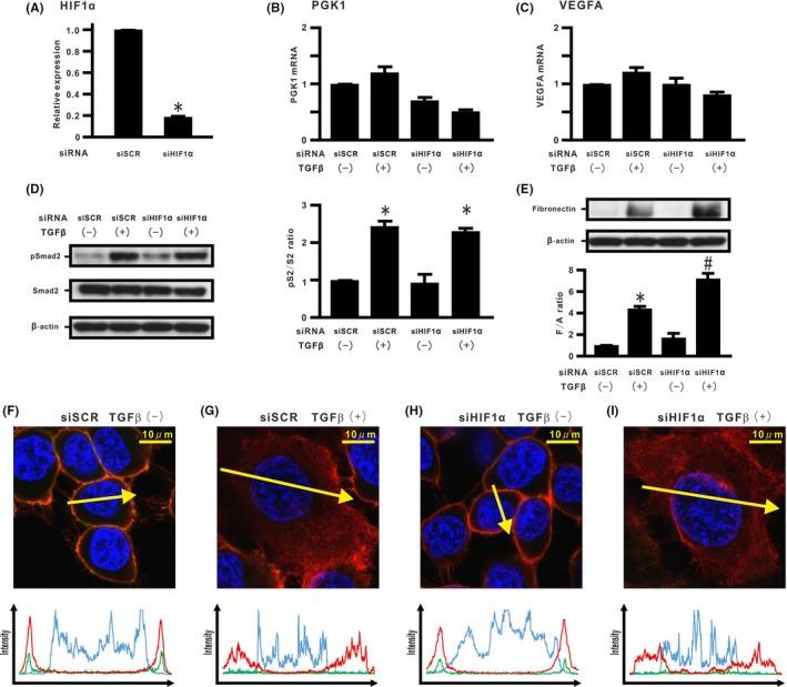
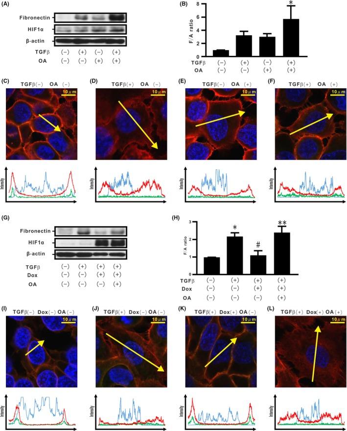
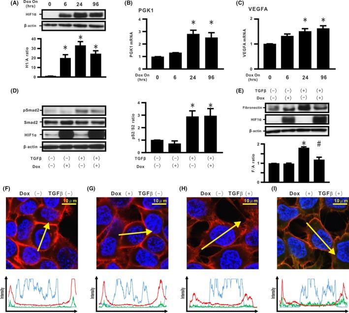
Activation of transforming growth factor β (TGF-β) combined with persistent hypoxia often affects the tumor microenvironment. Disruption of cadherin/catenin complexes induced by these stimulations yields aberrant extracellular matrix (ECM) production, characteristics of epithelial-mesenchymal transition (EMT). Hypoxia-inducible factors (HIF), the hallmark of the response to hypoxia, play differential roles during development of diseases. Recent studies show that localization of cadherin/catenin complexes at the cell membrane might be tightly regulated by protein phosphatase activity. We aimed to investigate the role of stabilized HIF-1α expression by protein phosphatase activity on dissociation of the E-cadherin/β-catenin complex and aberrant ECM expression in lung cancer cells under stimulation by TGF-β. By using lung cancer cells treated with HIF-1α stabilizers or carrying doxycycline-dependent HIF-1α deletion or point mutants, we investigated the role of stabilized HIF-1α expression on TGF-β-induced EMT in lung cancer cells. Furthermore, the underlying mechanisms were determined by inhibition of protein phosphatase activity. Persistent stimulation by TGF-β and hypoxia induced EMT phenotypes in H358 cells in which stabilized HIF-1α expression was inhibited. Stabilized HIF-1α protein expression inhibited the TGF-β-stimulated appearance of EMT phenotypes across cell types and species, independent of de novo vascular endothelial growth factor A (VEGFA) expression. Inhibition of protein phosphatase 2A activity abrogated the HIF-1α-induced repression of the TGF-β-stimulated appearance of EMT phenotypes. This is the first study to show a direct role of stabilized HIF-1α expression on inhibition of TGF-β-induced EMT phenotypes in lung cancer cells, in part, through protein phosphatase activity.

摘要

转化生长因子 β (TGF-β) 的激活与持续缺氧通常会影响肿瘤微环境。这些刺激导致钙粘蛋白/连环蛋白复合物的破坏,产生异常的细胞外基质 (ECM) 产生,这是上皮-间质转化 (EMT) 的特征。缺氧诱导因子 (HIF) 是对缺氧反应的标志,在疾病的发展过程中发挥着不同的作用。最近的研究表明,钙粘蛋白/连环蛋白复合物在细胞膜上的定位可能受到蛋白磷酸酶活性的严格调节。我们旨在研究蛋白磷酸酶活性稳定的 HIF-1α 表达在 TGF-β刺激下肺癌细胞中 E-钙粘蛋白/β-连环蛋白复合物解离和异常 ECM 表达中的作用。通过使用用 HIF-1α 稳定剂处理的肺癌细胞或携带依赖于强力霉素的 HIF-1α 缺失或点突变的细胞,我们研究了稳定的 HIF-1α 表达对 TGF-β诱导的肺癌细胞 EMT 的作用。此外,通过抑制蛋白磷酸酶活性来确定潜在的机制。持续的 TGF-β刺激和缺氧诱导了 H358 细胞中的 EMT 表型,其中稳定的 HIF-1α 表达被抑制。稳定的 HIF-1α 蛋白表达抑制了跨细胞类型和物种的 TGF-β刺激的 EMT 表型的出现,与新生血管内皮生长因子 A (VEGFA) 的表达无关。蛋白磷酸酶 2A 活性的抑制消除了 HIF-1α 诱导的对 TGF-β刺激的 EMT 表型出现的抑制。这是第一项研究表明,稳定的 HIF-1α 表达在抑制肺癌细胞中 TGF-β诱导的 EMT 表型中具有直接作用,部分是通过蛋白磷酸酶活性。

https://cdn.ncbi.nlm.nih.gov/pmc/blobs/72a0/6549927/4469f3dbbad8/CAS-110-1959-g001.jpg

文献AI研究员

20分钟写一篇综述,助力文献阅读效率提升50倍。

立即体验

用中文搜PubMed

大模型驱动的PubMed中文搜索引擎

马上搜索

文档翻译

学术文献翻译模型,支持多种主流文档格式。

立即体验