Suppr超能文献

一种新型 CRISPR 工程化的前列腺癌细胞系定义了 AR-V 转录组,并确定了 PARP 抑制剂的敏感性。

A novel CRISPR-engineered prostate cancer cell line defines the AR-V transcriptome and identifies PARP inhibitor sensitivities.

机构信息

Northern Institute for Cancer Research, Newcastle University, Paul O'Gorman Building, Framlington Place, Newcastle Upon Tyne, NE2 4HH, UK.

University of Minnesota, Department of Laboratory Medicine and Pathology, MMC 806 Mayo, 420 Delaware, Minneapolis, MN 55455, USA.

出版信息

Nucleic Acids Res. 2019 Jun 20;47(11):5634-5647. doi: 10.1093/nar/gkz286.

Abstract

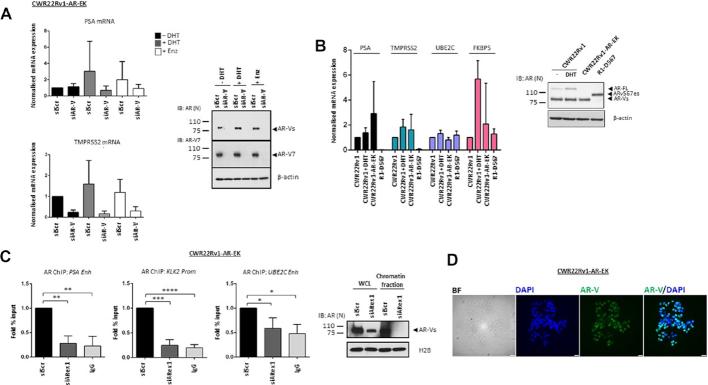
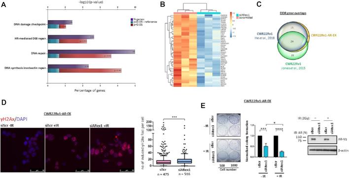
Resistance to androgen receptor (AR)-targeted therapies in prostate cancer (PC) is a major clinical problem. A key mechanism of treatment resistance in advanced PC is the generation of alternatively spliced forms of the AR termed AR variants (AR-Vs) that are refractory to targeted agents and drive tumour progression. Our understanding of how AR-Vs function is limited due to difficulties in distinguishing their discriminate activities from full-length AR (FL-AR). Here we report the development of a novel CRISPR-derived cell line which is a derivative of CWR22Rv1 cells, called CWR22Rv1-AR-EK, that has lost expression of FL-AR, but retains all endogenous AR-Vs. From this, we show that AR-Vs act unhindered by loss of FL-AR to drive cell growth and expression of androgenic genes. Global transcriptomics demonstrate that AR-Vs drive expression of a cohort of DNA damage response genes and depletion of AR-Vs sensitises cells to ionising radiation. Moreover, we demonstrate that AR-Vs interact with PARP1 and PARP2 and are dependent upon their catalytic function for transcriptional activation. Importantly, PARP blockade compromises expression of AR-V-target genes and reduces growth of CRPC cell lines suggesting a synthetic lethality relationship between AR-Vs and PARP, advocating the use of PARP inhibitors in AR-V positive PC.

摘要

雄激素受体 (AR) 靶向治疗在前列腺癌 (PC) 中的耐药性是一个主要的临床问题。晚期 PC 治疗耐药的一个关键机制是产生 AR 的选择性剪接形式,称为 AR 变体 (AR-Vs),它们对靶向药物有抗性,并驱动肿瘤进展。由于难以将 AR-Vs 的区分活性与全长 AR (FL-AR) 区分开来,我们对 AR-Vs 功能的了解有限。在这里,我们报告了一种新型 CRISPR 衍生细胞系的开发,该细胞系是 CWR22Rv1 细胞的衍生物,称为 CWR22Rv1-AR-EK,它已经失去了 FL-AR 的表达,但保留了所有内源性的 AR-Vs。由此,我们表明 AR-Vs 不受 FL-AR 缺失的阻碍,可驱动细胞生长和雄激素基因的表达。全转录组学表明,AR-Vs 驱动一组 DNA 损伤反应基因的表达,并且 AR-Vs 的耗竭使细胞对电离辐射敏感。此外,我们证明 AR-Vs 与 PARP1 和 PARP2 相互作用,并且其转录激活依赖于它们的催化功能。重要的是,PARP 阻断会损害 AR-V 靶基因的表达,并降低 CRPC 细胞系的生长,这表明 AR-Vs 和 PARP 之间存在合成致死关系,提倡在 AR-V 阳性 PC 中使用 PARP 抑制剂。

https://cdn.ncbi.nlm.nih.gov/pmc/blobs/be17/6582326/00815ac7915e/gkz286fig1.jpg

文献AI研究员

20分钟写一篇综述,助力文献阅读效率提升50倍。

立即体验

用中文搜PubMed

大模型驱动的PubMed中文搜索引擎

马上搜索

文档翻译

学术文献翻译模型,支持多种主流文档格式。

立即体验