Suppr超能文献

复制腺病毒-SIV 免疫恒河猴可诱导黏膜树突状细胞的激活和功能,从而引起直肠免疫反应。

Replicating Adenovirus-SIV Immunization of Rhesus Macaques Induces Mucosal Dendritic Cell Activation and Function Leading to Rectal Immune Responses.

机构信息

Vaccine Branch, National Cancer Institute, National Institutes of Health, Bethesda, MD, United States.

出版信息

Front Immunol. 2019 Apr 12;10:779. doi: 10.3389/fimmu.2019.00779. eCollection 2019.

Abstract

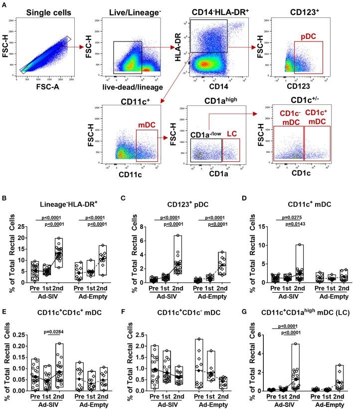
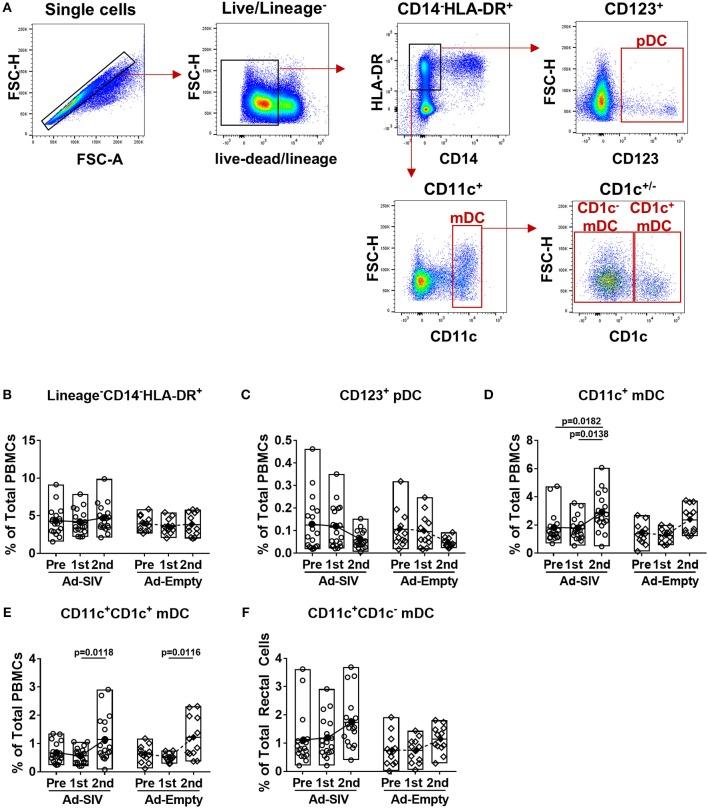
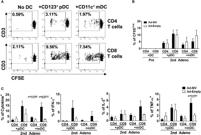
Inducing strong mucosal immune responses by vaccination is important for providing protection against simian immunodeficiency virus (SIV). A replicating adenovirus type 5 host range mutant vector (Ad5hr) expressing SIV proteins induced mucosal immune responses in rectal tissue associated with delayed SIV acquisition in female rhesus macaques, but the initial mechanisms leading to the induced immunity have not been elucidated. As dendritic cells (DCs) are known to orchestrate both innate and adaptive effector immune cell responses, we investigated their role here. Rhesus macaques were immunized twice mucosally with a replicating Ad5hr expressing SIV Env, Gag, and Nef (Ad-SIV) or empty Ad5hr vector (Ad-Empty). DC subsets and their activation were examined in rectal tissue, blood, and LNs at 3 timepoints after each immunization. Plasmacytoid DCs, myeloid DCs, and Langerhans cells were significantly increased in the rectal mucosa, but only myeloid DCs were significantly increased in blood post-immunizations. All rectal DC subsets showed increased frequencies of cells expressing activation markers and cytokines post-immunization, blood DCs showed mixed results, and LN DCs showed few changes. Rectal DCs responded strongly to the vector rather than expressed SIV antigens, but rectal DC frequencies positively correlated with induced rectal antigen-specific memory T and B cells. These correlations were confirmed by co-cultures showing that rectal Ad-SIV DCs induced proliferation and antigen-specific cytokine production by autologous naïve T cells. Our results highlight the rapid response of DCs to Ad immunization and their role in mucosal immune activation and identify initial cellular mechanisms of the replicating Ad-SIV vaccine in the rhesus macaque model.

摘要

通过疫苗接种诱导强烈的黏膜免疫应答对于提供针对猿猴免疫缺陷病毒 (SIV) 的保护至关重要。表达 SIV 蛋白的复制型腺病毒 5 型宿主范围突变载体 (Ad5hr) 在直肠组织中诱导黏膜免疫应答,与雌性恒河猴延迟获得 SIV 相关,但诱导免疫的初始机制尚未阐明。由于树突状细胞 (DC) 被认为协调先天和适应性效应免疫细胞反应,我们在此研究了它们的作用。恒河猴两次经黏膜接种表达 SIV Env、Gag 和 Nef 的复制型 Ad5hr(Ad-SIV)或空 Ad5hr 载体(Ad-Empty)。在每次免疫后 3 个时间点,检查直肠组织、血液和淋巴结中的 DC 亚群及其激活情况。在免疫后,直肠黏膜中的浆细胞样 DC、髓样 DC 和朗格汉斯细胞显著增加,但仅血液中的髓样 DC 显著增加。所有直肠 DC 亚群在免疫后表达激活标志物和细胞因子的细胞频率均增加,血液 DC 结果不一,淋巴结 DC 变化较少。直肠 DC 对载体的反应强烈,而不是表达 SIV 抗原,但直肠 DC 频率与诱导的直肠抗原特异性记忆 T 和 B 细胞呈正相关。通过共培养证实了这些相关性,显示直肠 Ad-SIV DC 诱导自身幼稚 T 细胞的增殖和抗原特异性细胞因子产生。我们的结果强调了 DC 对 Ad 免疫的快速反应及其在黏膜免疫激活中的作用,并确定了复制型 Ad-SIV 疫苗在恒河猴模型中的初始细胞机制。

https://cdn.ncbi.nlm.nih.gov/pmc/blobs/9373/6473464/536417e4b46a/fimmu-10-00779-g0001.jpg

文献AI研究员

20分钟写一篇综述,助力文献阅读效率提升50倍。

立即体验

用中文搜PubMed

大模型驱动的PubMed中文搜索引擎

马上搜索

文档翻译

学术文献翻译模型,支持多种主流文档格式。

立即体验