Suppr超能文献

Notch 信号通路在早期神经嵴细胞迁移过程中决定背根神经节神经胶质命运的选择。

Notch signalling defines dorsal root ganglia neuroglial fate choice during early neural crest cell migration.

机构信息

Centre for Cancer Biology, University of South Australia and SA Pathology, North Terrace, Adelaide, SA, 5001, Australia.

出版信息

BMC Neurosci. 2019 Apr 29;20(1):21. doi: 10.1186/s12868-019-0501-0.

Abstract

BACKGROUND

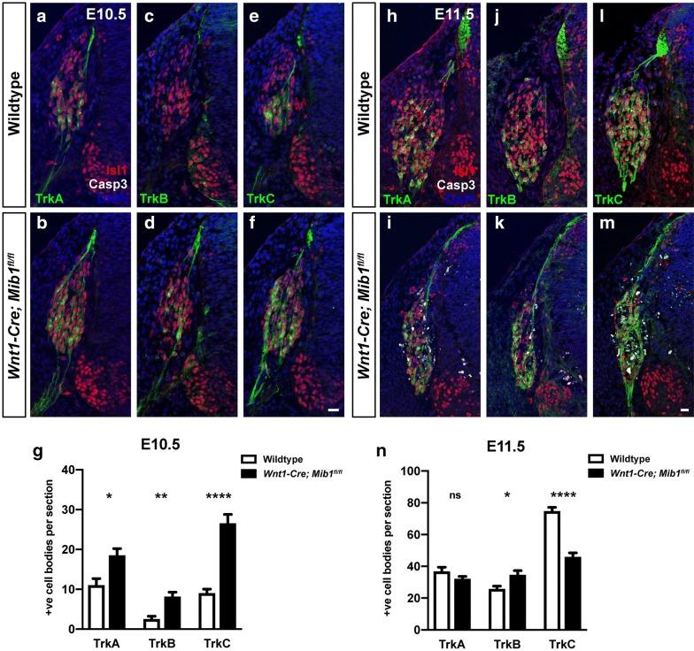
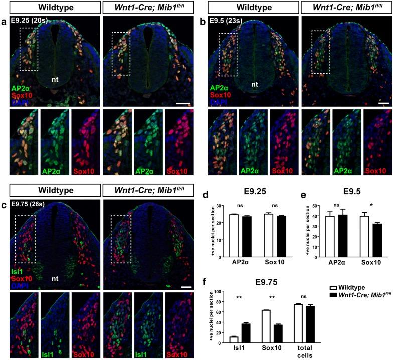
The dorsal root ganglia (DRG) are a critical component of the peripheral nervous system, and function to relay somatosensory information from the body's periphery to sensory perception centres within the brain. The DRG are primarily comprised of two cell types, sensory neurons and glia, both of which are neural crest-derived. Notch signalling is known to play an essential role in defining the neuronal or glial fate of bipotent neural crest progenitors that migrate from the dorsal ridge of the neural tube to the sites of the DRG. However, the involvement of Notch ligands in this process and the timing at which neuronal versus glial fate is acquired has remained uncertain.

RESULTS

We have used tissue specific knockout of the E3 ubiquitin ligase mindbomb1 (Mib1) to remove the function of all Notch ligands in neural crest cells. Wnt1-Cre; Mib1 mice exhibit severe DRG defects, including a reduction in glial cells, and neuronal cell death later in development. By comparing formation of sensory neurons and glia with the expression and activation of Notch signalling in these mice, we define a critical period during embryonic development in which early migrating neural crest cells become biased toward neuronal and glial phenotypes.

CONCLUSIONS

We demonstrate active Notch signalling between neural crest progenitors as soon as trunk neural crest cells delaminate from the neural tube and during their early migration toward the site of the DRG. This data brings into question the timing of neuroglial fate specification in the DRG and suggest that it may occur much earlier than originally considered.

摘要

背景

背根神经节 (DRG) 是周围神经系统的关键组成部分,其功能是将来自身体外围的躯体感觉信息传递到大脑中的感觉感知中心。DRG 主要由两种细胞类型组成,即感觉神经元和神经胶质,两者均源自神经嵴。 Notch 信号通路在决定从神经管背嵴迁移到 DRG 部位的多能神经嵴祖细胞的神经元或神经胶质命运方面起着至关重要的作用。然而, Notch 配体在此过程中的参与以及获得神经元与神经胶质命运的时间仍不确定。

结果

我们利用组织特异性敲除 E3 泛素连接酶 mindbomb1(Mib1),去除了神经嵴细胞中所有 Notch 配体的功能。Wnt1-Cre; Mib1 小鼠表现出严重的 DRG 缺陷,包括神经胶质细胞减少和发育后期神经元细胞死亡。通过比较这些小鼠中感觉神经元和神经胶质的形成以及 Notch 信号的表达和激活,我们确定了胚胎发育过程中的一个关键时期,在此期间,早期迁移的神经嵴细胞偏向于神经元和神经胶质表型。

结论

我们证明了 Notch 信号通路在神经嵴祖细胞之间的活性,这些细胞一旦从神经管分离并在向 DRG 部位的早期迁移过程中。这些数据对 DRG 中的神经胶质命运特化的时间提出了质疑,并表明它可能比最初认为的更早发生。

https://cdn.ncbi.nlm.nih.gov/pmc/blobs/a2ee/6489353/8074c9f04721/12868_2019_501_Fig1_HTML.jpg

文献AI研究员

20分钟写一篇综述,助力文献阅读效率提升50倍。

立即体验

用中文搜PubMed

大模型驱动的PubMed中文搜索引擎

马上搜索

文档翻译

学术文献翻译模型,支持多种主流文档格式。

立即体验