Suppr超能文献

量化尼日利亚拉沙热传播的季节性驱动因素。

Quantifying the seasonal drivers of transmission for Lassa fever in Nigeria.

机构信息

Graduate School of Medicine, Hokkaido University , Sapporo, Hokkaido , Japan.

出版信息

Philos Trans R Soc Lond B Biol Sci. 2019 Jun 24;374(1775):20180268. doi: 10.1098/rstb.2018.0268.

Abstract

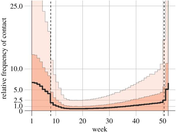
Lassa fever (LF) is a zoonotic disease that is widespread in West Africa and involves animal-to-human and human-to-human transmission. Animal-to-human transmission occurs upon exposure to rodent excreta and secretions, i.e. urine and saliva, and human-to-human transmission occurs via the bodily fluids of an infected person. To elucidate the seasonal drivers of LF epidemics, we employed a mathematical model to analyse the datasets of human infection, rodent population dynamics and climatological variations and capture the underlying transmission dynamics. The surveillance-based incidence data of human cases in Nigeria were explored, and moreover, a mathematical model was used for describing the transmission dynamics of LF in rodent populations. While quantifying the case fatality risk and the rate of exposure of humans to animals, we explicitly estimated the corresponding contact rate of humans with infected rodents, accounting for the seasonal population dynamics of rodents. Our findings reveal that seasonal migratory dynamics of rodents play a key role in regulating the cyclical pattern of LF epidemics. The estimated timing of high exposure of humans to animals coincides with the time shortly after the start of the dry season and can be associated with the breeding season of rodents in Nigeria. This article is part of the theme issue 'Modelling infectious disease outbreaks in humans, animals and plants: approaches and important themes'. This issue is linked with the subsequent theme issue 'Modelling infectious disease outbreaks in humans, animals and plants: epidemic forecasting and control'.

摘要

拉沙热(LF)是一种动物源性疾病,广泛分布于西非,涉及动物到人类和人类到人类的传播。动物到人类的传播发生在接触啮齿动物的排泄物和分泌物(即尿液和唾液)时,人类到人类的传播则通过感染者的体液发生。为了阐明 LF 流行的季节性驱动因素,我们采用数学模型分析了人类感染、啮齿动物种群动态和气候变异数据集,并捕捉到了潜在的传播动态。我们探索了尼日利亚基于监测的人类感染病例数据,并使用数学模型来描述 LF 在啮齿动物种群中的传播动态。在量化人类病例的病死率风险和人类接触动物的比率的同时,我们明确估计了人类与感染啮齿动物的相应接触率,考虑了啮齿动物的季节性种群动态。我们的研究结果表明,啮齿动物的季节性迁徙动态在调节 LF 流行的周期性模式方面起着关键作用。人类高度接触动物的估计时间与旱季开始后不久的时间相符,并且可能与尼日利亚啮齿动物的繁殖季节有关。本文是主题为“人类、动物和植物传染病暴发的建模:方法和重要主题”的一部分。本期特刊与随后的主题为“人类、动物和植物传染病暴发的建模:流行预测和控制”的特刊相关联。

https://cdn.ncbi.nlm.nih.gov/pmc/blobs/6a50/6553602/617d60d2660f/rstb20180268-g1.jpg

文献AI研究员

20分钟写一篇综述,助力文献阅读效率提升50倍。

立即体验

用中文搜PubMed

大模型驱动的PubMed中文搜索引擎

马上搜索

文档翻译

学术文献翻译模型,支持多种主流文档格式。

立即体验