Suppr超能文献

miR-214通过PI3K/Akt信号通路靶向PHLDA2上调诱导骨肉瘤的放射抗性。

Upregulation of miR-214 Induced Radioresistance of Osteosarcoma by Targeting PHLDA2 via PI3K/Akt Signaling.

作者信息

Li Yi, Song Xinmao, Liu Zegang, Li Qiutian, Huang Meijin, Su Bin, Mao Yuchi, Wang Yuanyuan, Mo Wenqian, Chen Hong

机构信息

Department of Oncology, 920th Hospital of Joint Logistics Support Force, Kunming, China.

Department of Radiation Oncology, Eye, Ear, Nose, and Throat Hospital, FuDan University, Shanghai, China.

出版信息

Front Oncol. 2019 Apr 18;9:298. doi: 10.3389/fonc.2019.00298. eCollection 2019.

Abstract

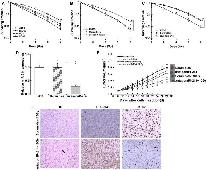
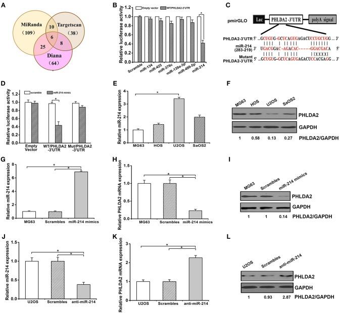
Osteosarcoma is an aggressive bone tumor with high resistance to radiotherapy. Pleckstrin homology-like domain family A member 2 (PHLDA2) displays low expression in human osteosarcoma as a proapoptosis factor. miRNAs have been shown to be important in modulating translation and therapeutic responsiveness in solid tumors. Herein, we used luciferase assay to show that miR-214 downregulates the PHLDA2 expression by targeting its 3'-untranslated region (UTR). A high level of miR-214 was identified in tumor tissues from 30 osteosarcoma patients via qPCR analysis, associated positively with lung metastasis. Ectopic expression miR-214 enhanced radioresistance in osteosarcoma cells, with decreased IR-induced apoptosis. Moreover, the depletion of miR-214 enhanced radiosensitivity in both osteosarcoma cells and mouse xenograft models. Importantly, we showed that miR-214 regulated the activation of phosphatidylinositol-3-kinase/Akt signaling pathway by inhibiting PHLDA2. Finally, the introduction of PHLDA2 cDNA lacking the 3'-UTR or treatment with Akt inhibitor LY294002 partially abrogated miR-214-induced radioresistance. In summary, our results reveal that the upregulation of miR-214 as a frequent event in osteosarcoma contributes to radioresistance by regulating the PHLDA2/Akt pathway. The miR-214/PHLDA2/Akt axis provides a new avenue toward understanding the mechanism of radiosensitivity and may be a potential target for osteosarcoma intervention.

摘要

骨肉瘤是一种对放疗具有高度抗性的侵袭性骨肿瘤。普列克底物蛋白同源结构域样家族A成员2(PHLDA2)作为一种促凋亡因子,在人类骨肉瘤中表达较低。微小RNA(miRNA)已被证明在实体瘤的翻译调控和治疗反应性中发挥重要作用。在此,我们通过荧光素酶报告基因检测表明,miR-214通过靶向PHLDA2的3'-非翻译区(UTR)下调其表达。通过qPCR分析在30例骨肉瘤患者的肿瘤组织中鉴定出高水平的miR-214,其与肺转移呈正相关。异位表达miR-214增强了骨肉瘤细胞的放射抗性,同时降低了辐射诱导的细胞凋亡。此外,miR-214的缺失增强了骨肉瘤细胞和小鼠异种移植模型的放射敏感性。重要的是,我们发现miR-214通过抑制PHLDA2调节磷脂酰肌醇-3-激酶/蛋白激酶B(PI3K/Akt)信号通路的激活。最后,引入缺失3'-UTR的PHLDA2 cDNA或用Akt抑制剂LY294002处理可部分消除miR-214诱导的放射抗性。总之,我们的结果表明miR-214的上调在骨肉瘤中是常见事件,通过调节PHLDA2/Akt通路导致放射抗性。miR-214/PHLDA2/Akt轴为理解放射敏感性机制提供了新途径,可能是骨肉瘤干预的潜在靶点。

https://cdn.ncbi.nlm.nih.gov/pmc/blobs/76e9/6482205/4e210d9133f4/fonc-09-00298-g0001.jpg

文献AI研究员

20分钟写一篇综述,助力文献阅读效率提升50倍。

立即体验

用中文搜PubMed

大模型驱动的PubMed中文搜索引擎

马上搜索

文档翻译

学术文献翻译模型,支持多种主流文档格式。

立即体验