Suppr超能文献

通过褪黑素靶向 miR-193a-AML1-ETO-β-catenin 轴抑制 t(8;21)易位白血病中的白血病干细胞自我更新。

Targeting miR-193a-AML1-ETO-β-catenin axis by melatonin suppresses the self-renewal of leukaemia stem cells in leukaemia with t (8;21) translocation.

机构信息

Laboratory of Internal Medicine, The First Affiliated Hospital of Wenzhou Medical University, Wenzhou, China.

Department of Hematology, The First Affiliated Hospital of Wenzhou Medical University, Wenzhou, China.

出版信息

J Cell Mol Med. 2019 Aug;23(8):5246-5258. doi: 10.1111/jcmm.14399. Epub 2019 May 22.

Abstract

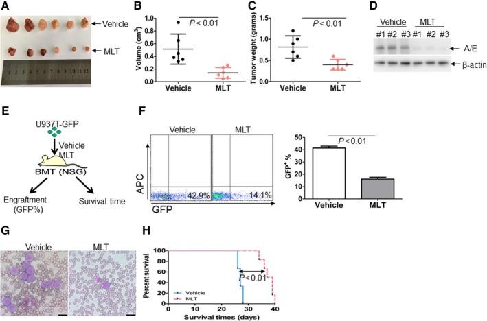
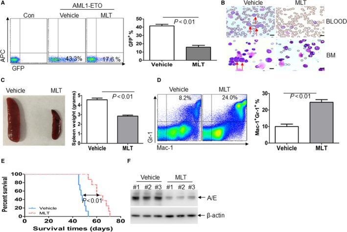
AML1-ETO, the most common fusion oncoprotein by t (8;21) in acute myeloid leukaemia (AML), enhances hematopoietic self-renewal and leukemogenesis. However, currently no specific therapies have been reported for t (8;21) AML patients as AML1-ETO is still intractable as a pharmacological target. For this purpose, leukaemia cells and AML1-ETO-induced murine leukaemia model were used to investigate the degradation of AML1-ETO by melatonin (MLT), synthesized and secreted by the pineal gland. MLT remarkedly decreased AML1-ETO protein in leukemic cells. Meanwhile, MLT induced apoptosis, decreased proliferation and reduced colony formation. Furthermore, MLT reduced the expansion of human leukemic cells and extended the overall survival in U937T-AML1-ETO-xenografted NSG mice. Most importantly, MLT reduced the infiltration of leukaemia blasts, decreased the frequency of leukaemia stem cells (LSCs) and prolonged the overall survival in AML1-ETO-induced murine leukaemia. Mechanistically, MLT increased the expression of miR-193a, which inhibited AML1-ETO expression via targeting its putative binding sites. Furthermore, MLT decreased the expression of β-catenin, which is required for the self-renewal of LSC and is the downstream of AML1-ETO. Thus, MLT presents anti-self-renewal of LSC through miR-193a-AML1-ETO-β-catenin axis. In conclusion, MLT might be a potential treatment for t (8;21) leukaemia by targeting AML1-ETO oncoprotein.

摘要

AML1-ETO 是急性髓系白血病(AML)中最常见的 t(8;21)融合癌蛋白,它增强了造血自我更新和白血病发生。然而,目前尚无针对 t(8;21)AML 患者的特定治疗方法,因为 AML1-ETO 仍然是一个难以攻克的药物靶点。为此,使用白血病细胞和 AML1-ETO 诱导的小鼠白血病模型来研究褪黑素(MLT)对 AML1-ETO 的降解,MLT 由松果腺合成和分泌。MLT 显著降低了白血病细胞中的 AML1-ETO 蛋白。同时,MLT 诱导细胞凋亡,降低增殖并减少集落形成。此外,MLT 减少了人白血病细胞的扩增,并延长了 U937T-AML1-ETO 异种移植 NSG 小鼠的总生存期。最重要的是,MLT 减少了白血病母细胞的浸润,降低了白血病干细胞(LSCs)的频率,并延长了 AML1-ETO 诱导的小鼠白血病的总生存期。在机制上,MLT 增加了 miR-193a 的表达,通过靶向其假定结合位点抑制 AML1-ETO 的表达。此外,MLT 降低了 β-连环蛋白的表达,β-连环蛋白是 LSC 自我更新所必需的,并且是 AML1-ETO 的下游靶标。因此,MLT 通过 miR-193a-AML1-ETO-β-连环蛋白轴发挥抑制 LSC 自我更新的作用。总之,MLT 通过靶向 AML1-ETO 癌蛋白可能成为治疗 t(8;21)白血病的一种潜在方法。

https://cdn.ncbi.nlm.nih.gov/pmc/blobs/246e/6653044/78267ee3df08/JCMM-23-5246-g001.jpg

文献AI研究员

20分钟写一篇综述,助力文献阅读效率提升50倍。

立即体验

用中文搜PubMed

大模型驱动的PubMed中文搜索引擎

马上搜索

文档翻译

学术文献翻译模型,支持多种主流文档格式。

立即体验