Suppr超能文献

鉴定 FKBP5 基因座上的糖皮质激素诱导的动态甲基化变化。

Identification of dynamic glucocorticoid-induced methylation changes at the FKBP5 locus.

机构信息

Department of Translational Research in Psychiatry, Max Planck Institute of Psychiatry, Kraepelinstr. 2-10, 80804, Munich, Germany.

Institute of Computational Biology, Helmholtz Zentrum München, Neuherberg, Germany.

出版信息

Clin Epigenetics. 2019 May 23;11(1):83. doi: 10.1186/s13148-019-0682-5.

Abstract

BACKGROUND

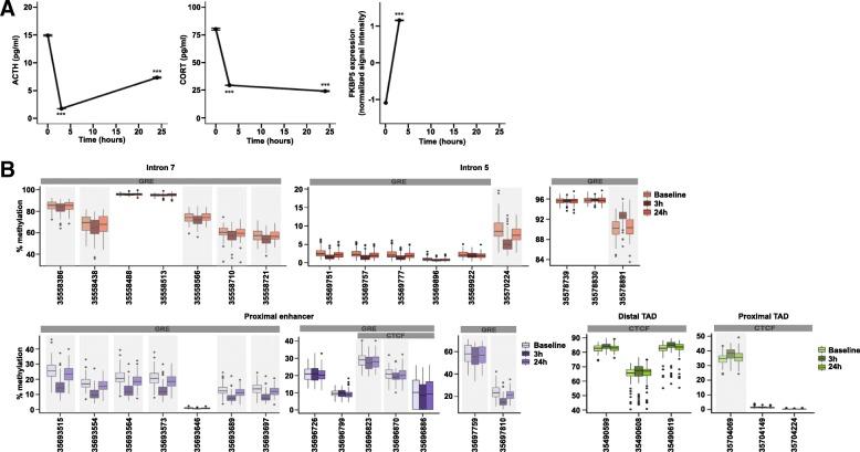
Epigenetic mechanisms may play a major role in the biological embedding of early-life stress (ELS). One proposed mechanism is that glucocorticoid (GC) release following ELS exposure induces long-lasting alterations in DNA methylation (DNAm) of important regulatory genes of the stress response. Here, we investigate the dynamics of GC-dependent methylation changes in key regulatory regions of the FKBP5 locus in which ELS-associated DNAm changes have been reported.

RESULTS

We repeatedly measured DNAm in human peripheral blood samples from 2 independent cohorts exposed to the GC agonist dexamethasone (DEX) using a targeted bisulfite sequencing approach, complemented by data from Illumina 450K arrays. We detected differentially methylated CpGs in enhancers co-localizing with GC receptor binding sites after acute DEX treatment (1 h, 3 h, 6 h), which returned to baseline levels within 23 h. These changes withstood correction for immune cell count differences. While we observed main effects of sex, age, body mass index, smoking, and depression symptoms on FKBP5 methylation levels, only the functional FKBP5 SNP (rs1360780) moderated the dynamic changes following DEX. This genotype effect was observed in both cohorts and included sites previously shown to be associated with ELS.

CONCLUSION

Our study highlights that DNAm levels within regulatory regions of the FKBP5 locus show dynamic changes following a GC challenge and suggest that factors influencing the dynamics of this regulation may contribute to the previously reported alterations in DNAm associated with current and past ELS exposure.

摘要

背景

表观遗传机制可能在早期生活应激(ELS)的生物学嵌入中起主要作用。一个提出的机制是,ELS 暴露后糖皮质激素(GC)的释放导致应激反应的重要调节基因的 DNA 甲基化(DNAm)发生持久改变。在这里,我们研究了 FKBP5 基因座关键调节区域中 GC 依赖性甲基化变化的动态,其中已经报道了与 ELS 相关的 DNAm 变化。

结果

我们使用靶向亚硫酸氢盐测序方法,结合 Illumina 450K 芯片数据,在 2 个独立的队列中重复测量了人类外周血样本中的 DNAm,这些队列暴露于 GC 激动剂地塞米松(DEX)下。我们在急性 DEX 处理后(1h、3h、6h)检测到增强子中与 GC 受体结合位点共定位的差异甲基化 CpG,这些变化在 23h 内恢复到基线水平。这些变化经受住了对免疫细胞计数差异的校正。虽然我们观察到性别、年龄、体重指数、吸烟和抑郁症状对 FKBP5 甲基化水平的主要影响,但只有功能性 FKBP5 SNP(rs1360780)调节了 DEX 后的动态变化。这种基因型效应在两个队列中都观察到,包括以前与 ELS 相关的位点。

结论

我们的研究强调了 FKBP5 基因座调节区域内的 DNAm 水平在 GC 挑战后表现出动态变化,并表明影响这种调节动态的因素可能导致先前报道的与当前和过去 ELS 暴露相关的 DNAm 改变。

https://cdn.ncbi.nlm.nih.gov/pmc/blobs/bfba/6533766/5604adfa637f/13148_2019_682_Fig1_HTML.jpg

文献AI研究员

20分钟写一篇综述,助力文献阅读效率提升50倍。

立即体验

用中文搜PubMed

大模型驱动的PubMed中文搜索引擎

马上搜索

文档翻译

学术文献翻译模型,支持多种主流文档格式。

立即体验