Suppr超能文献

生长分化因子10通过上调Smad7抑制三阴性乳腺癌的增殖和上皮-间质转化。

GDF10 inhibits proliferation and epithelial-mesenchymal transition in triple-negative breast cancer via upregulation of Smad7.

作者信息

Zhou Tian, Yu Lei, Huang Jianjun, Zhao Xueke, Li Yanwen, Hu Yaxin, Lei Yu

机构信息

Department of Breast Surgery, Affiliated Hospital of Guizhou Medical University, Guiyang, Guizhou 550004, China.

Prenatal Diagnosis Center, Affiliated Hospital of Guizhou Medical University, Guiyang, Guizhou 550004, China.

出版信息

Aging (Albany NY). 2019 May 31;11(10):3298-3314. doi: 10.18632/aging.101983.

Abstract

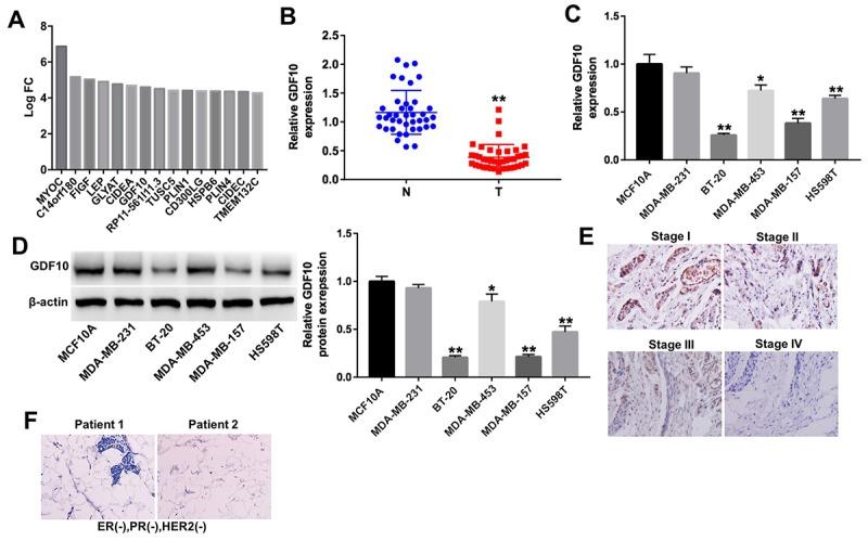
Triple-negative breast cancer (TNBC) cannot be treated with current hormonal therapies and has a higher risk of relapse than other breast cancers. To identify potential therapeutic targets for TNBC, we conducted microRNA sequencing (RNA-Seq) in human TNBC specimens and tumor-matched controls. We found that growth differentiation factor-10 (GDF10), a member of the TGF-β superfamily, was downregulated in tumor samples. Further analysis of GDF10 expression in a larger set of clinical TNBC samples using qPCR confirmed its downregulation and association with parameters of disease severity. Using human-derived TNBC cell lines, we carried out GDF10 under- and overexpression experiments, which showed that GDF10 loss promoted cell proliferation and invasion. By contrast, overexpression of GDF10 inhibited proliferation, invasion, and epithelial mesenchymal transition (EMT) via upregulation of Smad7 and E-Cadherin, downregulation of p-Smad2 and N-Cadherin, and reduction of nuclear Smad4 expression. In addition, overexpression of GDF10 reduced tumor burden and induced apoptosis in a TNBC xenograft mouse model. These findings indicate that GDF10 acts as a tumor suppressor in mammary epithelial cells that limits proliferation and suppresses EMT. Efforts aimed at restoring GDF10 expression may thus bring a long-sought therapeutic alternative in the treatment of patients with TNBC.

摘要

三阴性乳腺癌(TNBC)无法用目前的激素疗法进行治疗,且与其他乳腺癌相比复发风险更高。为了确定TNBC的潜在治疗靶点,我们对人类TNBC标本和肿瘤匹配的对照进行了微小RNA测序(RNA-Seq)。我们发现,转化生长因子-β超家族成员生长分化因子-10(GDF10)在肿瘤样本中表达下调。使用qPCR对更大一组临床TNBC样本中的GDF10表达进行进一步分析,证实了其下调以及与疾病严重程度参数的关联。利用人源TNBC细胞系,我们进行了GDF10的低表达和过表达实验,结果表明GDF10缺失促进细胞增殖和侵袭。相比之下,GDF10的过表达通过上调Smad7和E-钙黏蛋白、下调p-Smad2和N-钙黏蛋白以及降低核Smad4表达来抑制增殖、侵袭和上皮-间质转化(EMT)。此外,GDF10的过表达在TNBC异种移植小鼠模型中减轻了肿瘤负担并诱导了细胞凋亡。这些发现表明,GDF10在乳腺上皮细胞中作为肿瘤抑制因子发挥作用,限制细胞增殖并抑制EMT。因此,旨在恢复GDF10表达的努力可能为TNBC患者的治疗带来长期寻求的治疗选择。

https://cdn.ncbi.nlm.nih.gov/pmc/blobs/6c6b/6555447/fc9df762aad3/aging-11-101983-g001.jpg

文献AI研究员

20分钟写一篇综述,助力文献阅读效率提升50倍。

立即体验

用中文搜PubMed

大模型驱动的PubMed中文搜索引擎

马上搜索

文档翻译

学术文献翻译模型,支持多种主流文档格式。

立即体验