Suppr超能文献

基于 RNA 深度测序的人结直肠癌中环状 RNA 的表达谱。

Expression profiles of circular RNAs in human colorectal cancer based on RNA deep sequencing.

机构信息

Department of Gastroenterology, The Affiliated Hospital of Medical School, Ningbo University, Ningbo, China.

Department of Biochemistry and Molecular Biology and Zhejiang Key Laboratory of Pathophysiology, Ningbo University School of Medicine, Ningbo, China.

出版信息

J Clin Lab Anal. 2019 Sep;33(7):e22952. doi: 10.1002/jcla.22952. Epub 2019 Jun 6.

Abstract

BACKGROUND

Circular RNAs (circRNAs) are a novel group of RNAs and play essential roles in cancers. However, the expression profiles of circRNAs in human colorectal cancer (CRC) are largely unclear.

METHODS

The differentially expressed circRNAs, mRNAs, and microRNAs (miRNAs) between CRC tissues and paired adjacent normal tissues were first screened. Then, gene ontology and pathway analyses were performed to predict the possible functions. In addition, we identified the differentially expressed circRNAs in CRC correlated with Krüppel-like factor 4 (KLF4) and validated their expression levels in CRC tissues. Finally, the correlations between hsa_circ_0142527 expression levels and clinicopathological features of patients with CRC were also analyzed.

RESULTS

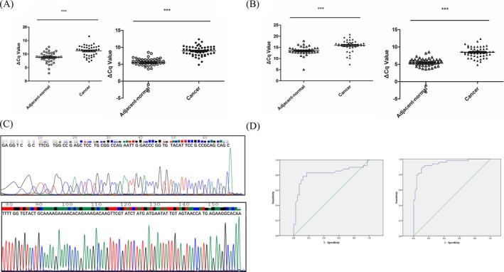
After filtered 4735 circRNAs by RNA deep sequencing, 67 differentially expressed circRNAs (fold change >2.0, P < 0.05) were selected. The top two pathways were cell cycle and other glycan degradation. Hsa_circ_0142527 and KLF4 mRNA were significantly lower expressed in CRC tissues in both training and confirm groups and have high positive correlation (r = 0.754). We further found that the expression levels of hsa_circ_0142527 were significantly associated with age (P = 0.004), differentiation (P = 0.008), invasion (P = 0.029), distal metastasis (P = 0.004), TNM stage (P = 0.005), and carcinoembryonic antigen (CEA; P = 0.037).

CONCLUSIONS

The circRNA expression profile of CRC provided new clues for understanding the occurrence of CRC. Hsa_circ_0142527 may be served as a potential biomarker for the diagnosis of CRC.

摘要

背景

环状 RNA(circRNAs)是一类新型的 RNA,在癌症中发挥着重要作用。然而,人结直肠癌(CRC)中 circRNAs 的表达谱在很大程度上尚不清楚。

方法

首先筛选 CRC 组织与配对的相邻正常组织之间差异表达的 circRNAs、mRNA 和 microRNAs(miRNAs)。然后,进行基因本体论和通路分析以预测可能的功能。此外,我们鉴定了与 Kruppel 样因子 4(KLF4)相关的 CRC 中差异表达的 circRNAs,并验证了它们在 CRC 组织中的表达水平。最后,还分析了 hsa_circ_0142527 表达水平与 CRC 患者临床病理特征的相关性。

结果

通过 RNA 深度测序过滤了 4735 个 circRNAs 后,选择了 67 个差异表达的 circRNAs(fold change >2.0,P < 0.05)。前两个通路是细胞周期和其他聚糖降解。在训练和验证组中,CRC 组织中 hsa_circ_0142527 和 KLF4 mRNA 的表达均显著降低,且呈高度正相关(r = 0.754)。我们进一步发现,hsa_circ_0142527 的表达水平与年龄(P = 0.004)、分化(P = 0.008)、侵袭(P = 0.029)、远处转移(P = 0.004)、TNM 分期(P = 0.005)和癌胚抗原(CEA;P = 0.037)显著相关。

结论

CRC 的 circRNA 表达谱为理解 CRC 的发生提供了新的线索。hsa_circ_0142527 可能作为 CRC 诊断的潜在生物标志物。

https://cdn.ncbi.nlm.nih.gov/pmc/blobs/8da4/6757124/688f44769761/JCLA-33-e22952-g001.jpg

文献AI研究员

20分钟写一篇综述,助力文献阅读效率提升50倍。

立即体验

用中文搜PubMed

大模型驱动的PubMed中文搜索引擎

马上搜索

文档翻译

学术文献翻译模型,支持多种主流文档格式。

立即体验