Suppr超能文献

核糖体排队使非 AUG 翻译能够抵抗多种蛋白质合成抑制剂。

Ribosome queuing enables non-AUG translation to be resistant to multiple protein synthesis inhibitors.

机构信息

Department of Biochemistry and Biophysics, University of Pennsylvania Perelman School of Medicine, Philadelphia, Pennsylvania 19104, USA.

Howard Hughes Medical Institute, Department of Molecular Biology and Genetics, Johns Hopkins University School of Medicine, Baltimore, Maryland 21205, USA.

出版信息

Genes Dev. 2019 Jul 1;33(13-14):871-885. doi: 10.1101/gad.324715.119. Epub 2019 Jun 6.

Abstract

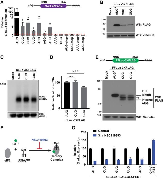
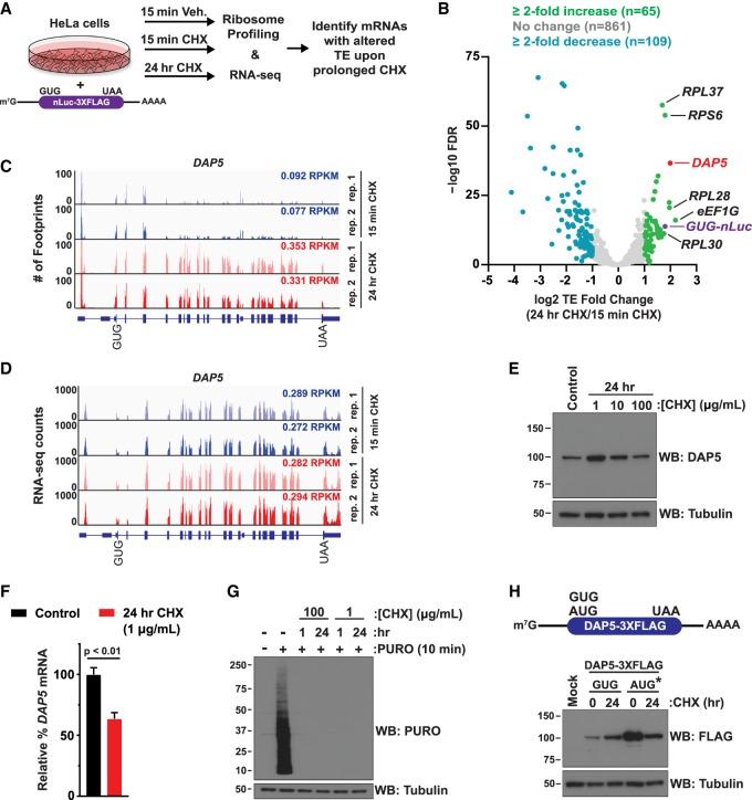
Aberrant translation initiation at non-AUG start codons is associated with multiple cancers and neurodegenerative diseases. Nevertheless, how non-AUG translation may be regulated differently from canonical translation is poorly understood. Here, we used start codon-specific reporters and ribosome profiling to characterize how translation from non-AUG start codons responds to protein synthesis inhibitors in human cells. These analyses surprisingly revealed that translation of multiple non-AUG-encoded reporters and the endogenous GUG-encoded (/) mRNA is resistant to cycloheximide (CHX), a translation inhibitor that severely slows but does not completely abrogate elongation. Our data suggest that slowly elongating ribosomes can lead to queuing/stacking of scanning preinitiation complexes (PICs), preferentially enhancing recognition of weak non-AUG start codons. Consistent with this model, limiting PIC formation or scanning sensitizes non-AUG translation to CHX. We further found that non-AUG translation is resistant to other inhibitors that target ribosomes within the coding sequence but not those targeting newly initiated ribosomes. Together, these data indicate that ribosome queuing enables mRNAs with poor initiation context-namely, those with non-AUG start codons-to be resistant to pharmacological translation inhibitors at concentrations that robustly inhibit global translation.

摘要

非 AUG 起始密码子的异常翻译起始与多种癌症和神经退行性疾病有关。然而,非 AUG 翻译如何与经典翻译不同地调控还知之甚少。在这里,我们使用起始密码子特异性报告基因和核糖体分析来描述非 AUG 起始密码子的翻译如何响应蛋白合成抑制剂在人类细胞中的作用。这些分析令人惊讶地表明,多个非 AUG 编码报告基因和内源性 GUG 编码的 (/) mRNA 的翻译对环己酰亚胺 (CHX) 具有抗性,CHX 是一种翻译抑制剂,它严重减缓但不完全阻断延伸。我们的数据表明,缓慢延伸的核糖体可能导致扫描起始前复合物 (PIC) 的排队/堆积,优先增强对弱非 AUG 起始密码子的识别。与该模型一致,限制 PIC 的形成或扫描使非 AUG 翻译对 CHX 敏感。我们进一步发现,非 AUG 翻译对其他靶向编码序列内核糖体而不是靶向新起始核糖体的抑制剂具有抗性。总之,这些数据表明,核糖体排队使起始上下文较差的 mRNA(即具有非 AUG 起始密码子的 mRNA)能够在强烈抑制全局翻译的浓度下抵抗药理学翻译抑制剂。

https://cdn.ncbi.nlm.nih.gov/pmc/blobs/f915/6601509/6ab29e2dc5a2/871f01.jpg

文献AI研究员

20分钟写一篇综述,助力文献阅读效率提升50倍。

立即体验

用中文搜PubMed

大模型驱动的PubMed中文搜索引擎

马上搜索

文档翻译

学术文献翻译模型,支持多种主流文档格式。

立即体验