Suppr超能文献

原发性 T 细胞的定量相互作用组学为癌症免疫治疗中同时阻断 PD-1 和 BTLA 提供了依据。

Quantitative Interactomics in Primary T Cells Provides a Rationale for Concomitant PD-1 and BTLA Coinhibitor Blockade in Cancer Immunotherapy.

机构信息

Centre d'Immunologie de Marseille-Luminy, Aix Marseille Université, INSERM, CNRS, 13288 Marseille, France; Centre d'Immunophénomique, Aix Marseille Université, INSERM, CNRS, 13288 Marseille, France.

Department of Biology, Institute of Molecular Systems Biology, ETH Zurich, 8093 Zurich, Switzerland.

出版信息

Cell Rep. 2019 Jun 11;27(11):3315-3330.e7. doi: 10.1016/j.celrep.2019.05.041.

Abstract

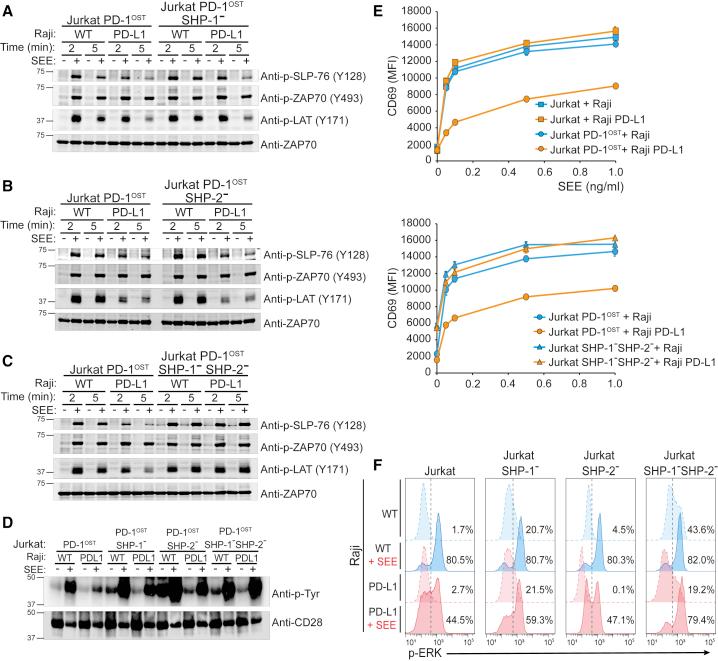
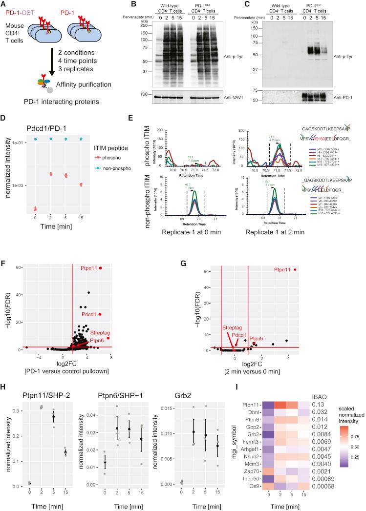
Deciphering how TCR signals are modulated by coinhibitory receptors is of fundamental and clinical interest. Using quantitative interactomics, we define the composition and dynamics of the PD-1 and BTLA coinhibitory signalosomes in primary effector T cells and at the T cell-antigen-presenting cell interface. We also solve the existing controversy regarding the role of the SHP-1 and SHP-2 protein-tyrosine phosphatases in mediating PD-1 coinhibition. PD-1 predominantly recruits SHP-2, but when absent, it recruits SHP-1 and remains functional. In contrast, BTLA predominantly recruits SHP-1 and to a lesser extent SHP-2. By separately analyzing the PD-1-SHP-1 and PD-1-SHP-2 complexes, we show that both dampen the TCR and CD28 signaling pathways equally. Therefore, our study illustrates how comparison of coinhibitory receptor signaling via quantitative interactomics in primary T cells unveils their extent of redundancy and provides a rationale for designing combinations of blocking antibodies in cancer immunotherapy on the basis of undisputed modes of action.

摘要

解析 TCR 信号如何被共抑制受体调控,这具有基础和临床双重意义。通过定量相互作用组学,我们在原初效应 T 细胞中以及在 T 细胞-抗原呈递细胞界面上,定义了 PD-1 和 BTLA 共抑制信号小体的组成和动态。我们还解决了关于 SHP-1 和 SHP-2 蛋白酪氨酸磷酸酶在介导 PD-1 共抑制作用中的作用的现有争议。PD-1 主要招募 SHP-2,但当 SHP-2 不存在时,它会招募 SHP-1 并保持功能。相比之下,BTLA 主要招募 SHP-1,其次是 SHP-2。通过分别分析 PD-1-SHP-1 和 PD-1-SHP-2 复合物,我们表明这两种复合物均同等程度地抑制 TCR 和 CD28 信号通路。因此,我们的研究说明了如何通过对原初 T 细胞中的共抑制受体信号进行定量相互作用组学比较,揭示它们的冗余程度,并为基于无可争议的作用模式的癌症免疫治疗中阻断抗体组合的设计提供了依据。

https://cdn.ncbi.nlm.nih.gov/pmc/blobs/ed99/6581740/791ece6388d0/fx1.jpg

文献AI研究员

20分钟写一篇综述,助力文献阅读效率提升50倍。

立即体验

用中文搜PubMed

大模型驱动的PubMed中文搜索引擎

马上搜索

文档翻译

学术文献翻译模型,支持多种主流文档格式。

立即体验