Suppr超能文献

弥漫性大B细胞淋巴瘤细胞中的神经元特异性烯醇化酶调节巨噬细胞极化。

NSE from diffuse large B-cell lymphoma cells regulates macrophage polarization.

作者信息

Zhu Meng-Yuan, Liu Wen-Jian, Wang Hua, Wang Wei-da, Liu Na-Wei, Lu Yue

机构信息

State Key Laboratory of Oncology in South China, Collaborative Innovation Center for Cancer Medicine, Sun Yat-sen University Cancer Center, Guangzhou, Guangdong 510060, People's Republic of China.

Department of Hematological Oncology, Sun Yat-sen University Cancer Center, Guangzhou, Guangdong 510060, People's Republic of China.

出版信息

Cancer Manag Res. 2019 May 17;11:4577-4595. doi: 10.2147/CMAR.S203010. eCollection 2019.

Abstract

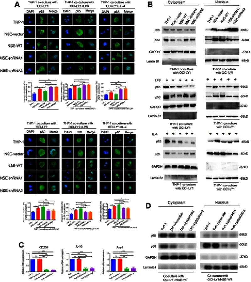
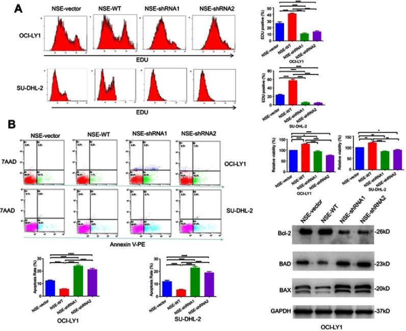
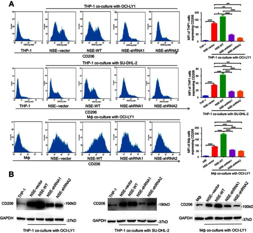
Diffuse large B-cell lymphoma (DLBCL) is a highly common type of malignant and heterogeneous non-Hodgkin's lymphoma. Tumor-associated macrophages, specially the M2-type, promote tumor progression and drug resistance. The clinical outcome of patients with high neuron-specific enolase (NSE) expression is worse than that with low NSE expression. The tumor-promoting mechanism of NSE, however, remains unclear. This study explored the role of NSE in macrophage polarization associated with the immune microenvironment of DLBCL. Our results showed that NSE protein expression was higher in lymphoma cell lines than in the B lymphocytes. Functional studies demonstrated that upregulation of NSE in lymphoma cells could promote M2 polarization and migration ability of macrophage, thereby consequently promoting the progression of lymphoma in vitro and in vivo. Further mechanism studies revealed that lymphoma-derived exosomes could mediate NSE into macrophages, NSE enhanced nuclear p50 translocation with subsequent defective classical nuclear factor-κB activity in macrophages. These results indicate that NSE may be a potential target for lymphoma therapy and a prognosis marker for lymphoma.

摘要

弥漫性大B细胞淋巴瘤(DLBCL)是一种高度常见的恶性且异质性非霍奇金淋巴瘤。肿瘤相关巨噬细胞,特别是M2型,会促进肿瘤进展和耐药性。神经元特异性烯醇化酶(NSE)高表达患者的临床结局比NSE低表达患者更差。然而,NSE的促肿瘤机制仍不清楚。本研究探讨了NSE在与DLBCL免疫微环境相关的巨噬细胞极化中的作用。我们的结果表明,淋巴瘤细胞系中NSE蛋白表达高于B淋巴细胞。功能研究表明,淋巴瘤细胞中NSE的上调可促进巨噬细胞的M2极化和迁移能力,从而在体外和体内促进淋巴瘤进展。进一步的机制研究表明,淋巴瘤来源的外泌体可将NSE介导至巨噬细胞中,NSE增强核p50易位,随后巨噬细胞中经典核因子κB活性受损。这些结果表明,NSE可能是淋巴瘤治疗的潜在靶点和淋巴瘤预后标志物。

https://cdn.ncbi.nlm.nih.gov/pmc/blobs/8fa3/6529732/cc1ba4af1646/CMAR-11-4577-g0001.jpg

文献AI研究员

20分钟写一篇综述,助力文献阅读效率提升50倍。

立即体验

用中文搜PubMed

大模型驱动的PubMed中文搜索引擎

马上搜索

文档翻译

学术文献翻译模型,支持多种主流文档格式。

立即体验