Suppr超能文献

microRNA-155 通过靶向 RNA 结合蛋白 QKI 促进心肌梗死诱导的细胞凋亡。

MicroRNA-155 Promotes Myocardial Infarction-Induced Apoptosis by Targeting RNA-Binding Protein QKI.

机构信息

Institute of Clinical Pharmacy, The Second Affiliated Hospital of Harbin Medical University (The University Key Laboratory of Drug Research, Heilongjiang Province), Harbin 150086, China.

Department of Clinical Pharmarcology, College of Pharmacy, Harbin Medical University, Harbin 150086, China.

出版信息

Oxid Med Cell Longev. 2019 May 5;2019:4579806. doi: 10.1155/2019/4579806. eCollection 2019.

Abstract

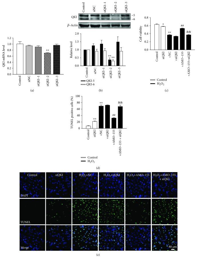
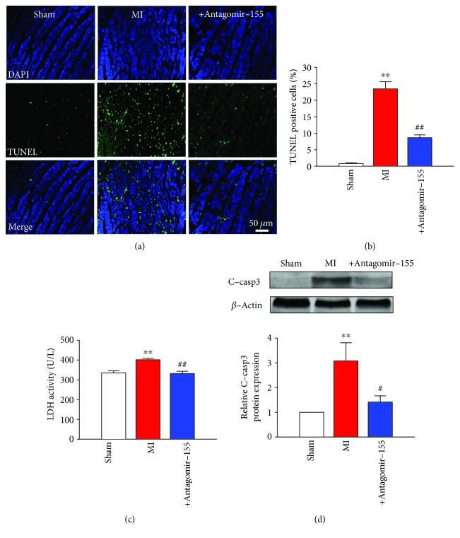
Acute myocardial infarction (AMI) is the leading cause of sudden death worldwide. MicroRNA-155 (miR-155) has been reported to target antiapoptotic genes in various diseases models, but the functional role of miR-155 in response to MI injury needs further investigations. This study investigated the role of miR-155 in myocardial ischemia injury. TUNEL and flow cytometry were performed to measure cell apoptosis. Western blot analysis was employed to detect protein expressions of Bcl-2, XIAP, Bax, and caspase-3. qRT-PCR was used to quantify miRNA levels. We showed that miR-155 was dynamically elevated in murine hearts subjected to MI and in neonatal rat ventricular cardiomyocyte (NRVM) injury induced by hydrogen peroxide (HO). In response to HO, the silencing of miR-155 using AMO-155 (antisense inhibitor oligodeoxyribonucleotides) significantly increased cell viability and reduced cell apoptosis. Moreover, AMO-155 reversed the HO-induced downregulation of Bcl-2 and XIAP and upregulation of Bax and cleaved-caspase-3. Further study revealed that AMO-155 resulted in a decrease of HO-induced JC-1-labelled monomeric cell number. In addition, AMO-155 markedly decreased infarct size, ameliorated impaired cardiac function, and significantly reduced apoptotic cell percentages in MI mice heart. The RNA-binding protein Quaking (QKI) was predicted as a target gene of miR-155 through bioinformatic analysis, and AMO-155 attenuated the downregulation of QKI in HO-treated cardiomyocytes and MI mice heart. Knockdown of QKI by siRNA abolished the antiapoptotic effects of AMO-155. Taken together, miR-155 is upregulated in the MI heart and NRVMs in response to HO stress, and downregulating of miR-155 protects cardiomyocytes against apoptosis. Mechanistically, it is probably due to the repression of QKI signaling pathway.

摘要

急性心肌梗死(AMI)是全球范围内导致猝死的主要原因。有研究报道,microRNA-155(miR-155)在多种疾病模型中靶向抗凋亡基因,但 miR-155 在心肌缺血损伤中的功能作用仍需进一步研究。本研究旨在探讨 miR-155 在心肌缺血损伤中的作用。采用 TUNEL 和流式细胞术检测细胞凋亡,Western blot 分析检测 Bcl-2、XIAP、Bax 和 caspase-3 蛋白表达,qRT-PCR 检测 miRNA 水平。结果显示,MI 后及过氧化氢(HO)诱导的新生大鼠心室心肌细胞(NRVM)损伤中,miR-155 呈动态上调。HO 作用下,用 AMO-155(反义抑制剂寡核苷酸)沉默 miR-155 可显著提高细胞活力,减少细胞凋亡。此外,AMO-155 逆转了 HO 诱导的 Bcl-2 和 XIAP 下调以及 Bax 和 cleaved-caspase-3 上调。进一步研究表明,AMO-155 导致 HO 诱导的 JC-1 标记的单体细胞数量减少。此外,AMO-155 显著减少 MI 小鼠心脏中的梗死面积,改善受损的心脏功能,并显著减少凋亡细胞百分比。通过生物信息学分析预测 Quaking(QKI)是 miR-155 的靶基因,AMO-155 减弱了 HO 处理的心肌细胞和 MI 小鼠心脏中 QKI 的下调。siRNA 敲低 QKI 可消除 AMO-155 的抗凋亡作用。综上,miR-155 在 MI 心脏和 NRVMs 中对 HO 应激呈上调表达,下调 miR-155 可保护心肌细胞免于凋亡。其机制可能与抑制 QKI 信号通路有关。

https://cdn.ncbi.nlm.nih.gov/pmc/blobs/5975/6525929/63e562b59479/OMCL2019-4579806.001.jpg

文献AI研究员

20分钟写一篇综述,助力文献阅读效率提升50倍。

立即体验

用中文搜PubMed

大模型驱动的PubMed中文搜索引擎

马上搜索

文档翻译

学术文献翻译模型,支持多种主流文档格式。

立即体验