Suppr超能文献

来源于 tenascin-C 的肽 TNIIIA2 通过激活成纤维细胞中的β1 整合素促进结肠炎相关结直肠癌的恶性进展。

Peptide TNIIIA2 Derived from Tenascin-C Contributes to Malignant Progression in Colitis-Associated Colorectal Cancer via β1-Integrin Activation in Fibroblasts.

机构信息

Department of Molecular Patho-Physiology, Faculty of Pharmaceutical Sciences, Tokyo University of Science, 2641 Yamazaki, Noda, Chiba 278-8510, Japan.

Department of Pharmacy, Faculty of Pharmaceutical Sciences, Sanyo-Onoda City University, 1-1-1 Daigaku-Doori, Sanyo-Onoda, Yamaguchi 756-0884, Japan.

出版信息

Int J Mol Sci. 2019 Jun 5;20(11):2752. doi: 10.3390/ijms20112752.

Abstract

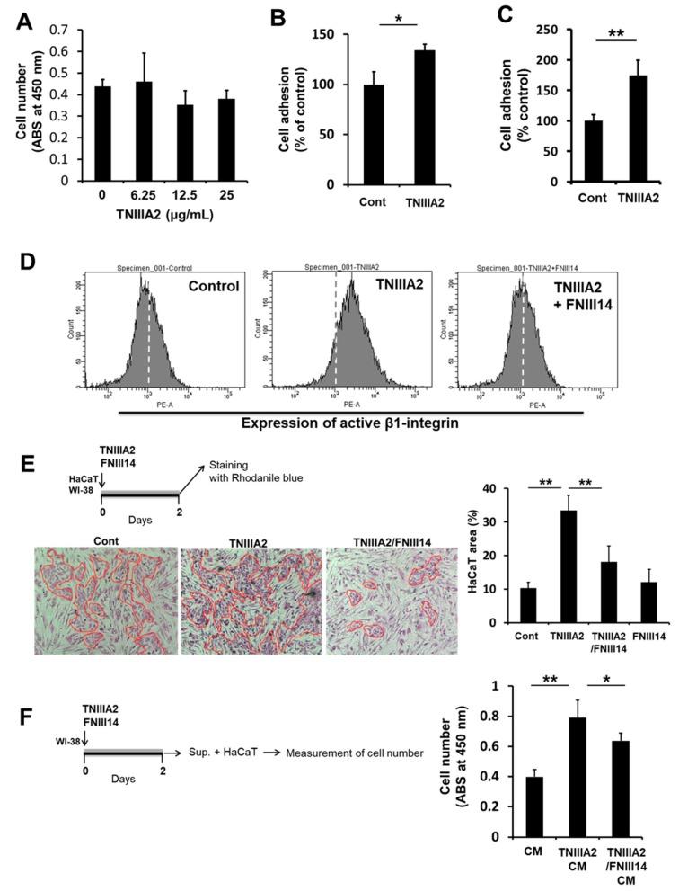
Inflammatory bowel diseases increase the risk of colorectal cancer and colitis-associated colorectal cancer (CAC). Tenascin-C, a matricellular protein, is highly expressed in inflammatory bowel diseases, especially colorectal cancer. However, the role of tenascin-C in the development of CAC is not yet fully understood. We previously showed that a peptide derived from tenascin-C, peptide TNIIIA2, induces potent and sustained activation of β1-integrin. Moreover, we recently reported that peptide TNIIIA2 promotes invasion and metastasis in colon cancer cells. Here, we show the pathological relevance of TNIIIA2-related functional site for the development of CAC. First, expression of the TNIIIA2-containing TNC peptides/fragments was detected in dysplastic lesions of an azoxymethane/dextran sodium sulfate (AOM/DSS) mouse model. In vitro experiments demonstrated that conditioned medium from peptide TNIIIA2-stimulated human WI-38 fibroblasts induced malignant transformation in preneoplastic epithelial HaCaT cells. Indeed, these pro-proliferative effects stimulated by peptide TNIIIA2 were abrogated by peptide FNIII14, which has the ability to inactivate β1-integrin. Importantly, peptide FNIII14 was capable of suppressing polyp formation in the AOM/DSS model. Therefore, tenascin-C-derived peptide TNIIIA2 may contribute to the formation of CAC via activation of stromal fibroblasts based on β1-integrin activation. Peptide FNIII14 could represent a potential prophylactic treatment for CAC.

摘要

炎症性肠病会增加结直肠癌和结肠炎相关结直肠癌(CAC)的风险。Tenascin-C 是一种细胞外基质蛋白,在炎症性肠病中高度表达,特别是在结直肠癌中。然而,Tenascin-C 在 CAC 发展中的作用尚未完全阐明。我们之前表明,源自 Tenascin-C 的肽,肽 TNIIIA2,可强力且持续地激活β1-整合素。此外,我们最近报道肽 TNIIIA2 可促进结肠癌细胞的侵袭和转移。在这里,我们展示了与 TNIIIA2 相关的功能位点与 CAC 发展的病理相关性。首先,在氧化偶氮甲烷/葡聚糖硫酸钠(AOM/DSS)小鼠模型的发育不良病变中检测到含有 TNIIIA2 的 TNC 肽/片段的表达。体外实验表明,肽 TNIIIA2 刺激的人 WI-38 成纤维细胞的条件培养基可诱导前癌变上皮 HaCaT 细胞发生恶性转化。事实上,这些由肽 TNIIIA2 刺激的促增殖作用被具有灭活β1-整合素能力的肽 FNIII14 所阻断。重要的是,肽 FNIII14 能够抑制 AOM/DSS 模型中的息肉形成。因此,源自 Tenascin-C 的肽 TNIIIA2 可能通过基于β1-整合素激活的基质成纤维细胞的激活而促进 CAC 的形成。肽 FNIII14 可能是 CAC 的一种潜在预防治疗方法。

https://cdn.ncbi.nlm.nih.gov/pmc/blobs/6821/6601010/68a7246cb78d/ijms-20-02752-g001.jpg

文献AI研究员

20分钟写一篇综述,助力文献阅读效率提升50倍。

立即体验

用中文搜PubMed

大模型驱动的PubMed中文搜索引擎

马上搜索

文档翻译

学术文献翻译模型,支持多种主流文档格式。

立即体验